|
TAO
2.1.7
|
TAO's default resource factory. More...
#include <default_resource.h>


Public Member Functions | |
| TAO_Default_Resource_Factory (void) | |
| Constructor. | |
| virtual | ~TAO_Default_Resource_Factory (void) |
| Destructor. | |
Service Configurator Hooks | |
| virtual int | init (int argc, ACE_TCHAR *argv[]) |
| Dynamic linking hook. | |
| int | parse_args (int argc, ACE_TCHAR *argv[]) |
| Parse svc.conf arguments. | |
Public Member Functions inherited from TAO_Resource_Factory | |
| TAO_Resource_Factory (void) | |
| virtual | ~TAO_Resource_Factory (void) |
Public Member Functions inherited from ACE_Service_Object | |
| ACE_Service_Object (ACE_Reactor *=0) | |
| virtual | ~ACE_Service_Object (void) |
| virtual int | suspend (void) |
| virtual int | resume (void) |
| virtual | ~ACE_Event_Handler (void) |
| virtual ACE_HANDLE | get_handle (void) const |
| virtual void | set_handle (ACE_HANDLE) |
| virtual int | priority (void) const |
| virtual void | priority (int priority) |
| virtual int | handle_input (ACE_HANDLE fd=ACE_INVALID_HANDLE) |
| virtual int | handle_output (ACE_HANDLE fd=ACE_INVALID_HANDLE) |
| virtual int | handle_exception (ACE_HANDLE fd=ACE_INVALID_HANDLE) |
| virtual int | handle_timeout (const ACE_Time_Value ¤t_time, const void *act=0) |
| virtual int | handle_exit (ACE_Process *) |
| virtual int | handle_close (ACE_HANDLE handle, ACE_Reactor_Mask close_mask) |
| virtual int | handle_signal (int signum, siginfo_t *=0, ucontext_t *=0) |
| virtual int | resume_handler (void) |
| virtual int | handle_qos (ACE_HANDLE=ACE_INVALID_HANDLE) |
| virtual int | handle_group_qos (ACE_HANDLE=ACE_INVALID_HANDLE) |
| virtual void | reactor (ACE_Reactor *reactor) |
| virtual ACE_Reactor * | reactor (void) const |
| virtual ACE_Reactor_Timer_Interface * | reactor_timer_interface (void) const |
| virtual Reference_Count | add_reference (void) |
| virtual Reference_Count | remove_reference (void) |
| Reference_Counting_Policy & | reference_counting_policy (void) |
| ACE_Shared_Object (void) | |
| virtual | ~ACE_Shared_Object (void) |
| virtual int | fini (void) |
| virtual int | info (ACE_TCHAR **info_string, size_t length=0) const |
Protected Types | |
| enum | Output_CDR_Allocator_Type { LOCAL_MEMORY_POOL, DEFAULT } |
Protected Member Functions | |
| TAO_Time_Policy_Manager * | time_policy_manager (void) const |
| ACE_Timer_Queue * | create_timer_queue (void) const |
| void | destroy_timer_queue (ACE_Timer_Queue *tmq) const |
| virtual ACE_Reactor_Impl * | allocate_reactor_impl (void) const |
| Obtain the reactor implementation. | |
| int | add_to_ior_parser_names (const char *) |
| Add a Parser name to the list of Parser names. | |
| void | report_option_value_error (const ACE_TCHAR *option_name, const ACE_TCHAR *option_value) |
| virtual int | load_default_protocols (void) |
Protected Attributes | |
| int | use_locked_data_blocks_ |
| The type of data blocks that the ORB should use. | |
| int | parser_names_count_ |
| The number of the different types of Parsers. | |
| char ** | parser_names_ |
| Array consisting of the names of the parsers. | |
| int | index_ |
| Index of the current element in the parser_names_ array. | |
| TAO_ProtocolFactorySet | protocol_factories_ |
| list of loaded protocol factories. | |
| TAO_Resource_Factory::Purging_Strategy | connection_purging_type_ |
| int | cache_maximum_ |
| int | purge_percentage_ |
| int | max_muxed_connections_ |
| int | reactor_mask_signals_ |
| If 0 then we create reactors with signal handling disabled. | |
| bool | dynamically_allocated_reactor_ |
| int | options_processed_ |
| int | factory_disabled_ |
| Output_CDR_Allocator_Type | output_cdr_allocator_type_ |
| Type of allocator to use for output CDR buffers. | |
| bool | use_local_memory_pool_ |
Private Types | |
| enum | Lock_Type { TAO_NULL_LOCK, TAO_THREAD_LOCK } |
| enum | Flushing_Strategy_Type { TAO_LEADER_FOLLOWER_FLUSHING, TAO_REACTIVE_FLUSHING, TAO_BLOCKING_FLUSHING } |
Private Attributes | |
| Lock_Type | cached_connection_lock_type_ |
| Type of lock used by the cached connector. | |
| Flushing_Strategy_Type | flushing_strategy_type_ |
| Type of flushing strategy configured. | |
| TAO_Codeset_Parameters | char_codeset_parameters_ |
| TAO_Codeset_Parameters | wchar_codeset_parameters_ |
| Resource_Usage | resource_usage_strategy_ |
| Resource usage strategy. | |
| bool | drop_replies_ |
Friends | |
| class | TAO_RSF_Timer_Queue_Ptr |
Member Accessors | |
| enum | { TAO_ALLOCATOR_THREAD_LOCK } |
| Modify and get the source for the CDR allocators. More... | |
| int | get_parser_names (char **&names, int &number_of_names) |
| Modify and get the source for the CDR allocators. | |
| int | cdr_allocator_source (void) |
| Modify and get the source for the CDR allocators. | |
| virtual int | use_locked_data_blocks (void) const |
| Modify and get the source for the CDR allocators. | |
| virtual ACE_Reactor * | get_reactor (void) |
| Modify and get the source for the CDR allocators. | |
| virtual void | reclaim_reactor (ACE_Reactor *) |
| Modify and get the source for the CDR allocators. | |
| virtual TAO_Acceptor_Registry * | get_acceptor_registry (void) |
| Modify and get the source for the CDR allocators. | |
| virtual TAO_Connector_Registry * | get_connector_registry (void) |
| Modify and get the source for the CDR allocators. | |
| virtual void | use_local_memory_pool (bool) |
| Modify and get the source for the CDR allocators. | |
| virtual ACE_Allocator * | input_cdr_dblock_allocator (void) |
| Modify and get the source for the CDR allocators. | |
| virtual ACE_Allocator * | input_cdr_buffer_allocator (void) |
| Modify and get the source for the CDR allocators. | |
| virtual ACE_Allocator * | input_cdr_msgblock_allocator (void) |
| Modify and get the source for the CDR allocators. | |
| virtual int | input_cdr_allocator_type_locked (void) |
| Modify and get the source for the CDR allocators. | |
| virtual ACE_Allocator * | output_cdr_dblock_allocator (void) |
| Modify and get the source for the CDR allocators. | |
| virtual ACE_Allocator * | output_cdr_buffer_allocator (void) |
| Modify and get the source for the CDR allocators. | |
| virtual ACE_Allocator * | output_cdr_msgblock_allocator (void) |
| Modify and get the source for the CDR allocators. | |
| virtual ACE_Allocator * | amh_response_handler_allocator (void) |
| Modify and get the source for the CDR allocators. | |
| virtual ACE_Allocator * | ami_response_handler_allocator (void) |
| Modify and get the source for the CDR allocators. | |
| virtual TAO_ProtocolFactorySet * | get_protocol_factories (void) |
| Modify and get the source for the CDR allocators. | |
| virtual int | init_protocol_factories (void) |
| Modify and get the source for the CDR allocators. | |
| virtual TAO_Codeset_Manager * | codeset_manager (void) |
| Modify and get the source for the CDR allocators. | |
| virtual int | cache_maximum (void) const |
| Modify and get the source for the CDR allocators. | |
| virtual int | purge_percentage (void) const |
| Modify and get the source for the CDR allocators. | |
| virtual int | max_muxed_connections (void) const |
| Modify and get the source for the CDR allocators. | |
| virtual ACE_Lock * | create_cached_connection_lock (void) |
| Modify and get the source for the CDR allocators. | |
| virtual int | locked_transport_cache (void) |
| Modify and get the source for the CDR allocators. | |
| virtual TAO_Flushing_Strategy * | create_flushing_strategy (void) |
| Modify and get the source for the CDR allocators. | |
| virtual TAO_Connection_Purging_Strategy * | create_purging_strategy (void) |
| Modify and get the source for the CDR allocators. | |
| TAO_Resource_Factory::Resource_Usage | resource_usage_strategy (void) const |
| Modify and get the source for the CDR allocators. | |
| virtual TAO_LF_Strategy * | create_lf_strategy (void) |
| Modify and get the source for the CDR allocators. | |
| virtual auto_ptr < TAO_GIOP_Fragmentation_Strategy > | create_fragmentation_strategy (TAO_Transport *transport, CORBA::ULong max_message_size) const |
| Modify and get the source for the CDR allocators. | |
| virtual void | disable_factory (void) |
| Modify and get the source for the CDR allocators. | |
| virtual bool | drop_replies_during_shutdown (void) const |
| Modify and get the source for the CDR allocators. | |
Additional Inherited Members | |
Public Types inherited from TAO_Resource_Factory | |
| enum | Purging_Strategy { LRU, LFU, FIFO, NOOP } |
| enum | Resource_Usage { TAO_EAGER, TAO_LAZY } |
Public Types inherited from ACE_Service_Object | |
| typedef long | Reference_Count |
Public Types inherited from ACE_Event_Handler | |
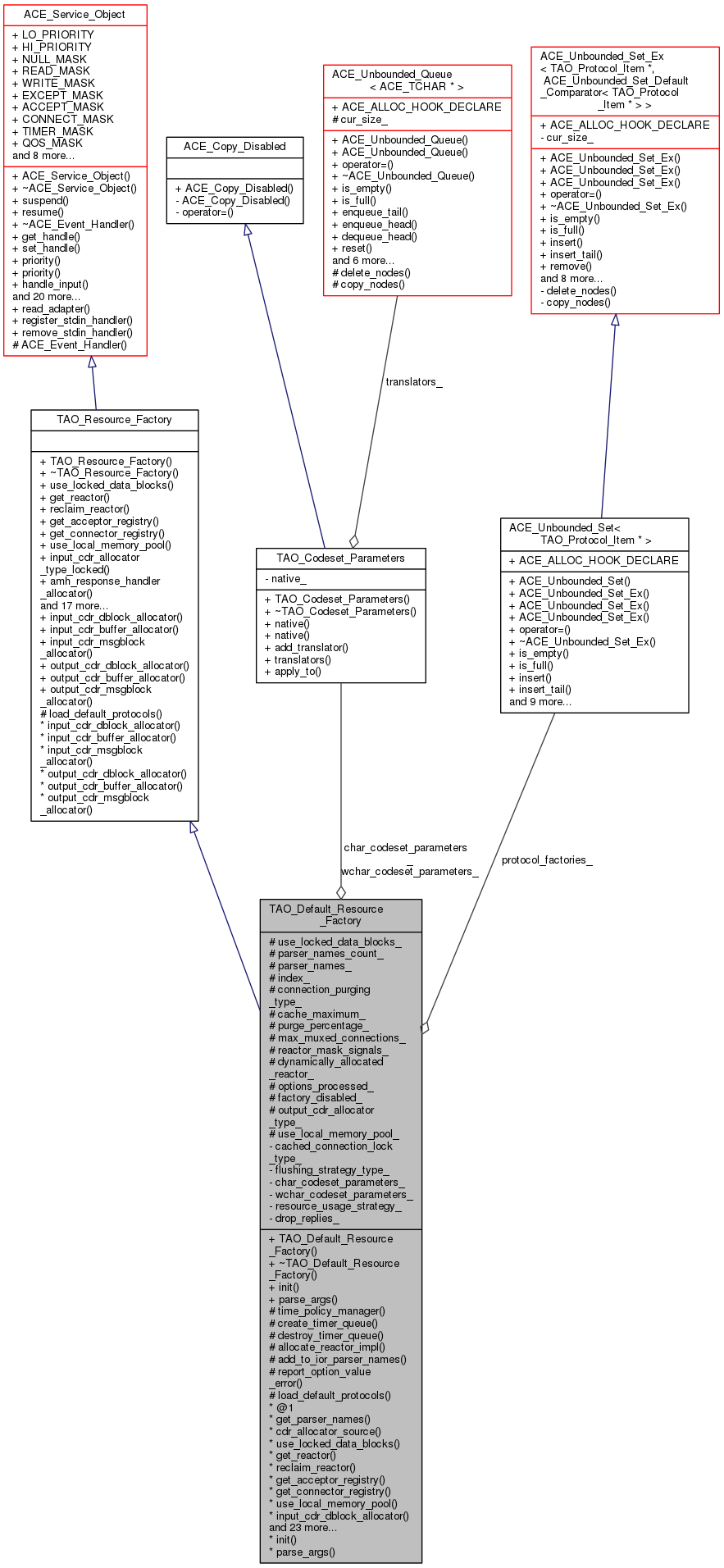
TAO's default resource factory.
Using a <{resource source specifier}> as a discriminator, the factory can return resource instances which are, e.g., global, stored in thread-specific storage, stored in shared memory, etc.
| anonymous enum |
|
private |
|
private |
|
protected |
| TAO_Default_Resource_Factory::TAO_Default_Resource_Factory | ( | void | ) |
Constructor.
|
virtual |
Destructor.
|
protected |
Add a Parser name to the list of Parser names.
|
protectedvirtual |
Obtain the reactor implementation.
|
virtual |
Modify and get the source for the CDR allocators.
Reimplemented from TAO_Resource_Factory.
|
virtual |
Modify and get the source for the CDR allocators.
Reimplemented from TAO_Resource_Factory.
|
virtual |
Modify and get the source for the CDR allocators.
Reimplemented from TAO_Resource_Factory.
| int TAO_Default_Resource_Factory::cdr_allocator_source | ( | void | ) |
Modify and get the source for the CDR allocators.
|
virtual |
Modify and get the source for the CDR allocators.
Reimplemented from TAO_Resource_Factory.
|
virtual |
Modify and get the source for the CDR allocators.
Reimplemented from TAO_Resource_Factory.
|
virtual |
Modify and get the source for the CDR allocators.
Implements TAO_Resource_Factory.
|
virtual |
Modify and get the source for the CDR allocators.
Implements TAO_Resource_Factory.
|
virtual |
Modify and get the source for the CDR allocators.
Implements TAO_Resource_Factory.
|
virtual |
Modify and get the source for the CDR allocators.
Implements TAO_Resource_Factory.
|
protected |
|
protected |
|
virtual |
Modify and get the source for the CDR allocators.
Implements TAO_Resource_Factory.
|
virtual |
Modify and get the source for the CDR allocators.
Implements TAO_Resource_Factory.
|
virtual |
Modify and get the source for the CDR allocators.
Reimplemented from TAO_Resource_Factory.
|
virtual |
Modify and get the source for the CDR allocators.
Reimplemented from TAO_Resource_Factory.
|
virtual |
Modify and get the source for the CDR allocators.
Reimplemented from TAO_Resource_Factory.
|
virtual |
Modify and get the source for the CDR allocators.
Reimplemented from TAO_Resource_Factory.
|
virtual |
Modify and get the source for the CDR allocators.
Reimplemented from TAO_Resource_Factory.
|
virtual |
Dynamic linking hook.
CodeSet Translators
CodeSet Translators
Reimplemented from ACE_Service_Object.
|
virtual |
Modify and get the source for the CDR allocators.
Reimplemented from TAO_Resource_Factory.
|
virtual |
Modify and get the source for the CDR allocators.
Reimplemented from TAO_Resource_Factory.
|
virtual |
Modify and get the source for the CDR allocators.
Reimplemented from TAO_Resource_Factory.
|
virtual |
Modify and get the source for the CDR allocators.
Reimplemented from TAO_Resource_Factory.
|
virtual |
Modify and get the source for the CDR allocators.
Reimplemented from TAO_Resource_Factory.
|
protectedvirtual |
Loads the default protocols. This method is used so that the advanced_resource.cpp can call the one in default_resource.cpp without calling unnecessary functions.
Reimplemented from TAO_Resource_Factory.
|
virtual |
Modify and get the source for the CDR allocators.
Reimplemented from TAO_Resource_Factory.
|
virtual |
Modify and get the source for the CDR allocators.
Reimplemented from TAO_Resource_Factory.
|
virtual |
Modify and get the source for the CDR allocators.
Reimplemented from TAO_Resource_Factory.
|
virtual |
Modify and get the source for the CDR allocators.
Reimplemented from TAO_Resource_Factory.
|
virtual |
Modify and get the source for the CDR allocators.
Reimplemented from TAO_Resource_Factory.
| int TAO_Default_Resource_Factory::parse_args | ( | int | argc, |
| ACE_TCHAR * | argv[] | ||
| ) |
Parse svc.conf arguments.
|
virtual |
Modify and get the source for the CDR allocators.
Reimplemented from TAO_Resource_Factory.
|
virtual |
Modify and get the source for the CDR allocators.
Reimplemented from TAO_Resource_Factory.
|
protected |
|
virtual |
Modify and get the source for the CDR allocators.
Implements TAO_Resource_Factory.
|
protected |
|
virtual |
Modify and get the source for the CDR allocators.
Reimplemented from TAO_Resource_Factory.
|
virtual |
Modify and get the source for the CDR allocators.
Reimplemented from TAO_Resource_Factory.
|
friend |
|
protected |
Specifies the maximum number of connections which should get cached in the ORB.
|
private |
Type of lock used by the cached connector.
|
private |
Initialization options. To be used later when creating a codeset manager instance (s)
|
protected |
Specifies the typeof purging strategy we should use for cleaning up unused connections
|
private |
Flag to indicate whether replies should be dropped during ORB shutdown.
|
protected |
Flag that is set to true if the reactor obtained from the get_reactor() method is dynamically allocated. If this flag is set to true, then the reclaim_reactor() method with call the delete operator on the given reactor. This flag is necessary to make sure that a reactor not allocated by the default resource factory is not reclaimed by the default resource factory. Such a situation can occur when a resource factory derived from the default one overrides the get_reactor() method but does not override the reclaim_reactor() method.
|
protected |
This flag specifies whether the factory has been disabled. If it has been disabled we should print warnings if options were processed before (or later).
|
private |
Type of flushing strategy configured.
|
protected |
Index of the current element in the parser_names_ array.
|
protected |
Specifies the limit on the number of muxed connections allowed per-property for the ORB. A value of 0 indicates no limit
|
protected |
This flag is used to determine whether options have been processed via the init() function. It is necessary to properly report errors when the default factory is replaced.
|
protected |
Type of allocator to use for output CDR buffers.
|
protected |
Array consisting of the names of the parsers.
|
protected |
The number of the different types of Parsers.
|
protected |
list of loaded protocol factories.
|
protected |
Specifies the percentage of entries which should get purged on demand.
|
protected |
If 0 then we create reactors with signal handling disabled.
|
private |
Resource usage strategy.
|
protected |
This flag is used to determine whether the CDR allocators should use the local memory pool or not.
|
protected |
The type of data blocks that the ORB should use.
|
private |
1.8.1.1