|
TAO_CosEvent
2.1.4
|
ProxyPullSupplier. More...
#include <CEC_ProxyPullSupplier.h>


Public Types | |
| typedef CosEventChannelAdmin::ProxyPullSupplier_ptr | _ptr_type |
| typedef CosEventChannelAdmin::ProxyPullSupplier_var | _var_type |
Public Member Functions | |
| TAO_CEC_ProxyPullSupplier (TAO_CEC_EventChannel *event_channel, const ACE_Time_Value &timeout) | |
| constructor... | |
| virtual | ~TAO_CEC_ProxyPullSupplier (void) |
| destructor... | |
| virtual void | activate (CosEventChannelAdmin::ProxyPullSupplier_ptr &activated_proxy) |
| Activate in the POA. | |
| virtual void | deactivate (void) |
| Deactivate from the POA. | |
| CORBA::Boolean | is_connected (void) const |
| Return 0 if no consumer is connected... | |
| CosEventComm::PullConsumer_ptr | consumer (void) const |
| virtual void | shutdown (void) |
| The event channel is shutting down. | |
| CORBA::Boolean | consumer_non_existent (CORBA::Boolean_out disconnected) |
| void | push (const CORBA::Any &event) |
| Push an event into the queue. | |
| virtual void | connect_pull_consumer (CosEventComm::PullConsumer_ptr pull_consumer) |
| virtual CORBA::Any * | pull (void) |
| virtual CORBA::Any * | try_pull (CORBA::Boolean_out has_event) |
| virtual void | disconnect_pull_supplier (void) |
| CORBA::ULong | _incr_refcnt (void) |
| Increment and decrement the reference count. | |
| CORBA::ULong | _decr_refcnt (void) |
| virtual PortableServer::POA_ptr | _default_POA (void) |
| virtual void | _add_ref (void) |
| virtual void | _remove_ref (void) |
Protected Member Functions | |
| void | consumer (CosEventComm::PullConsumer_ptr consumer) |
| void | consumer_i (CosEventComm::PullConsumer_ptr consumer) |
| CORBA::Boolean | is_connected_i (void) const |
| The private version (without locking) of is_connected(). | |
| void | cleanup_i (void) |
| Release the child and the consumer. | |
| CosEventComm::PullConsumer_ptr | apply_policy (CosEventComm::PullConsumer_ptr c) |
Private Attributes | |
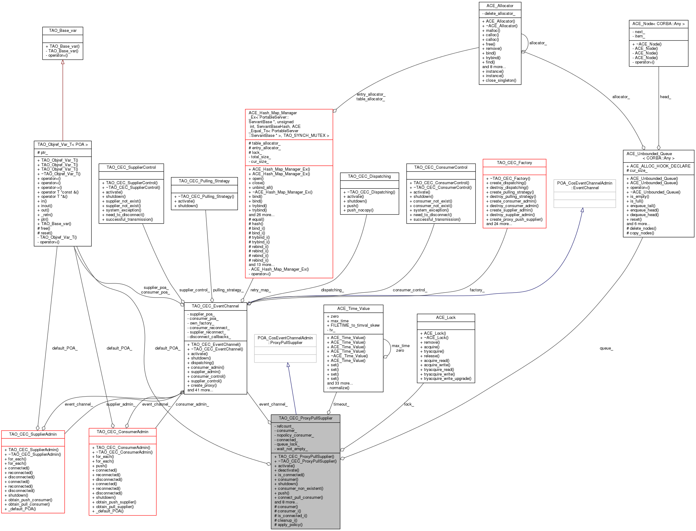
| TAO_CEC_EventChannel * | event_channel_ |
| The Event Channel that owns this object. | |
| ACE_Time_Value | timeout_ |
| ACE_Lock * | lock_ |
| The locking strategy. | |
| CORBA::ULong | refcount_ |
| The reference count. | |
| CosEventComm::PullConsumer_var | consumer_ |
| CosEventComm::PullConsumer_var | nopolicy_consumer_ |
| The consumer without any policies applied. | |
| int | connected_ |
| PortableServer::POA_var | default_POA_ |
| Store the default POA. | |
| TAO_SYNCH_MUTEX | queue_lock_ |
| Use a message queue to pass the. | |
| TAO_SYNCH_CONDITION | wait_not_empty_ |
| ACE_Unbounded_Queue< CORBA::Any > | queue_ |
ProxyPullSupplier.
Implement the CosEventChannelAdmin::ProxyPullSupplier interface, remember that this class is used to communicate with a PullConsumer, so, in effect, this is the ambassador for a consumer inside the event channel. = MEMORY MANAGMENT It does not assume ownership of the TAO_CEC_Dispatching object. It makes a copy of the ConsumerQOS and the consumer object reference. = LOCKING Locking is strategized, the event channel acts as a factory for the locking strategies.
| typedef CosEventChannelAdmin::ProxyPullSupplier_ptr TAO_CEC_ProxyPullSupplier::_ptr_type |
| typedef CosEventChannelAdmin::ProxyPullSupplier_var TAO_CEC_ProxyPullSupplier::_var_type |
| TAO_CEC_ProxyPullSupplier::TAO_CEC_ProxyPullSupplier | ( | TAO_CEC_EventChannel * | event_channel, |
| const ACE_Time_Value & | timeout | ||
| ) |
constructor...
|
virtual |
destructor...
|
virtual |
| CORBA::ULong TAO_CEC_ProxyPullSupplier::_decr_refcnt | ( | void | ) |
|
virtual |
| CORBA::ULong TAO_CEC_ProxyPullSupplier::_incr_refcnt | ( | void | ) |
Increment and decrement the reference count.
|
virtual |
|
virtual |
Activate in the POA.
|
protected |
Assigns the parameter to both consumer_ and nopolicy_consumer_, and applies policies (when appropriate) to consumer_.
|
protected |
Release the child and the consumer.
|
virtual |
| CosEventComm::PullConsumer_ptr TAO_CEC_ProxyPullSupplier::consumer | ( | void | ) | const |
Return the consumer object reference. It returns nil() if it has not connected yet. NOTE: This method does not return a new reference!!! Doing so will increase the locking overhead on the critical path.
|
protected |
Set the consumer, used by some implementations to change the policies used when invoking operations on the consumer.
|
protected |
| CORBA::Boolean TAO_CEC_ProxyPullSupplier::consumer_non_existent | ( | CORBA::Boolean_out | disconnected | ) |
Invoke the _non_existent() pseudo-operation on the consumer. If it is disconnected then it returns true and sets the <disconnected> flag.
|
virtual |
Deactivate from the POA.
|
virtual |
| CORBA::Boolean TAO_CEC_ProxyPullSupplier::is_connected | ( | void | ) | const |
Return 0 if no consumer is connected...
|
protected |
The private version (without locking) of is_connected().
|
virtual |
| void TAO_CEC_ProxyPullSupplier::push | ( | const CORBA::Any & | event | ) |
Push an event into the queue.
|
virtual |
The event channel is shutting down.
|
virtual |
|
private |
If the flag is not zero then we are connected, notice that the consumer can be nil.
|
private |
The consumer – use apply_policy() instead of assigning directly to consumer_. This will keep consumer_ and nopolicy_consumer_ in sync.
|
private |
Store the default POA.
|
private |
The Event Channel that owns this object.
|
private |
The locking strategy.
|
private |
The consumer without any policies applied.
|
private |
|
private |
Use a message queue to pass the.
|
private |
The reference count.
|
private |
|
private |
1.8.2