|
TAO_AV 2.0.5
|
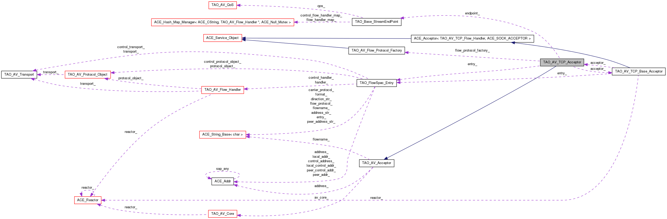
#include <TCP.h>


Public Member Functions | |
| TAO_AV_TCP_Acceptor (void) | |
| virtual | ~TAO_AV_TCP_Acceptor (void) |
| virtual int | open (TAO_Base_StreamEndPoint *endpoint, TAO_AV_Core *av_core, TAO_FlowSpec_Entry *entry, TAO_AV_Flow_Protocol_Factory *factory, TAO_AV_Core::Flow_Component flow_component=TAO_AV_Core::TAO_AV_DATA) |
| virtual int | open_default (TAO_Base_StreamEndPoint *endpoint, TAO_AV_Core *av_core, TAO_FlowSpec_Entry *entry, TAO_AV_Flow_Protocol_Factory *factory, TAO_AV_Core::Flow_Component flow_component=TAO_AV_Core::TAO_AV_DATA) |
| virtual int | close (void) |
| virtual int | make_svc_handler (TAO_AV_TCP_Flow_Handler *&handler) |
Protected Attributes | |
| TAO_AV_TCP_Base_Acceptor | acceptor_ |
| TAO_FlowSpec_Entry * | entry_ |
| TAO_Base_StreamEndPoint * | endpoint_ |
| TAO_AV_Flow_Protocol_Factory * | flow_protocol_factory_ |
| TAO_AV_TCP_Acceptor::TAO_AV_TCP_Acceptor | ( | void | ) |
| TAO_AV_TCP_Acceptor::~TAO_AV_TCP_Acceptor | ( | void | ) | [virtual] |
| int TAO_AV_TCP_Acceptor::close | ( | void | ) | [virtual] |
Implements TAO_AV_Acceptor.
| int TAO_AV_TCP_Acceptor::make_svc_handler | ( | TAO_AV_TCP_Flow_Handler *& | handler | ) | [virtual] |
| int TAO_AV_TCP_Acceptor::open | ( | TAO_Base_StreamEndPoint * | endpoint, |
| TAO_AV_Core * | av_core, | ||
| TAO_FlowSpec_Entry * | entry, | ||
| TAO_AV_Flow_Protocol_Factory * | factory, | ||
| TAO_AV_Core::Flow_Component | flow_component = TAO_AV_Core::TAO_AV_DATA |
||
| ) | [virtual] |
Implements TAO_AV_Acceptor.
| int TAO_AV_TCP_Acceptor::open_default | ( | TAO_Base_StreamEndPoint * | endpoint, |
| TAO_AV_Core * | av_core, | ||
| TAO_FlowSpec_Entry * | entry, | ||
| TAO_AV_Flow_Protocol_Factory * | factory, | ||
| TAO_AV_Core::Flow_Component | flow_component = TAO_AV_Core::TAO_AV_DATA |
||
| ) | [virtual] |
Implements TAO_AV_Acceptor.
TAO_Base_StreamEndPoint* TAO_AV_TCP_Acceptor::endpoint_ [protected] |
TAO_FlowSpec_Entry* TAO_AV_TCP_Acceptor::entry_ [protected] |
1.7.4