A simple observer strategy. More...
#include <EC_ObserverStrategy.h>


A simple observer strategy.
This class simply keeps the information about the current list of observers, whenever the list of consumers and/or suppliers changes in queries the EC, computes the global subscription and/or publication list and sends the update message to all the observers.
It assumes ownership of the lock, but not of the Event_Channel.
| typedef ACE_RB_Tree<RtecEventComm::EventHeader,int,Header_Compare,ACE_Null_Mutex> TAO_EC_Basic_ObserverStrategy::Headers |
| typedef ACE_RB_Tree_Iterator<RtecEventComm::EventHeader,int,Header_Compare,ACE_Null_Mutex> TAO_EC_Basic_ObserverStrategy::HeadersIterator |
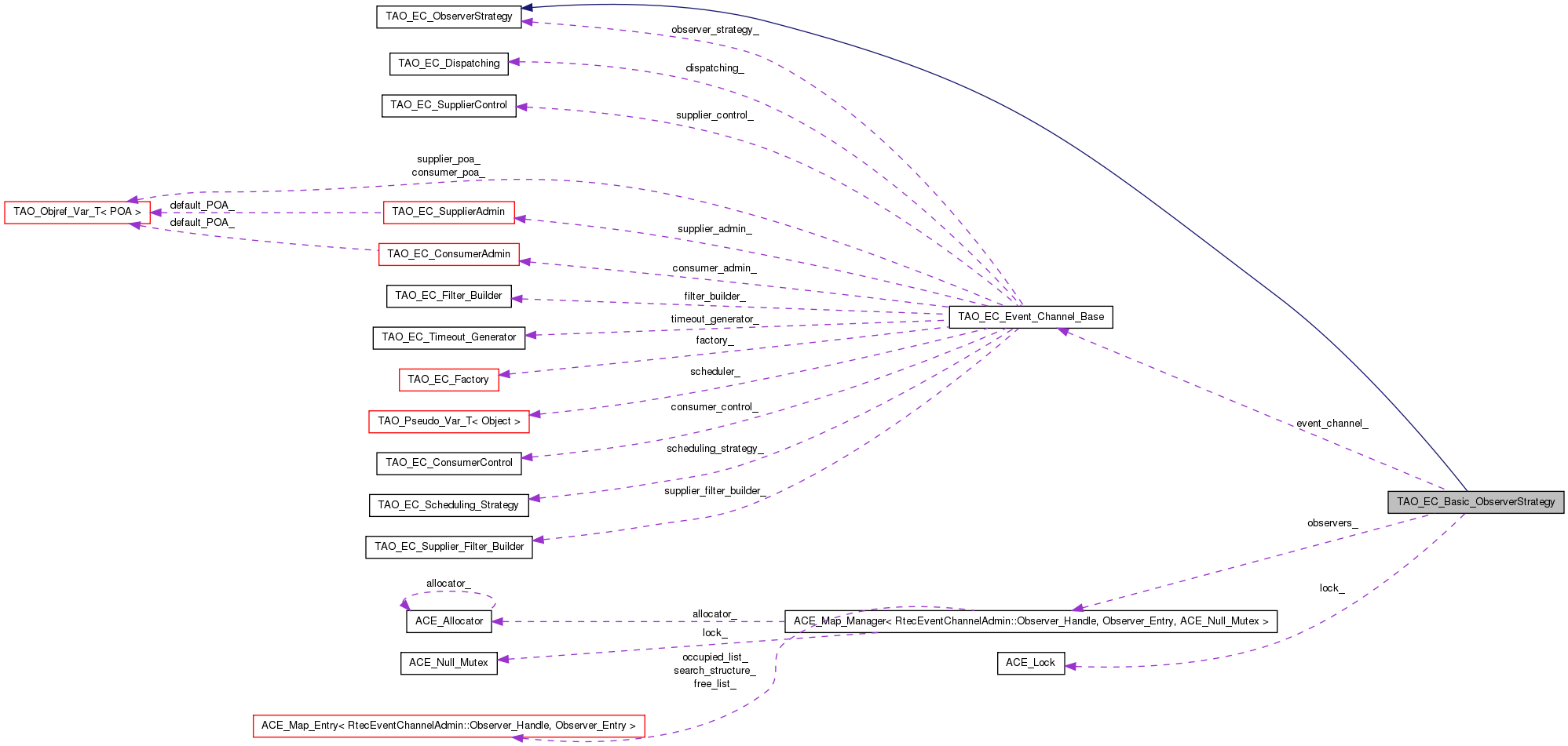
| typedef ACE_Map_Manager<RtecEventChannelAdmin::Observer_Handle,Observer_Entry,ACE_Null_Mutex> TAO_EC_Basic_ObserverStrategy::Observer_Map |
| typedef ACE_Map_Iterator<RtecEventChannelAdmin::Observer_Handle,Observer_Entry,ACE_Null_Mutex> TAO_EC_Basic_ObserverStrategy::Observer_Map_Iterator |
| TAO_EC_Basic_ObserverStrategy::TAO_EC_Basic_ObserverStrategy | ( | TAO_EC_Event_Channel_Base * | ec, |
| ACE_Lock * | lock | ||
| ) |
Constructor.
| TAO_EC_Basic_ObserverStrategy::~TAO_EC_Basic_ObserverStrategy | ( | void | ) | [virtual] |
Destructor.
| RtecEventChannelAdmin::Observer_Handle TAO_EC_Basic_ObserverStrategy::append_observer | ( | RtecEventChannelAdmin::Observer_ptr | ) | [virtual] |
The basic methods to support the EC strategies.
Implements TAO_EC_ObserverStrategy.
| void TAO_EC_Basic_ObserverStrategy::connected | ( | TAO_EC_ProxyPushSupplier * | ) | [virtual] |
Used by the EC to inform the ObserverStrategy that a Supplier has connected or disconnected from it.
Implements TAO_EC_ObserverStrategy.
| void TAO_EC_Basic_ObserverStrategy::connected | ( | TAO_EC_ProxyPushConsumer * | ) | [virtual] |
Used by the EC to inform the ObserverStrategy that a Consumer has connected or disconnected from it.
Implements TAO_EC_ObserverStrategy.
| void TAO_EC_Basic_ObserverStrategy::consumer_qos_update | ( | TAO_EC_ProxyPushSupplier * | supplier ) | [protected, virtual] |
Helpers.
Recompute EC consumer subscriptions and send them out to all observers.
Reimplemented in TAO_EC_Reactive_ObserverStrategy.
| int TAO_EC_Basic_ObserverStrategy::create_observer_list | ( | RtecEventChannelAdmin::Observer_var *& | lst ) | [protected] |
Copies all current observers into an array and passes it back to the caller through lst. Returns the size of the array.
| void TAO_EC_Basic_ObserverStrategy::disconnected | ( | TAO_EC_ProxyPushConsumer * | consumer ) | [virtual] |
Implements TAO_EC_ObserverStrategy.
| void TAO_EC_Basic_ObserverStrategy::disconnected | ( | TAO_EC_ProxyPushSupplier * | supplier ) | [virtual] |
Implements TAO_EC_ObserverStrategy.
| void TAO_EC_Basic_ObserverStrategy::fill_qos | ( | RtecEventChannelAdmin::SupplierQOS & | qos ) | [protected] |
Compute supplier QOS.
| void TAO_EC_Basic_ObserverStrategy::fill_qos | ( | RtecEventChannelAdmin::ConsumerQOS & | qos ) | [protected] |
Compute consumer QOS.
| void TAO_EC_Basic_ObserverStrategy::remove_observer | ( | RtecEventChannelAdmin::Observer_Handle | handle ) | [virtual] |
Implements TAO_EC_ObserverStrategy.
| void TAO_EC_Basic_ObserverStrategy::supplier_qos_update | ( | TAO_EC_ProxyPushConsumer * | consumer ) | [protected, virtual] |
Recompute EC supplier publications and send them out to all observers.
Reimplemented in TAO_EC_Reactive_ObserverStrategy.
The event channel.
The handles are generated in sequential order, but are opaque to the client.
ACE_Lock* TAO_EC_Basic_ObserverStrategy::lock_ [protected] |
The lock.
Keep the set of Observers.
1.7.2