Main Page
Related Pages
Namespaces
Classes
Files
File List
File Members
Containers.h File Reference
#include "
ace/Containers.inl
"
#include "
ace/Containers_T.h
"
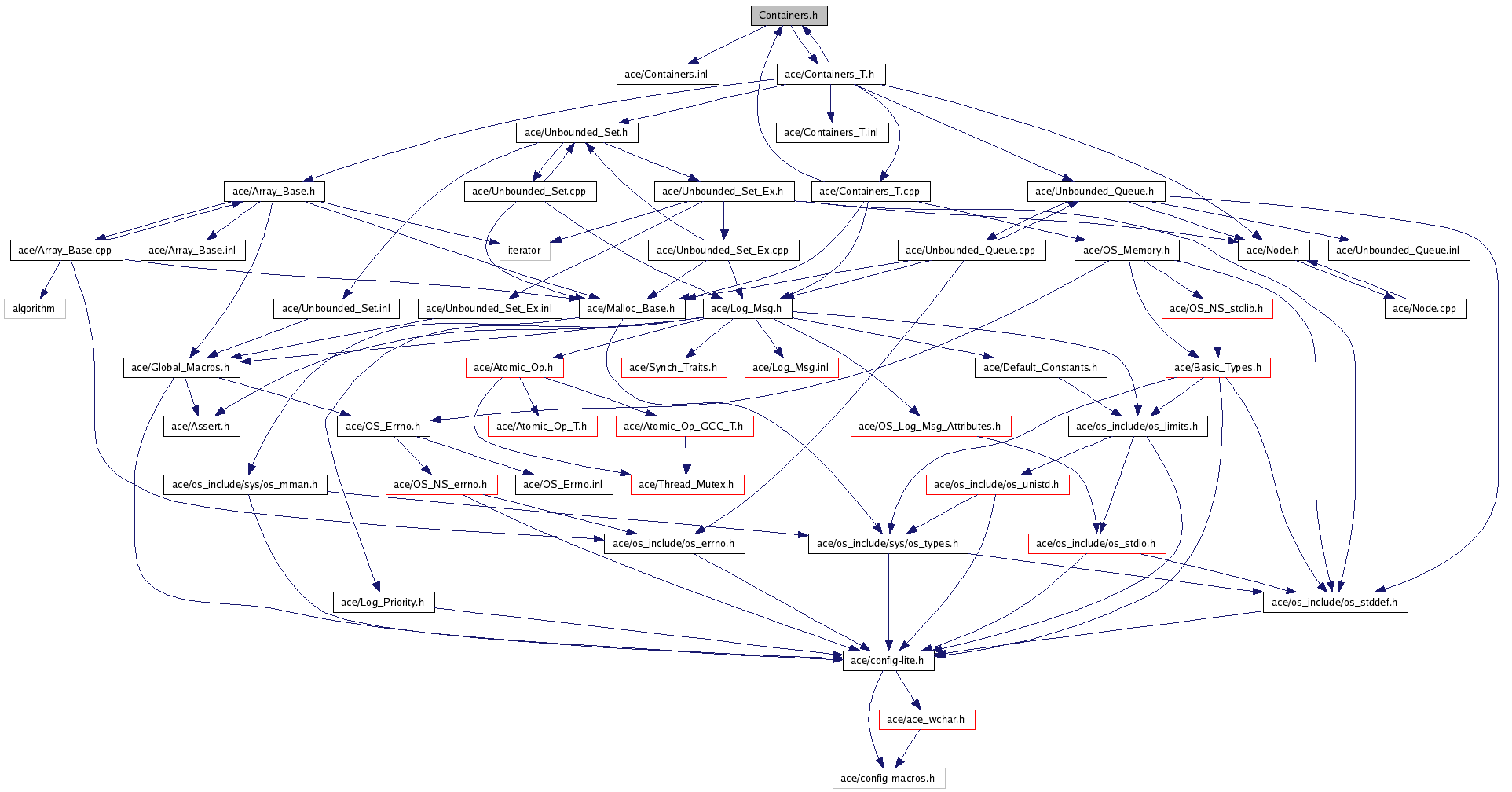
Include dependency graph for Containers.h:
This graph shows which files directly or indirectly include this file:
Classes
class
ACE_DLList_Node
Base implementation of element in a DL list. Needed for
ACE_Double_Linked_List
.
More...
Detailed Description
Id
Containers.h
80826 2008-03-04 14:51:23Z wotte
Author:
Douglas C. Schmidt <
schmidt@cs.wustl.edu
>
All
Classes
Namespaces
Files
Functions
Variables
Typedefs
Enumerations
Enumerator
Friends
Defines
Generated by
1.6.2