Defines the interface provided for push-style consumers using the 'any' event format. More...
import "CosNotifyChannelAdmin.idl";


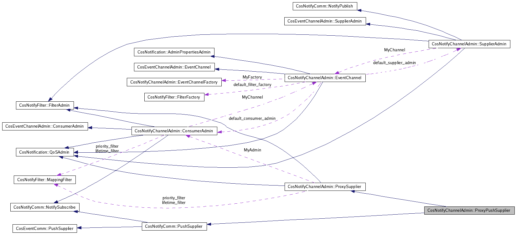
Public Member Functions | |
| void | connect_any_push_consumer (in CosEventComm::PushConsumer push_consumer) raises (CosEventChannelAdmin::AlreadyConnected, CosEventChannelAdmin::TypeError ) |
| Connect a consumer to the proxy. | |
| void | suspend_connection () raises (ConnectionAlreadyInactive, NotConnected) |
| void | resume_connection () raises (ConnectionAlreadyActive, NotConnected) |
Defines the interface provided for push-style consumers using the 'any' event format.
| void CosNotifyChannelAdmin::ProxyPushSupplier::connect_any_push_consumer | ( | in CosEventComm::PushConsumer | push_consumer | ) | raises (CosEventChannelAdmin::AlreadyConnected, CosEventChannelAdmin::TypeError ) |
Connect a consumer to the proxy.
The event channel will not push events to the consumer until this operation is invoked.
| push_consumer | the callback object used to push events to the application and inform if the event channel is destroyed |
| CORBA::BAD_PARAM | if the push_consumer argument is nil | |
| CosEventChannelAdmin::AlreadyConnected | if the proxy is already connected, i.e. if this operation is invoked more than one time. |
| void CosNotifyChannelAdmin::ProxyPushSupplier::resume_connection | ( | ) | raises (ConnectionAlreadyActive, NotConnected) |
Resume the connection, the event channel will start pushing events to the consumer once more
| ConnectionAlreadyActive | if the method is invoked while the connection is active | |
| NotConnected | if the method is invoked before the supplier connects |
| void CosNotifyChannelAdmin::ProxyPushSupplier::suspend_connection | ( | ) | raises (ConnectionAlreadyInactive, NotConnected) |
Suspend the connection, the event channel will stop pushing events to the consumer.
| ConnectionAlreadyInactive | if the method is invoked while the connection is suspended | |
| NotConnected | if the method is invoked before the supplier connects |
1.6.2