#include <UDP.h>


Public Member Functions | |
| TAO_AV_UDP_Connector (void) | |
| ~TAO_AV_UDP_Connector (void) | |
| virtual int | open (TAO_Base_StreamEndPoint *endpoint, TAO_AV_Core *av_core, TAO_AV_Flow_Protocol_Factory *factory) |
| virtual int | connect (TAO_FlowSpec_Entry *entry, TAO_AV_Transport *&transport, TAO_AV_Core::Flow_Component flow_comp=TAO_AV_Core::TAO_AV_DATA) |
| virtual int | activate_svc_handler (TAO_AV_Flow_Handler *handler) |
| virtual int | close (void) |
Protected Attributes | |
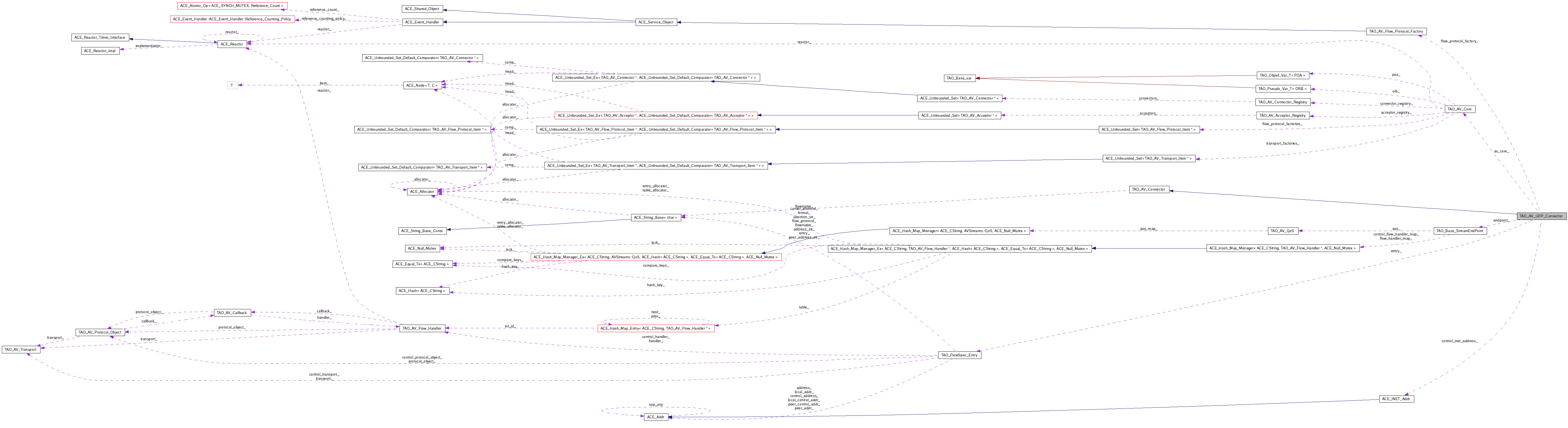
| ACE_INET_Addr * | control_inet_address_ |
| TAO_Base_StreamEndPoint * | endpoint_ |
| TAO_AV_Core * | av_core_ |
| TAO_FlowSpec_Entry * | entry_ |
| TAO_AV_Flow_Protocol_Factory * | flow_protocol_factory_ |
| TAO_AV_Core::Flow_Component | flow_component_ |
| TAO_AV_UDP_Connector::TAO_AV_UDP_Connector | ( | void | ) |
| TAO_AV_UDP_Connector::~TAO_AV_UDP_Connector | ( | void | ) |
| int TAO_AV_UDP_Connector::activate_svc_handler | ( | TAO_AV_Flow_Handler * | handler | ) | [virtual] |
| int TAO_AV_UDP_Connector::close | ( | void | ) | [virtual] |
Implements TAO_AV_Connector.
| int TAO_AV_UDP_Connector::connect | ( | TAO_FlowSpec_Entry * | entry, | |
| TAO_AV_Transport *& | transport, | |||
| TAO_AV_Core::Flow_Component | flow_comp = TAO_AV_Core::TAO_AV_DATA | |||
| ) | [virtual] |
Implements TAO_AV_Connector.
| int TAO_AV_UDP_Connector::open | ( | TAO_Base_StreamEndPoint * | endpoint, | |
| TAO_AV_Core * | av_core, | |||
| TAO_AV_Flow_Protocol_Factory * | factory | |||
| ) | [virtual] |
Implements TAO_AV_Connector.
TAO_AV_Core* TAO_AV_UDP_Connector::av_core_ [protected] |
ACE_INET_Addr* TAO_AV_UDP_Connector::control_inet_address_ [protected] |
TAO_Base_StreamEndPoint* TAO_AV_UDP_Connector::endpoint_ [protected] |
TAO_FlowSpec_Entry* TAO_AV_UDP_Connector::entry_ [protected] |
1.5.8