Main Page
Related Pages
Namespaces
Classes
Files
S
earch for
File List
File Members
String_Const_Sequence_Element_T.h File Reference
Implement the type returned by const operator[] in string sequences.
More...
#include "
tao/Basic_Types.h
"
Include dependency graph for String_Const_Sequence_Element_T.h:
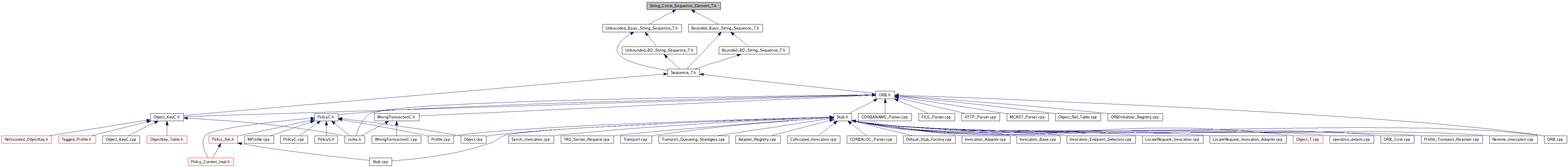
This graph shows which files directly or indirectly include this file:
Classes
class
TAO::details::string_const_sequence_element< traits >
Namespaces
namespace
TAO
Define symbolic names for the
ORB
collocation strategies.
namespace
TAO::details
Detailed Description
Implement the type returned by const operator[] in string sequences.
Id
String_Const_Sequence_Element_T.h
79363 2007-08-16 11:36:29Z johnnyw
Author:
Carlos O'Ryan and Johnny Willemsen
Generated on Mon Jul 13 16:24:40 2009 for TAO by
1.5.8