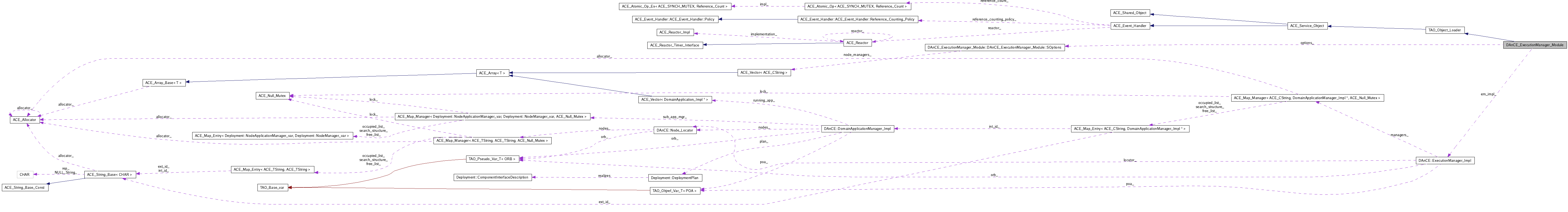
#include <ExecutionManager_Module.h>


Classes | |
| struct | SOptions |
Public Member Functions | |
| DAnCE_ExecutionManager_Module (void) | |
| Constructor. | |
| ~DAnCE_ExecutionManager_Module (void) | |
| Destructor. | |
| virtual CORBA::Object_ptr | create_object (CORBA::ORB_ptr orb, int argc, ACE_TCHAR *argv[]) |
| virtual bool | parse_args (int argc, ACE_TCHAR *argv[]) |
Public Attributes | |
| SOptions | options_ |
Private Attributes | |
| DAnCE::ExecutionManager_Impl * | em_impl_ |
| Storage for ExecutionManager servant. | |
| DAnCE_ExecutionManager_Module::DAnCE_ExecutionManager_Module | ( | void | ) |
Constructor.
| DAnCE_ExecutionManager_Module::~DAnCE_ExecutionManager_Module | ( | void | ) |
Destructor.
| CORBA::Object_ptr DAnCE_ExecutionManager_Module::create_object | ( | CORBA::ORB_ptr | orb, | |
| int | argc, | |||
| ACE_TCHAR * | argv[] | |||
| ) | [virtual] |
Overload the base class method to create a new instance of a DAnCE_NodeManager_Module object.
Implements TAO_Object_Loader.
| bool DAnCE_ExecutionManager_Module::parse_args | ( | int | argc, | |
| ACE_TCHAR * | argv[] | |||
| ) | [virtual] |
Storage for ExecutionManager servant.
1.5.8