#include <EC_Reactive_ConsumerControl.h>
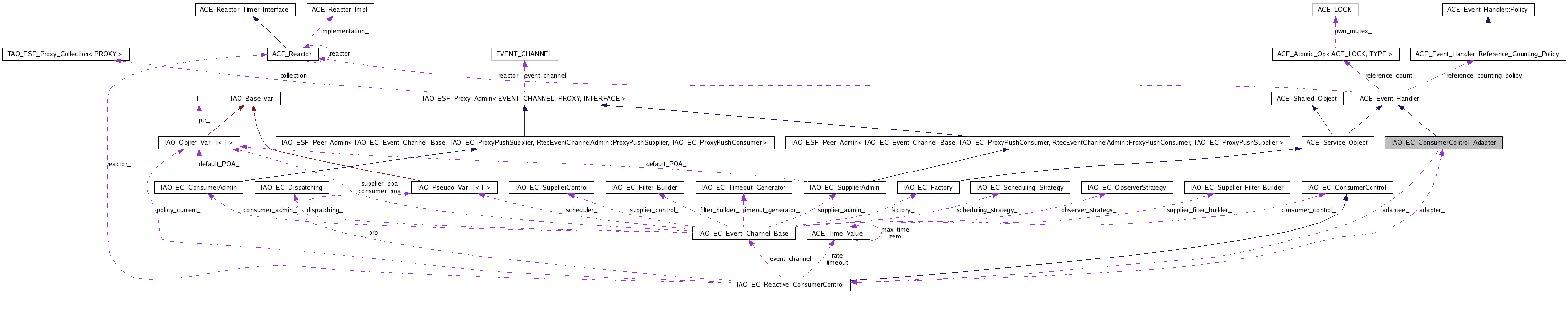
Inheritance diagram for TAO_EC_ConsumerControl_Adapter:


Public Member Functions | |
| TAO_EC_ConsumerControl_Adapter (TAO_EC_Reactive_ConsumerControl *adaptee) | |
| Constructor. | |
| virtual int | handle_timeout (const ACE_Time_Value &tv, const void *arg=0) |
Private Attributes | |
| TAO_EC_Reactive_ConsumerControl * | adaptee_ |
| The adapted object. | |
The Reactive ConsumerControl strategy uses the reactor to periodically wakeup and verify the state of the consumers registered with the Event Channel.
| TAO_EC_ConsumerControl_Adapter::TAO_EC_ConsumerControl_Adapter | ( | TAO_EC_Reactive_ConsumerControl * | adaptee | ) |
Constructor.
| int TAO_EC_ConsumerControl_Adapter::handle_timeout | ( | const ACE_Time_Value & | tv, | |
| const void * | arg = 0 | |||
| ) | [virtual] |
Reimplemented from ACE_Event_Handler.
The adapted object.
1.5.2-2