#include <Thread_Exit.h>
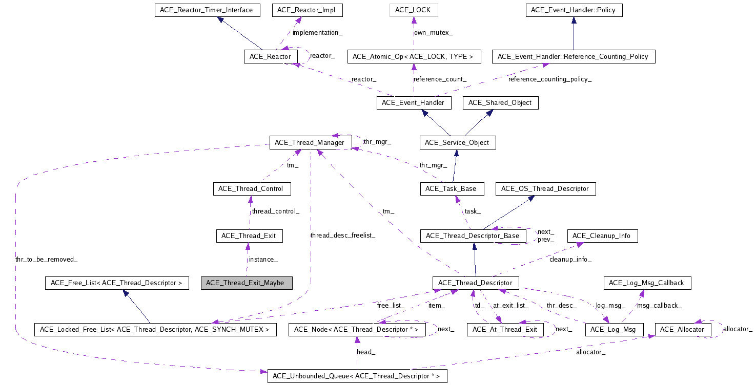
Collaboration diagram for ACE_Thread_Exit_Maybe:

Public Member Functions | |
| ACE_Thread_Exit_Maybe (int flag=0) | |
| Don't create an ACE_Thread_Exit instance by default. | |
| ~ACE_Thread_Exit_Maybe (void) | |
| Destroys the underlying ACE_Thread_Exit instance if it exists. | |
| ACE_Thread_Exit * | operator-> (void) const |
| Delegates to underlying instance. | |
| ACE_Thread_Exit * | instance (void) const |
| Returns the underlying instance. | |
Private Attributes | |
| ACE_Thread_Exit * | instance_ |
| Holds the underlying instance. | |
Allows the appearance of a "smart pointer", but is not always created.
| ACE_Thread_Exit_Maybe::ACE_Thread_Exit_Maybe | ( | int | flag = 0 |
) |
Don't create an ACE_Thread_Exit instance by default.
| ACE_Thread_Exit_Maybe::~ACE_Thread_Exit_Maybe | ( | void | ) |
Destroys the underlying ACE_Thread_Exit instance if it exists.
| ACE_Thread_Exit * ACE_Thread_Exit_Maybe::operator-> | ( | void | ) | const |
Delegates to underlying instance.
| ACE_Thread_Exit * ACE_Thread_Exit_Maybe::instance | ( | void | ) | const |
Returns the underlying instance.
ACE_Thread_Exit* ACE_Thread_Exit_Maybe::instance_ [private] |
Holds the underlying instance.
1.5.2-2