|
ACE
6.5.5
|
An object oriented event demultiplexor and event handler. ACE_WFMO_Reactor is a Windows-only implementation of the ACE_Reactor interface that uses the WaitForMultipleObjects() event demultiplexer. More...
#include <WFMO_Reactor.h>


Public Types | |
| enum | { DEFAULT_SIZE = MAXIMUM_WAIT_OBJECTS - 2 } |
Public Member Functions | |
| ACE_WFMO_Reactor (ACE_Sig_Handler *=0, ACE_Timer_Queue *=0, ACE_Reactor_Notify *=0) | |
| Initialize ACE_WFMO_Reactor with the default size. More... | |
| ACE_WFMO_Reactor (size_t size, int unused=0, ACE_Sig_Handler *=0, ACE_Timer_Queue *=0, ACE_Reactor_Notify *=0) | |
| virtual int | open (size_t size=ACE_WFMO_Reactor::DEFAULT_SIZE, bool restart=false, ACE_Sig_Handler *=0, ACE_Timer_Queue *=0, int disable_notify_pipe=0, ACE_Reactor_Notify *=0) |
| virtual int | current_info (ACE_HANDLE, size_t &) |
| Returns -1 (not used in this implementation);. More... | |
| virtual int | set_sig_handler (ACE_Sig_Handler *signal_handler) |
| Use a user specified signal handler instead. More... | |
| virtual int | timer_queue (ACE_Timer_Queue *tq) |
| Set a user-specified timer queue. More... | |
| virtual ACE_Timer_Queue * | timer_queue (void) const |
| Return the current ACE_Timer_Queue. More... | |
| virtual int | close (void) |
| Close down the ACE_WFMO_Reactor and release all of its resources. More... | |
| virtual | ~ACE_WFMO_Reactor (void) |
| Close down the ACE_WFMO_Reactor and release all of its resources. More... | |
| virtual int | work_pending (const ACE_Time_Value &max_wait_time=ACE_Time_Value::zero) |
| virtual int | handle_events (ACE_Time_Value *max_wait_time=0) |
| virtual int | alertable_handle_events (ACE_Time_Value *max_wait_time=0) |
| virtual int | handle_events (ACE_Time_Value &max_wait_time) |
| virtual int | alertable_handle_events (ACE_Time_Value &max_wait_time) |
| virtual int | deactivated (void) |
| virtual void | deactivate (int do_stop) |
| virtual int | register_handler (ACE_Event_Handler *event_handler, ACE_HANDLE event_handle=ACE_INVALID_HANDLE) |
| virtual int | register_handler (ACE_HANDLE event_handle, ACE_HANDLE io_handle, ACE_Event_Handler *event_handler, ACE_Reactor_Mask mask) |
| virtual int | register_handler (ACE_HANDLE io_handle, ACE_Event_Handler *event_handler, ACE_Reactor_Mask mask) |
| virtual int | register_handler (ACE_Event_Handler *event_handler, ACE_Reactor_Mask mask) |
| virtual int | register_handler (const ACE_Handle_Set &handles, ACE_Event_Handler *event_handler, ACE_Reactor_Mask mask) |
| virtual int | register_handler (int signum, ACE_Event_Handler *new_sh, ACE_Sig_Action *new_disp=0, ACE_Event_Handler **old_sh=0, ACE_Sig_Action *old_disp=0) |
| virtual int | register_handler (const ACE_Sig_Set &sigset, ACE_Event_Handler *new_sh, ACE_Sig_Action *new_disp=0) |
| virtual int | remove_handler (ACE_Event_Handler *event_handler, ACE_Reactor_Mask mask) |
| virtual int | remove_handler (ACE_HANDLE handle, ACE_Reactor_Mask mask) |
| virtual int | remove_handler (const ACE_Handle_Set &handle_set, ACE_Reactor_Mask) |
| virtual int | remove_handler (int signum, ACE_Sig_Action *new_disp, ACE_Sig_Action *old_disp=0, int sigkey=-1) |
| virtual int | remove_handler (const ACE_Sig_Set &sigset) |
| Calls remove_handler() for every signal in sigset. More... | |
| virtual int | suspend_handler (ACE_Event_Handler *event_handler) |
| virtual int | suspend_handler (ACE_HANDLE handle) |
| Suspend handle temporarily. More... | |
| virtual int | suspend_handler (const ACE_Handle_Set &handles) |
| Suspend all handles in handle set temporarily. More... | |
| virtual int | suspend_handlers (void) |
| Suspend all handles temporarily. More... | |
| virtual int | resume_handler (ACE_Event_Handler *event_handler) |
| virtual int | resume_handler (ACE_HANDLE handle) |
| Resume handle. More... | |
| virtual int | resume_handler (const ACE_Handle_Set &handles) |
| Resume all handles in handle set. More... | |
| virtual int | resume_handlers (void) |
| Resume all <handles>. More... | |
| virtual int | resumable_handler (void) |
| virtual bool | uses_event_associations (void) |
| virtual long | schedule_timer (ACE_Event_Handler *event_handler, const void *arg, const ACE_Time_Value &delay, const ACE_Time_Value &interval=ACE_Time_Value::zero) |
| virtual int | reset_timer_interval (long timer_id, const ACE_Time_Value &interval) |
| virtual int | cancel_timer (ACE_Event_Handler *event_handler, int dont_call_handle_close=1) |
| virtual int | cancel_timer (long timer_id, const void **arg=0, int dont_call_handle_close=1) |
| virtual int | schedule_wakeup (ACE_Event_Handler *event_handler, ACE_Reactor_Mask masks_to_be_added) |
| virtual int | schedule_wakeup (ACE_HANDLE handle, ACE_Reactor_Mask masks_to_be_added) |
| virtual int | cancel_wakeup (ACE_Event_Handler *event_handler, ACE_Reactor_Mask masks_to_be_deleted) |
| virtual int | cancel_wakeup (ACE_HANDLE handle, ACE_Reactor_Mask masks_to_be_deleted) |
| virtual int | notify (ACE_Event_Handler *=0, ACE_Reactor_Mask=ACE_Event_Handler::EXCEPT_MASK, ACE_Time_Value *=0) |
| virtual void | max_notify_iterations (int) |
| virtual int | max_notify_iterations (void) |
| virtual int | purge_pending_notifications (ACE_Event_Handler *=0, ACE_Reactor_Mask=ACE_Event_Handler::ALL_EVENTS_MASK) |
| ACE_Event_Handler * | find_handler (ACE_HANDLE handle) |
| virtual int | handler (ACE_HANDLE handle, ACE_Reactor_Mask mask, ACE_Event_Handler **event_handler=0) |
| virtual int | handler (int signum, ACE_Event_Handler **=0) |
| virtual bool | initialized (void) |
| virtual size_t | size (void) const |
| virtual ACE_Lock & | lock (void) |
| Returns a reference to the WFMO_Reactor's internal lock. More... | |
| virtual void | wakeup_all_threads (void) |
| virtual int | owner (ACE_thread_t new_owner, ACE_thread_t *old_owner=0) |
| virtual int | owner (ACE_thread_t *owner) |
| Return the ID of the "owner" thread. More... | |
| virtual bool | restart (void) |
| Get the existing restart value. More... | |
| virtual bool | restart (bool r) |
| Set a new value for restart and return the original value. More... | |
| virtual void | requeue_position (int) |
| Not implemented. More... | |
| virtual int | requeue_position (void) |
| Not implemented. More... | |
| virtual int | mask_ops (ACE_Event_Handler *event_handler, ACE_Reactor_Mask masks, int operation) |
| virtual int | mask_ops (ACE_HANDLE handle, ACE_Reactor_Mask masks, int ops) |
| virtual int | ready_ops (ACE_Event_Handler *event_handler, ACE_Reactor_Mask mask, int ops) |
| Not implemented. More... | |
| virtual int | ready_ops (ACE_HANDLE handle, ACE_Reactor_Mask, int ops) |
| Not implemented. More... | |
| virtual void | dump (void) const |
| Dump the state of an object. More... | |
Public Member Functions inherited from ACE_Reactor_Impl | |
| virtual | ~ACE_Reactor_Impl (void) |
| Close down and release all resources. More... | |
Public Attributes | |
| ACE_ALLOC_HOOK_DECLARE | |
| Declare the dynamic allocation hooks. More... | |
Public Attributes inherited from ACE_Reactor_Impl | |
| ACE_ALLOC_HOOK_DECLARE | |
| Declare the dynamic allocation hooks. More... | |
Protected Member Functions | |
| virtual int | register_handler_i (ACE_HANDLE event_handle, ACE_HANDLE io_handle, ACE_Event_Handler *event_handler, ACE_Reactor_Mask mask) |
| Registration workhorse. More... | |
| virtual int | event_handling (ACE_Time_Value *max_wait_time=0, int alertable=0) |
| Event handling workhorse. More... | |
| virtual int | mask_ops_i (ACE_HANDLE io_handle, ACE_Reactor_Mask masks, int operation) |
| Bit masking workhorse. More... | |
| virtual ACE_thread_t | owner_i (void) |
| Return the ID of the "owner" thread. Does not do any locking. More... | |
| virtual int | ok_to_wait (ACE_Time_Value *max_wait_time, int alertable) |
| virtual DWORD | wait_for_multiple_events (int timeout, int alertable) |
| Wait for timer and I/O events to occur. More... | |
| virtual DWORD | poll_remaining_handles (DWORD slot) |
| Check for activity on remaining handles. More... | |
| virtual int | expire_timers (void) |
| virtual int | dispatch (DWORD wait_status) |
| Dispatches the timers and I/O handlers. More... | |
| virtual int | safe_dispatch (DWORD wait_status) |
| virtual int | dispatch_handles (DWORD slot) |
| virtual int | dispatch_handler (DWORD slot, DWORD max_handlep1) |
| virtual int | simple_dispatch_handler (DWORD slot, ACE_HANDLE event_handle) |
| virtual int | complex_dispatch_handler (DWORD slot, ACE_HANDLE event_handle) |
| virtual int | dispatch_window_messages (void) |
| Dispatches window messages. Noop for WFMO_Reactor. More... | |
| virtual ACE_Reactor_Mask | upcall (ACE_Event_Handler *event_handler, ACE_HANDLE io_handle, WSANETWORKEVENTS &events) |
| virtual int | calculate_timeout (ACE_Time_Value *time) |
| Used to caluculate the next timeout. More... | |
| virtual int | update_state (void) |
| Update the state of the handler repository. More... | |
| virtual int | new_owner (void) |
| Check to see if we have a new owner. More... | |
| virtual int | change_owner (void) |
| Set owner to new owner. More... | |
Private Member Functions | |
| ACE_WFMO_Reactor (const ACE_WFMO_Reactor &) | |
| Deny access since member-wise won't work... More... | |
| ACE_WFMO_Reactor & | operator= (const ACE_WFMO_Reactor &) |
Friends | |
| class | ACE_WFMO_Reactor_Handler_Repository |
| class | ACE_WFMO_Reactor_Test |
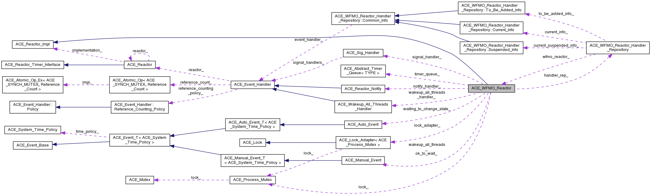
An object oriented event demultiplexor and event handler. ACE_WFMO_Reactor is a Windows-only implementation of the ACE_Reactor interface that uses the WaitForMultipleObjects() event demultiplexer.
Like the other ACE Reactors, ACE_WFMO_Reactor can schedule timers. It also reacts to signalable handles, such as events (see the documentation for WaitForMultipleObjects() for a complete list of signalable handle types). Therefore, I/O handles are not directly usable for registering for input, output, and exception notification. The exception to this is ACE_SOCK-based handles, which can be registered for input, output, and exception notification just as with other platforms. See Chapter 4 in C++NPv2 for complete details.
Note that changes to the state of ACE_WFMO_Reactor are not instantaneous. Most changes (registration, removal, suspension, and resumption of handles, and changes in ownership) are made when the ACE_WFMO_Reactor reaches a stable state. Users should be careful, especially when removing handlers. This is because the ACE_WFMO_Reactor will call handle_close() on the handler when it is finally removed and not when remove_handler() is called. If the registered handler's pointer is not valid when ACE_WFMO_Reactor calls ACE_Event_Handler::handle_close(), use the DONT_CALL flag with remove_handler(). Preferably, use dynamically allocated event handlers and call "delete this" inside the handle_close() hook method.
Note that although multiple threads can concurrently run the ACE_WFMO_Reactor event loop, the concept of the reactor "owner" is still important. Only the owner thread can expire timers and wait on the notifications handle. Thus, be careful to properly set the owner thread when spawning threads to run the event loop while you are using timers or notifications.
| anonymous enum |
| ACE_WFMO_Reactor::ACE_WFMO_Reactor | ( | ACE_Sig_Handler * | sh = 0, |
| ACE_Timer_Queue * | tq = 0, |
||
| ACE_Reactor_Notify * | notify = 0 |
||
| ) |
Initialize ACE_WFMO_Reactor with the default size.
| ACE_WFMO_Reactor::ACE_WFMO_Reactor | ( | size_t | size, |
| int | unused = 0, |
||
| ACE_Sig_Handler * | sh = 0, |
||
| ACE_Timer_Queue * | tq = 0, |
||
| ACE_Reactor_Notify * | notify = 0 |
||
| ) |
Initialize ACE_WFMO_Reactor with the specified size.
| size | The maximum number of handles the reactor can register. The value should not exceed ACE_WFMO_Reactor::DEFAULT_SIZE. Two slots will be added to the size parameter which will store handles used for internal management purposes. |
|
virtual |
Close down the ACE_WFMO_Reactor and release all of its resources.
|
private |
Deny access since member-wise won't work...
|
inlinevirtual |
Implements ACE_Reactor_Impl.
Reimplemented in ACE_Msg_WFMO_Reactor.
|
inlinevirtual |
Implements ACE_Reactor_Impl.
Reimplemented in ACE_Msg_WFMO_Reactor.
|
protectedvirtual |
Used to caluculate the next timeout.
|
inlinevirtual |
Cancel all Event_Handlers that match the address of event_handler. Returns number of handler's cancelled.
Implements ACE_Reactor_Impl.
|
inlinevirtual |
Cancel the single Event_Handler that matches the timer_id value (which was returned from the schedule method). If arg is non-NULL then it will be set to point to the `‘magic cookie’' argument passed in when the Event_Handler was registered. This makes it possible to free up the memory and avoid memory leaks. Returns 1 if cancellation succeeded and 0 if the timer_id wasn't found.
Implements ACE_Reactor_Impl.
|
inlinevirtual |
Remove masks_to_be_deleted to the <handle>'s entry in WFMO_Reactor. The Event_Handler associated with event_handler must already have been registered with WFMO_Reactor.
Implements ACE_Reactor_Impl.
|
inlinevirtual |
Remove masks_to_be_deleted to the <handle>'s entry in WFMO_Reactor. The Event_Handler associated with <handle> must already have been registered with WFMO_Reactor.
Implements ACE_Reactor_Impl.
|
inlineprotectedvirtual |
Set owner to new owner.
|
virtual |
Close down the ACE_WFMO_Reactor and release all of its resources.
Implements ACE_Reactor_Impl.
|
protectedvirtual |
Dispatches a single handler. Returns 0 on success, -1 if the handler was removed.
|
virtual |
Returns -1 (not used in this implementation);.
Implements ACE_Reactor_Impl.
|
inlinevirtual |
Control whether the Reactor will handle any more incoming events or not. If <do_stop> == 1, the Reactor will be disabled. By default, a reactor is in active state and can be deactivated/reactived as wish.
Implements ACE_Reactor_Impl.
|
inlinevirtual |
Return the status of Reactor. If this function returns 0, the reactor is actively handling events. If it returns non-zero, <handling_events> and <handle_alertable_events> return -1 immediately.
Implements ACE_Reactor_Impl.
|
protectedvirtual |
Dispatches the timers and I/O handlers.
|
protectedvirtual |
Dispatches a single handler. Returns 0 on success, -1 if the handler was removed.
|
protectedvirtual |
Dispatches any active handles from handles_[slot] to handles_[active_handles_] using <WaitForMultipleObjects> to poll through our handle set looking for active handles.
|
inlineprotectedvirtual |
Dispatches window messages. Noop for WFMO_Reactor.
Reimplemented in ACE_Msg_WFMO_Reactor.
|
virtual |
Dump the state of an object.
Implements ACE_Reactor_Impl.
|
protectedvirtual |
Event handling workhorse.
|
protectedvirtual |
Expire timers. Only the owner thread does useful stuff in this function.
|
inlinevirtual |
Return the Event_Handler associated with <handle>. Return 0 if <handle> is not registered.
Implements ACE_Reactor_Impl.
|
inlinevirtual |
This event loop driver blocks for up to max_wait_time before returning. It will return earlier if timer events, I/O events, or signal events occur. Note that max_wait_time can be 0, in which case this method blocks indefinitely until events occur.
max_wait_time is decremented to reflect how much time this call took. For instance, if a time value of 3 seconds is passed to handle_events and an event occurs after 2 seconds, max_wait_time will equal 1 second. This can be used if an application wishes to handle events for some fixed amount of time.
<WaitForMultipleObjects> is used as the demultiplexing call
Returns the total number of I/O and timer ACE_Event_Handlers that were dispatched, 0 if the max_wait_time elapsed without dispatching any handlers, or -1 if an error occurs.
The only difference between <alertable_handle_events> and <handle_events> is that in the alertable case, TRUE is passed to <WaitForMultipleObjects> for the <bAlertable> option.
Implements ACE_Reactor_Impl.
Reimplemented in ACE_Msg_WFMO_Reactor.
|
inlinevirtual |
This method is just like the one above, except the max_wait_time value is a reference and can therefore never be NULL.
The only difference between <alertable_handle_events> and <handle_events> is that in the alertable case, TRUE is passed to <WaitForMultipleObjects> for the <bAlertable> option.
Implements ACE_Reactor_Impl.
Reimplemented in ACE_Msg_WFMO_Reactor.
|
inlinevirtual |
Check to see if <handle> is associated with a valid Event_Handler bound to mask. Return the event_handler associated with this handler if event_handler != 0.
Implements ACE_Reactor_Impl.
|
inlinevirtual |
Check to see if signum is associated with a valid Event_Handler bound to a signal. Return the <event_handler> associated with this handler if <event_handler> != 0.
Implements ACE_Reactor_Impl.
|
inlinevirtual |
Returns true if WFMO_Reactor has been successfully initialized, else false.
Implements ACE_Reactor_Impl.
|
inlinevirtual |
Returns a reference to the WFMO_Reactor's internal lock.
Implements ACE_Reactor_Impl.
|
inlinevirtual |
Modify masks of the event_handler's entry in WFMO_Reactor depending upon <operation>. event_handler must already have been registered with WFMO_Reactor.
Implements ACE_Reactor_Impl.
|
inlinevirtual |
Modify masks of the <handle>'s entry in WFMO_Reactor depending upon <operation>. <handle> must already have been registered with WFMO_Reactor.
Implements ACE_Reactor_Impl.
|
protectedvirtual |
Bit masking workhorse.
|
virtual |
Set the maximum number of times that the <ACE_WFMO_Reactor_Notify::handle_input> method will iterate and dispatch the ACE_Event_Handlers that are passed in via the notify queue before breaking out of its <ACE_Message_Queue::dequeue> loop. By default, this is set to -1, which means "iterate until the queue is empty." Setting this to a value like "1 or 2" will increase "fairness" (and thus prevent starvation) at the expense of slightly higher dispatching overhead.
Implements ACE_Reactor_Impl.
|
virtual |
Get the maximum number of times that the <ACE_WFMO_Reactor_Notify::handle_input> method will iterate and dispatch the ACE_Event_Handlers that are passed in via the notify queue before breaking out of its <ACE_Message_Queue::dequeue> loop.
Implements ACE_Reactor_Impl.
|
inlineprotectedvirtual |
Check to see if we have a new owner.
|
inlinevirtual |
Wakeup one <ACE_WFMO_Reactor> thread if it is currently blocked in <WaitForMultipleObjects>. The ACE_Time_Value indicates how long to blocking trying to notify the <WFMO_Reactor>. If timeout == 0, the caller will block until action is possible, else will wait until the relative time specified in timeout elapses).
Implements ACE_Reactor_Impl.
|
protectedvirtual |
Wait up to max_wait_time until it's ok to enter WaitForMultipleObjects. Returns 1 (and holding lock_) if ok to wait; -1 (and not holding lock_) if not.
|
virtual |
Initialize ACE_WFMO_Reactor with the specified size.
| size | The maximum number of handles the reactor can register. The value should not exceed ACE_WFMO_Reactor::DEFAULT_SIZE. Two slots will be added to the size parameter which will store handles used for internal management purposes. |
Implements ACE_Reactor_Impl.
|
private |
|
inlinevirtual |
Transfers ownership of the WFMO_Reactor to the new_owner. The transfer will not complete until all threads are ready (just like the handle set).
Implements ACE_Reactor_Impl.
|
inlinevirtual |
Return the ID of the "owner" thread.
Implements ACE_Reactor_Impl.
|
inlineprotectedvirtual |
Return the ID of the "owner" thread. Does not do any locking.
|
protectedvirtual |
Check for activity on remaining handles.
Reimplemented in ACE_Msg_WFMO_Reactor.
|
virtual |
Purge any notifications pending in this reactor for the specified ACE_Event_Handler object. Returns the number of notifications purged. Returns -1 on error.
Implements ACE_Reactor_Impl.
|
inlinevirtual |
Not implemented.
Implements ACE_Reactor_Impl.
|
inlinevirtual |
Not implemented.
Implements ACE_Reactor_Impl.
|
inlinevirtual |
Register an ACE_Event_Handler event_handler. Since no Event Mask is passed through this interface, it is assumed that the handle being passed in is an event handle and when the event becomes signaled, <WFMO_Reactor> will call handle_signal on event_handler. If handle == <ACE_INVALID_HANDLE> the <ACE_WFMO_Reactor> will call the <get_handle> method of event_handler to extract the underlying event handle.
Implements ACE_Reactor_Impl.
|
inlinevirtual |
Register an ACE_Event_Handler <event_handle>. mask specifies the network events that the <event_handler> is interested in. If <io_handle> == <ACE_INVALID_HANDLE> the <ACE_WFMO_Reactor> will call the <get_handle> method of <event_handler> to extract the underlying I/O handle. If the <event_handle> == <ACE_INVALID_HANDLE>, WFMO_Reactor will create an event for associating it with the I/O handle. When the <event_handle> is signalled, the appropriate <handle_*> callback will be invoked on the Event_Handler
Implements ACE_Reactor_Impl.
|
inlinevirtual |
This is a simple version of the above <register_handler> method where the I/O handle is passed in and the event handle will always be created by <WFMO_Reactor>
Implements ACE_Reactor_Impl.
|
inlinevirtual |
This is a simple version of the above <register_handler> method where the I/O handle will always come from <get_handle> on the Event_Handler and the event handle will always be created by <WFMO_Reactor>
Implements ACE_Reactor_Impl.
|
inlinevirtual |
Register event_handler with all the handles in the <Handle_Set>.
Implements ACE_Reactor_Impl.
|
inlinevirtual |
Register new_sh to handle the signal signum using the new_disp. Returns the old_sh that was previously registered (if any), along with the old_disp of the signal handler.
Implements ACE_Reactor_Impl.
|
inlinevirtual |
Registers new_sh to handle a set of signals sigset using the new_disp.
Implements ACE_Reactor_Impl.
|
protectedvirtual |
Registration workhorse.
|
inlinevirtual |
Removes event_handler from the <ACE_WFMO_Reactor>. Note that the <ACE_WFMO_Reactor> will call the <get_handle> method of event_handler to extract the underlying handle. If mask == ACE_Event_Handler::DONT_CALL then the <handle_close> method of the event_handler is not invoked. Note that the handle can either be the <event_handle> or the <io_handle>
Implements ACE_Reactor_Impl.
|
inlinevirtual |
Removes handle from the <ACE_WFMO_Reactor>. If mask == ACE_Event_Handler::DONT_CALL then the <handle_close> method of the <event_handler> is not invoked. Note that the handle can either be the <event_handle> or the <io_handle>
For the case of I/O entries, this removes the mask binding of Event_Handler whose handle is handle from <WFMO_Reactor>. If there are no more bindings for this <event_handler> then it is removed from the WFMO_Reactor. For simple event entries, mask is mostly ignored and the Event_Handler is always removed from <WFMO_Reactor>
Implements ACE_Reactor_Impl.
|
inlinevirtual |
Removes all the mask bindings for handles in the handle_set bind of Event_Handler. If there are no more bindings for any of these handles then they are removed from WFMO_Reactor.
Implements ACE_Reactor_Impl.
|
inlinevirtual |
Remove the ACE_Event_Handler currently associated with signum. sigkey is ignored in this implementation since there is only one instance of a signal handler. Install the new disposition (if given) and return the previous disposition (if desired by the caller). Returns 0 on success and -1 if signum is invalid.
Implements ACE_Reactor_Impl.
|
inlinevirtual |
Calls remove_handler() for every signal in sigset.
Implements ACE_Reactor_Impl.
|
inlinevirtual |
Not implemented.
Implements ACE_Reactor_Impl.
|
inlinevirtual |
Not implemented.
Implements ACE_Reactor_Impl.
|
inlinevirtual |
Resets the interval of the timer represented by timer_id to interval, which is specified in relative time to the current gettimeofday(). If interval is equal to ACE_Time_Value::zero, the timer will become a non-rescheduling timer. Returns 0 if successful, -1 if not.
Implements ACE_Reactor_Impl.
|
inlinevirtual |
Get the existing restart value.
Implements ACE_Reactor_Impl.
|
inlinevirtual |
Set a new value for restart and return the original value.
Implements ACE_Reactor_Impl.
|
virtual |
Does the reactor allow the application to resume the handle on its own ie. can it pass on the control of handle resumption to the application. A positive value indicates that the handlers are application resumable. A value of 0 indicates otherwise.
Implements ACE_Reactor_Impl.
|
inlinevirtual |
Resume event_handler. Use <ACE_Event_Handler::get_handle> to get the handle.
Implements ACE_Reactor_Impl.
|
inlinevirtual |
Resume handle.
Implements ACE_Reactor_Impl.
|
inlinevirtual |
Resume all handles in handle set.
Implements ACE_Reactor_Impl.
|
inlinevirtual |
Resume all <handles>.
Implements ACE_Reactor_Impl.
|
inlineprotectedvirtual |
Protect against structured exceptions caused by user code when dispatching handles
|
inlinevirtual |
Schedule an ACE_Event_Handler that will expire after an amount of time. The return value of this method, a timer_id value, uniquely identifies the event_handler in the ACE_Reactor's internal list of timers. This timer_id value can be used to cancel the timer with the cancel_timer() call.
| event_handler | event handler to schedule on reactor |
| arg | argument passed to the handle_timeout() method of event_handler |
| delay | time interval after which the timer will expire |
| interval | time interval after which the timer will be automatically rescheduled |
Implements ACE_Reactor_Impl.
|
inlinevirtual |
Add masks_to_be_added to the event_handler's entry in WFMO_Reactor. event_handler must already have been registered with WFMO_Reactor.
Implements ACE_Reactor_Impl.
|
inlinevirtual |
Add masks_to_be_added to the handle's entry in WFMO_Reactor. The Event_Handler associated with handle must already have been registered with WFMO_Reactor.
Implements ACE_Reactor_Impl.
|
virtual |
Use a user specified signal handler instead.
Implements ACE_Reactor_Impl.
|
protectedvirtual |
Dispatches a single handler. Returns 0 on success, -1 if the handler was removed.
|
inlinevirtual |
Returns the current size of the WFMO_Reactor's internal descriptor table.
Implements ACE_Reactor_Impl.
|
inlinevirtual |
Suspend event_handler temporarily. Use ACE_Event_Handler::get_handle() to get the handle.
Implements ACE_Reactor_Impl.
|
inlinevirtual |
Suspend handle temporarily.
Implements ACE_Reactor_Impl.
|
inlinevirtual |
Suspend all handles in handle set temporarily.
Implements ACE_Reactor_Impl.
|
inlinevirtual |
Suspend all handles temporarily.
Implements ACE_Reactor_Impl.
|
virtual |
Set a user-specified timer queue.
Implements ACE_Reactor_Impl.
|
virtual |
Return the current ACE_Timer_Queue.
Implements ACE_Reactor_Impl.
|
protectedvirtual |
|
protectedvirtual |
Update the state of the handler repository.
|
inlinevirtual |
Return true if we any event associations were made by the reactor for the handles that it waits on, false otherwise. Since the WFMO_Reactor does use event associations, this function always return true.
Implements ACE_Reactor_Impl.
|
protectedvirtual |
Wait for timer and I/O events to occur.
Reimplemented in ACE_Msg_WFMO_Reactor.
|
inlinevirtual |
Wake up all threads in WaitForMultipleObjects so that they can reconsult the handle set
Implements ACE_Reactor_Impl.
|
virtual |
This method is not currently implemented. We recommend that you use handle_events (ACE_Time_Value::zero) to get basically the same effect, i.e., it won't block the caller if there are no events.
Implements ACE_Reactor_Impl.
|
friend |
|
friend |
| ACE_WFMO_Reactor::ACE_ALLOC_HOOK_DECLARE |
Declare the dynamic allocation hooks.
|
protected |
Count of currently active threads.
|
protected |
This is an array of ACE_HANDLEs which keep track of the <lock_> and <ok_to_wait_> handles
|
protected |
This is the thread which is responsible for the changing the state of the <WFMO_Reactor> handle set
|
protected |
This flag is used to keep track of whether we are actively handling events or not.
|
protected |
Keeps track of whether we should delete the handler repository.
|
protected |
Keeps track of whether we should delete the notify handler.
|
protected |
Keeps track of whether we should delete the signal handler (if we didn't create it, then we don't delete it).
|
protected |
Keeps track of whether we should delete the timer queue (if we didn't create it, then we don't delete it).
|
protected |
Table that maps <ACE_HANDLEs> to <ACE_Event_Handler *>'s.
|
protected |
Synchronization for the ACE_WFMO_Reactor.
A Process Mutex is used here because of two reasons: (a) The implementation of ACE_Thread_Mutex uses CriticalSections CriticalSections are not waitable using ::WaitForMultipleObjects (b) This is really not a process mutex because it is not named. No other process can use this mutex.
|
protected |
Adapter used to return internal lock to outside world.
|
protected |
The owner to be of the WFMO_Reactor.
|
protected |
Used when <notify> is called.
|
protected |
A manual event used to block threads from proceeding into WaitForMultipleObjects
|
protected |
This flag is used to keep track of whether we are already closed.
|
protected |
The thread which is "owner" of the WFMO_Reactor. The owner concept is used because we don't want multiple threads to try to expire timers. Therefore the "owner" thread is the only one allowed to expire timers. Also, the owner thread is the only thread which waits on the notify handle. Note that the ownership can be transferred.
|
protected |
Handle signals without requiring global/static variables.
|
protected |
Defined as a pointer to allow overriding by derived classes...
|
protected |
The changing thread waits on this event, till all threads are not active anymore
|
protected |
A manual event is used so that we can wake everyone up (e.g., when ACE_Event_Handlers are bounded and unbound from the handler repository).
|
protected |
Used when <wakeup_all_threads_> is signaled.
1.8.15