|
ACE
6.5.5
|
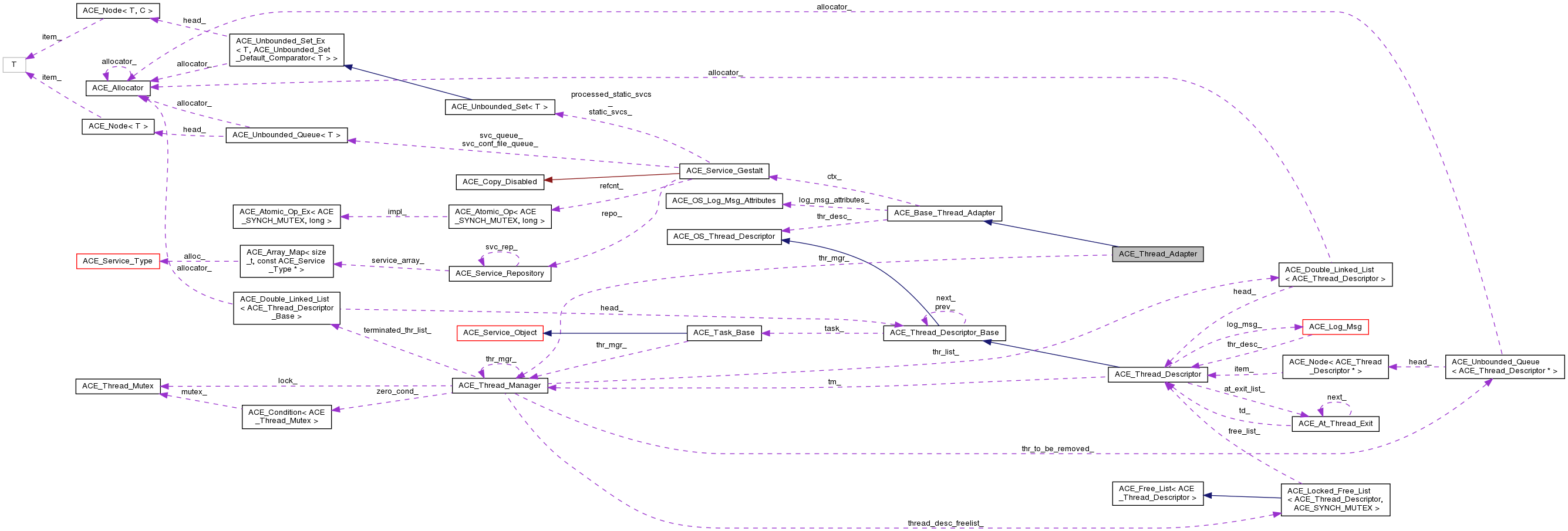
Converts a C++ function into a function that can be called from a thread creation routine (e.g., pthread_create() or _beginthreadex()) that expects an extern "C" entry point. This class also makes it possible to transparently provide hooks to register a thread with an ACE_Thread_Manager. More...
#include <Thread_Adapter.h>


Public Member Functions | |
| ACE_Thread_Adapter (ACE_THR_FUNC user_func, void *arg, ACE_THR_C_FUNC entry_point=(ACE_THR_C_FUNC) ACE_THREAD_ADAPTER_NAME, ACE_Thread_Manager *thr_mgr=0, ACE_Thread_Descriptor *td=0, long cancel_flags=0) | |
| Constructor. More... | |
| virtual ACE_THR_FUNC_RETURN | invoke (void) |
| ACE_Thread_Manager * | thr_mgr (void) |
| Accessor for the optional ACE_Thread_Manager. More... | |
Public Member Functions inherited from ACE_Base_Thread_Adapter | |
| virtual | ~ACE_Base_Thread_Adapter (void) |
| ACE_THR_C_FUNC | entry_point (void) |
Public Attributes | |
| ACE_ALLOC_HOOK_DECLARE | |
Protected Member Functions | |
| ~ACE_Thread_Adapter (void) | |
| Ensure that this object must be allocated on the heap. More... | |
Protected Member Functions inherited from ACE_Base_Thread_Adapter | |
| ACE_Base_Thread_Adapter (ACE_THR_FUNC user_func, void *arg, ACE_THR_C_FUNC entry_point=(ACE_THR_C_FUNC) ACE_THREAD_ADAPTER_NAME, ACE_OS_Thread_Descriptor *td=0, long cancel_flags=0) | |
| Constructor. More... | |
| void | inherit_log_msg (void) |
Private Member Functions | |
| virtual ACE_THR_FUNC_RETURN | invoke_i (void) |
Private Attributes | |
| ACE_Thread_Manager * | thr_mgr_ |
| Optional thread manager. More... | |
Additional Inherited Members | |
Static Public Member Functions inherited from ACE_Base_Thread_Adapter | |
| static void | close_log_msg (void) |
| Invoke the close_log_msg_hook, if it is present. More... | |
| static void | sync_log_msg (const ACE_TCHAR *prog_name) |
| Invoke the sync_log_msg_hook, if it is present. More... | |
| static ACE_OS_Thread_Descriptor * | thr_desc_log_msg (void) |
| Invoke the thr_desc_log_msg_hook, if it is present. More... | |
Protected Attributes inherited from ACE_Base_Thread_Adapter | |
| ACE_THR_FUNC | user_func_ |
| Thread startup function passed in by the user (C++ linkage). More... | |
| void * | arg_ |
| Argument to thread startup function. More... | |
| ACE_THR_C_FUNC | entry_point_ |
| ACE_OS_Thread_Descriptor * | thr_desc_ |
| ACE_OS_Log_Msg_Attributes | log_msg_attributes_ |
| The ACE_Log_Msg attributes. More... | |
| ACE_Service_Gestalt *const | ctx_ |
| That is useful for gprof, define itimerval. More... | |
| long | flags_ |
Converts a C++ function into a function that can be called from a thread creation routine (e.g., pthread_create() or _beginthreadex()) that expects an extern "C" entry point. This class also makes it possible to transparently provide hooks to register a thread with an ACE_Thread_Manager.
This class is used in ACE_OS::thr_create(). In general, the thread that creates an object of this class is different from the thread that calls invoke() on this object. Therefore, the invoke() method is responsible for deleting itself.
| ACE_Thread_Adapter::ACE_Thread_Adapter | ( | ACE_THR_FUNC | user_func, |
| void * | arg, | ||
| ACE_THR_C_FUNC | entry_point = (ACE_THR_C_FUNC) ACE_THREAD_ADAPTER_NAME, |
||
| ACE_Thread_Manager * | thr_mgr = 0, |
||
| ACE_Thread_Descriptor * | td = 0, |
||
| long | cancel_flags = 0 |
||
| ) |
Constructor.
|
protected |
Ensure that this object must be allocated on the heap.
|
virtual |
Execute the <user_func_> with the <arg>. This function deletes this, thereby rendering the object useless after the call returns.
Implements ACE_Base_Thread_Adapter.
|
privatevirtual |
Called by invoke, mainly here to separate the SEH stuff because SEH on Win32 doesn't compile with local vars with destructors.
|
inline |
Accessor for the optional ACE_Thread_Manager.
| ACE_Thread_Adapter::ACE_ALLOC_HOOK_DECLARE |
|
private |
Optional thread manager.
1.8.15