|
ACE
6.5.3
|
Information for controlling threads that run under the control of the Thread_Manager. More...
#include <Thread_Manager.h>


Public Member Functions | |
| ACE_Thread_Descriptor (void) | |
| ACE_thread_t | self (void) const |
| Unique thread id. More... | |
| void | self (ACE_hthread_t &) |
| Unique handle to thread (used by Win32 and AIX). More... | |
| void | dump (void) const |
| Dump the state of an object. More... | |
| void | log_msg_cleanup (ACE_Log_Msg *log_msg) |
| int | at_exit (ACE_At_Thread_Exit *cleanup) |
| int | at_exit (ACE_At_Thread_Exit &cleanup) |
| int | at_exit (void *object, ACE_CLEANUP_FUNC cleanup_hook, void *param) |
| ~ACE_Thread_Descriptor (void) | |
| Do nothing destructor to keep some compilers happy. More... | |
| void | acquire_release (void) |
| void | acquire (void) |
| void | release (void) |
| void | set_next (ACE_Thread_Descriptor *td) |
| ACE_Thread_Descriptor * | get_next (void) const |
Public Member Functions inherited from ACE_Thread_Descriptor_Base | |
| ACE_Thread_Descriptor_Base (void) | |
| virtual | ~ACE_Thread_Descriptor_Base (void) |
| bool | operator== (const ACE_Thread_Descriptor_Base &rhs) const |
| Equality operator. More... | |
| bool | operator!= (const ACE_Thread_Descriptor_Base &rhs) const |
| Inequality operator. More... | |
| int | grp_id (void) const |
| Group ID. More... | |
| ACE_UINT32 | state (void) const |
| Current state of the thread. More... | |
| ACE_Task_Base * | task (void) const |
Public Member Functions inherited from ACE_OS_Thread_Descriptor | |
| long | flags (void) const |
| Get the thread creation flags. More... | |
| virtual | ~ACE_OS_Thread_Descriptor (void) |
Protected Member Functions | |
| void | do_at_exit (void) |
| Run the AT_Thread_Exit hooks. More... | |
| void | terminate (void) |
| Terminate realize the cleanup process to thread termination. More... | |
Protected Member Functions inherited from ACE_Thread_Descriptor_Base | |
| void | reset (void) |
| Reset this base thread descriptor. More... | |
Protected Member Functions inherited from ACE_OS_Thread_Descriptor | |
| ACE_OS_Thread_Descriptor (long flags=0) | |
| For use by ACE_Thread_Descriptor. More... | |
Private Member Functions | |
| void | reset (ACE_Thread_Manager *tm) |
| Reset this thread descriptor. More... | |
| void | at_pop (int apply=1) |
| void | at_push (ACE_At_Thread_Exit *cleanup, bool is_owner=false) |
Private Attributes | |
| ACE_Log_Msg * | log_msg_ |
| ACE_At_Thread_Exit * | at_exit_list_ |
| The AT_Thread_Exit list. More... | |
| ACE_Thread_Manager * | tm_ |
| ACE_DEFAULT_THREAD_MANAGER_LOCK * | sync_ |
| Registration lock to prevent premature removal of thread descriptor. More... | |
| bool | terminated_ |
| Keep track of termination status. More... | |
Friends | |
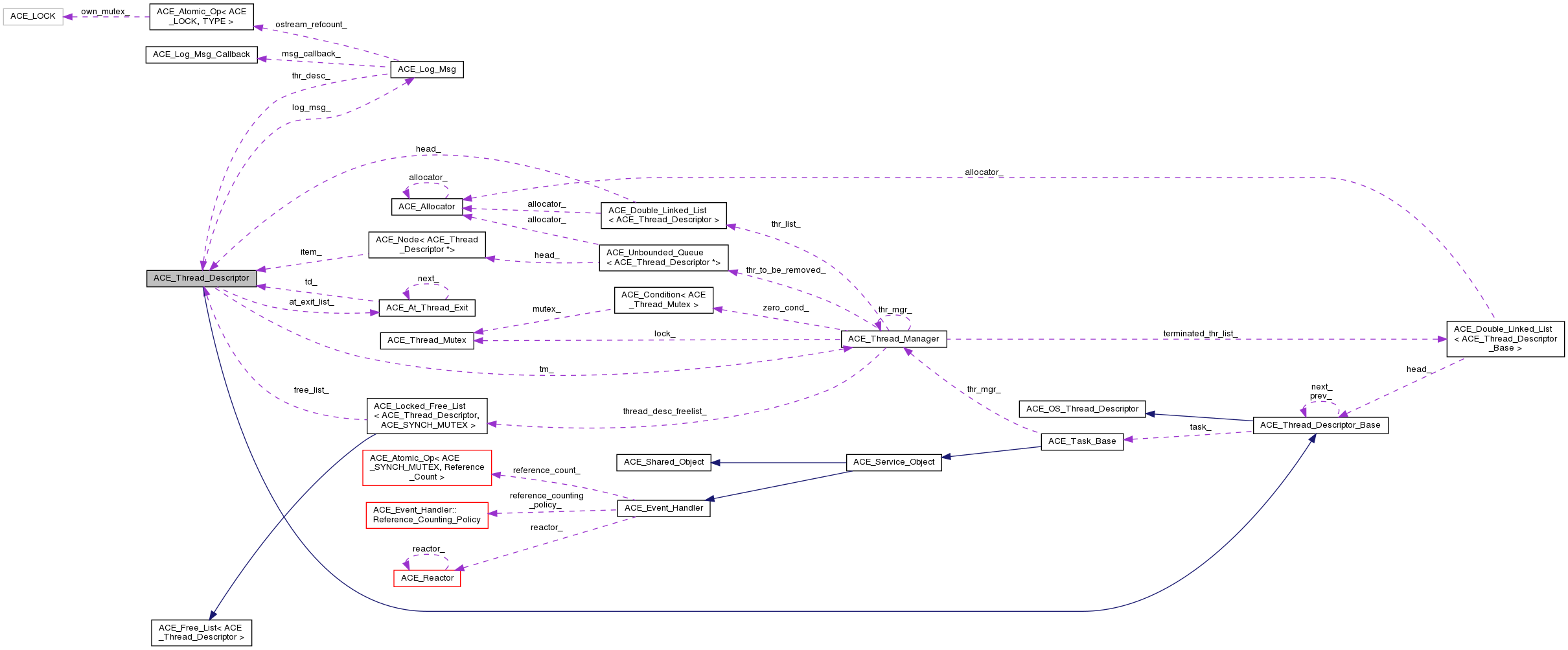
| class | ACE_At_Thread_Exit |
| class | ACE_Thread_Manager |
| class | ACE_Double_Linked_List< ACE_Thread_Descriptor > |
| class | ACE_Double_Linked_List_Iterator< ACE_Thread_Descriptor > |
Additional Inherited Members | |
Public Attributes inherited from ACE_Thread_Descriptor_Base | |
| ACE_ALLOC_HOOK_DECLARE | |
Protected Attributes inherited from ACE_Thread_Descriptor_Base | |
| ACE_thread_t | thr_id_ |
| Unique thread ID. More... | |
| ACE_hthread_t | thr_handle_ |
| Unique handle to thread (used by Win32 and AIX). More... | |
| int | grp_id_ |
| Group ID. More... | |
| ACE_UINT32 | thr_state_ |
| Current state of the thread. More... | |
| ACE_Task_Base * | task_ |
| ACE_Thread_Descriptor_Base * | next_ |
| ACE_Thread_Descriptor_Base * | prev_ |
Protected Attributes inherited from ACE_OS_Thread_Descriptor | |
| long | flags_ |
Information for controlling threads that run under the control of the Thread_Manager.
| ACE_Thread_Descriptor::ACE_Thread_Descriptor | ( | void | ) |
| ACE_Thread_Descriptor::~ACE_Thread_Descriptor | ( | void | ) |
Do nothing destructor to keep some compilers happy.
| void ACE_Thread_Descriptor::acquire | ( | void | ) |
| void ACE_Thread_Descriptor::acquire_release | ( | void | ) |
Do nothing but to acquire the thread descriptor's lock and release. This will first check if the thread is registered or not. If it is already registered, there's no need to reacquire the lock again. This is used mainly to get newly spawned thread in synch with thread manager and prevent it from accessing its thread descriptor before it gets fully built. This function is only called from ACE_Log_Msg::thr_desc.
| int ACE_Thread_Descriptor::at_exit | ( | ACE_At_Thread_Exit * | cleanup | ) |
Register an At_Thread_Exit hook and the ownership is acquire by Thread_Descriptor, this is the usual case when the AT is dynamically allocated.
| int ACE_Thread_Descriptor::at_exit | ( | ACE_At_Thread_Exit & | cleanup | ) |
Register an At_Thread_Exit hook and the ownership is retained for the caller. Normally used when the at_exit hook is created in stack.
| int ACE_Thread_Descriptor::at_exit | ( | void * | object, |
| ACE_CLEANUP_FUNC | cleanup_hook, | ||
| void * | param | ||
| ) |
Register an object (or array) for cleanup at thread termination. "cleanup_hook" points to a (global, or static member) function that is called for the object or array when it to be destroyed. It may perform any necessary cleanup specific for that object or its class. "param" is passed as the second parameter to the "cleanup_hook" function; the first parameter is the object (or array) to be destroyed. Returns 0 on success, non-zero on failure: -1 if virtual memory is exhausted or 1 if the object (or array) had already been registered.
|
private |
Pop an At_Thread_Exit from at thread termination list, apply the at if apply is true.
|
private |
Push an At_Thread_Exit to at thread termination list and set the ownership of at.
|
protected |
Run the AT_Thread_Exit hooks.
| void ACE_Thread_Descriptor::dump | ( | void | ) | const |
Dump the state of an object.
|
inline |
|
inline |
This cleanup function must be called only for ACE_TSS_cleanup. The ACE_TSS_cleanup delegate Log_Msg instance destruction when Log_Msg cleanup is called before terminate.
| void ACE_Thread_Descriptor::release | ( | void | ) |
|
inlineprivate |
Reset this thread descriptor.
|
inline |
Unique thread id.
|
inline |
Unique handle to thread (used by Win32 and AIX).
|
inline |
Set/get the next_ pointer. These are required by the ACE_Free_List.
|
protected |
Terminate realize the cleanup process to thread termination.
|
friend |
|
friend |
|
friend |
|
friend |
|
private |
The AT_Thread_Exit list.
|
private |
Thread_Descriptor is the ownership of ACE_Log_Msg if log_msg_!=0 This can occur because ACE_TSS_cleanup was executed before terminate.
|
private |
Registration lock to prevent premature removal of thread descriptor.
|
private |
Keep track of termination status.
|
private |
Pointer to an ACE_Thread_Manager or NULL if there's no ACE_Thread_Manager
1.8.14