|
TAO_CosNaming
2.4.5
|
#include <Naming_Loader.h>


Public Member Functions | |
| TAO_Naming_Loader (TAO_Naming_Server *server=0) | |
| ~TAO_Naming_Loader (void) | |
| Destructor. More... | |
| virtual int | init (int argc, ACE_TCHAR *argv[]) |
| virtual int | fini (void) |
| virtual CORBA::Object_ptr | create_object (CORBA::ORB_ptr orb, int argc, ACE_TCHAR *argv[]) |
Public Member Functions inherited from TAO_Object_Loader | |
| virtual | ~TAO_Object_Loader (void) |
Public Member Functions inherited from ACE_Service_Object | |
| ACE_Service_Object (ACE_Reactor *=0) | |
| virtual | ~ACE_Service_Object (void) |
| virtual int | suspend (void) |
| virtual int | resume (void) |
Public Member Functions inherited from ACE_Event_Handler | |
| virtual | ~ACE_Event_Handler (void) |
| virtual ACE_HANDLE | get_handle (void) const |
| virtual void | set_handle (ACE_HANDLE) |
| virtual int | priority (void) const |
| virtual void | priority (int priority) |
| virtual int | handle_input (ACE_HANDLE fd=ACE_INVALID_HANDLE) |
| virtual int | handle_output (ACE_HANDLE fd=ACE_INVALID_HANDLE) |
| virtual int | handle_exception (ACE_HANDLE fd=ACE_INVALID_HANDLE) |
| virtual int | handle_timeout (const ACE_Time_Value ¤t_time, const void *act=0) |
| virtual int | handle_exit (ACE_Process *) |
| virtual int | handle_close (ACE_HANDLE handle, ACE_Reactor_Mask close_mask) |
| virtual int | handle_signal (int signum, siginfo_t *=0, ucontext_t *=0) |
| virtual int | resume_handler (void) |
| virtual int | handle_qos (ACE_HANDLE=ACE_INVALID_HANDLE) |
| virtual int | handle_group_qos (ACE_HANDLE=ACE_INVALID_HANDLE) |
| virtual void | reactor (ACE_Reactor *reactor) |
| virtual ACE_Reactor * | reactor (void) const |
| virtual ACE_Reactor_Timer_Interface * | reactor_timer_interface (void) const |
| virtual Reference_Count | add_reference (void) |
| virtual Reference_Count | remove_reference (void) |
| Reference_Counting_Policy & | reference_counting_policy (void) |
Public Member Functions inherited from ACE_Shared_Object | |
| ACE_Shared_Object (void) | |
| virtual | ~ACE_Shared_Object (void) |
| virtual int | info (ACE_TCHAR **info_string, size_t length=0) const |
Protected Attributes | |
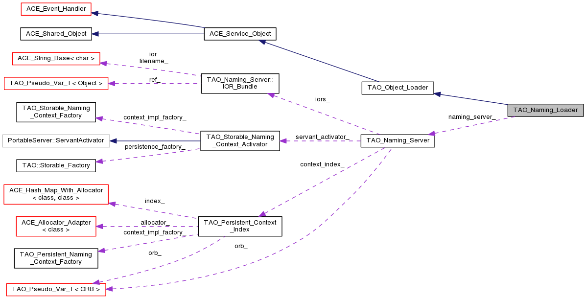
| TAO_Naming_Server * | naming_server_ |
Protected Attributes inherited from ACE_Event_Handler | |
| Atomic_Reference_Count | reference_count_ |
Private Member Functions | |
| TAO_Naming_Loader (const TAO_Naming_Loader &) | |
| TAO_Naming_Loader & | operator= (const TAO_Naming_Loader &) |
| TAO_Naming_Loader::TAO_Naming_Loader | ( | TAO_Naming_Server * | server = 0 | ) |
Constructor By default will use the standard Naming_Server. If a server is provided it will use that one instead. This object takes ownership of the provided Naming Server.
| TAO_Naming_Loader::~TAO_Naming_Loader | ( | void | ) |
Destructor.
|
private |
|
virtual |
This function call initializes the Naming Service given a reference to the ORB and the command line parameters.
Implements TAO_Object_Loader.
|
virtual |
Called by the Service Configurator framework to remove the Event Service. Defined in <ace/Service_Config.h>
Reimplemented from ACE_Shared_Object.
|
virtual |
Called by the Service Configurator framework to initialize the Event Service. Defined in <ace/Service_Config.h>
Reimplemented from ACE_Shared_Object.
|
private |
|
protected |
TODO: Need to set up service configurator to initialize the naming server Instance of the TAO_Naming_Server
1.8.13