|
TAO
2.4.5
|
: Magic class that sets the status of the thread in the TSS. More...
#include <Nested_Upcall_Guard.h>

Public Member Functions | |
| Nested_Upcall_Guard (TAO_Transport *t, bool enable=true) | |
| ~Nested_Upcall_Guard (void) | |
Private Member Functions | |
| Nested_Upcall_Guard (void) | |
| Nested_Upcall_Guard (const Nested_Upcall_Guard &) | |
| Disallow copying and assignment. More... | |
| Nested_Upcall_Guard & | operator= (const Nested_Upcall_Guard &) |
Private Attributes | |
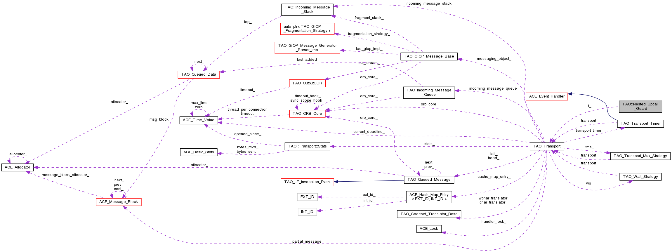
| TAO_Transport * | t_ |
| Pointer to the transport that we plan to use. More... | |
| bool | enable_ |
| A flag to support conditional waiting in the LF_Connect_Strategy. More... | |
: Magic class that sets the status of the thread in the TSS.
This class was originally internal to the Wait_On_LF_NoUpcall implementation, but now it needs to be shared with the LF Connect wait as well.
|
inlineexplicit |
|
inline |
|
private |
|
private |
Disallow copying and assignment.
|
private |
|
private |
A flag to support conditional waiting in the LF_Connect_Strategy.
|
private |
Pointer to the transport that we plan to use.
1.8.13