TAO_PortableServer  2.4.0
Public Member Functions | Protected Member Functions | Protected Attributes | List of all members
TAO_Regular_POA Class Reference

Implementation of the PortableServer::POA interface. More...

#include <Regular_POA.h>

Inheritance diagram for TAO_Regular_POA:
Inheritance graph
[legend]
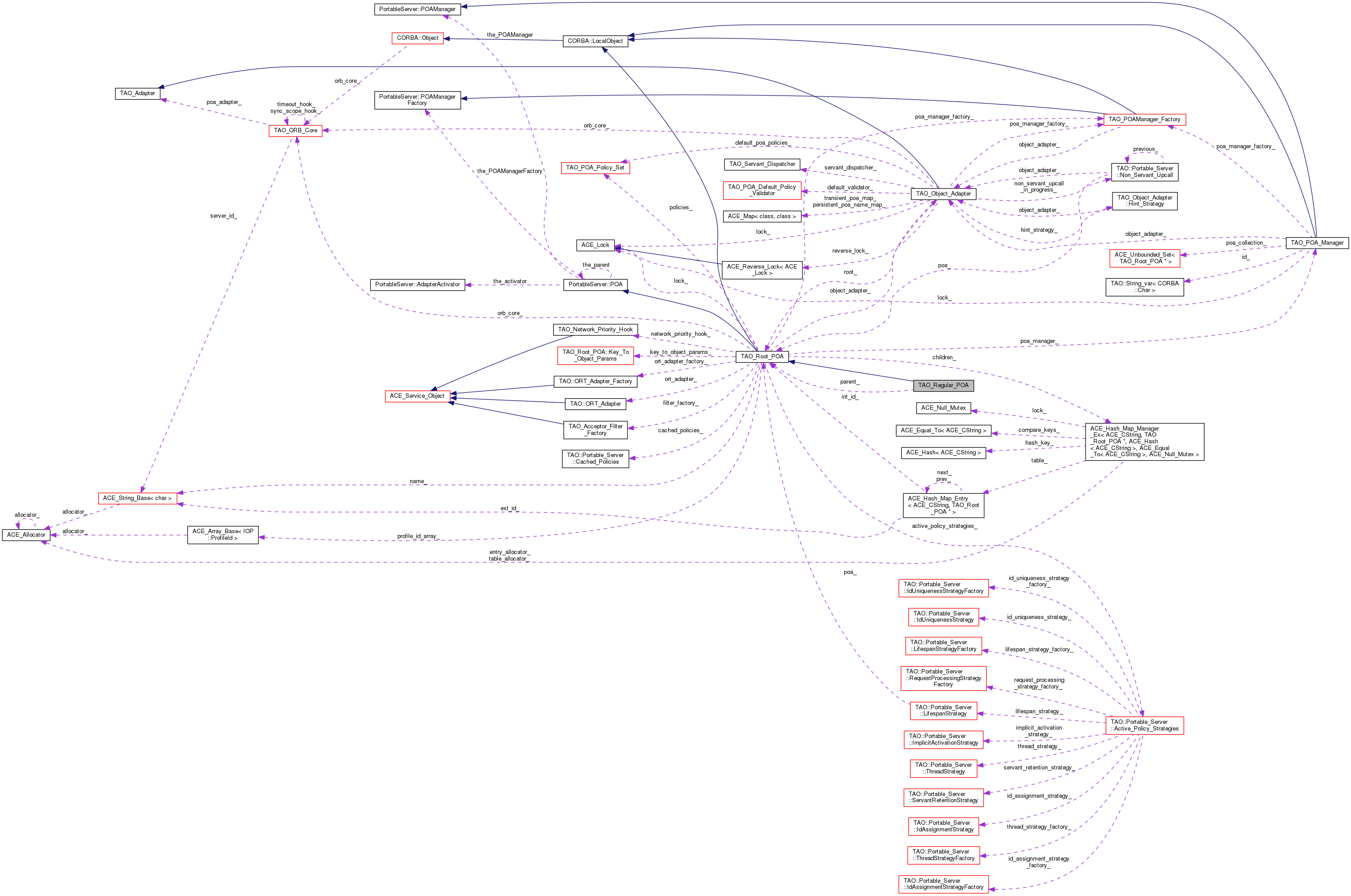
Collaboration diagram for TAO_Regular_POA:
Collaboration graph
[legend]

Public Member Functions

 TAO_Regular_POA (const String &name, PortableServer::POAManager_ptr poa_manager, const TAO_POA_Policy_Set &policies, TAO_Root_POA *parent, ACE_Lock &lock, TAO_SYNCH_MUTEX &thread_lock, TAO_ORB_Core &orb_core, TAO_Object_Adapter *object_adapter)
 
virtual ~TAO_Regular_POA (void)
 
PortableServer::POA_ptr the_parent (void)
 
- Public Member Functions inherited from TAO_Root_POA
TAO_Active_Object_Mapget_active_object_map () const
 
PortableServer::POA_ptr create_POA (const char *adapter_name, PortableServer::POAManager_ptr poa_manager, const CORBA::PolicyList &policies)
 
PortableServer::POA_ptr find_POA (const char *adapter_name, CORBA::Boolean activate_it)
 
void destroy (CORBA::Boolean etherealize_objects, CORBA::Boolean wait_for_completion)
 
PortableServer::ThreadPolicy_ptr create_thread_policy (PortableServer::ThreadPolicyValue value)
 
PortableServer::LifespanPolicy_ptr create_lifespan_policy (PortableServer::LifespanPolicyValue value)
 
PortableServer::IdUniquenessPolicy_ptr create_id_uniqueness_policy (PortableServer::IdUniquenessPolicyValue value)
 
PortableServer::IdAssignmentPolicy_ptr create_id_assignment_policy (PortableServer::IdAssignmentPolicyValue value)
 
PortableServer::ImplicitActivationPolicy_ptr create_implicit_activation_policy (PortableServer::ImplicitActivationPolicyValue value)
 
PortableServer::ServantRetentionPolicy_ptr create_servant_retention_policy (PortableServer::ServantRetentionPolicyValue value)
 
PortableServer::RequestProcessingPolicy_ptr create_request_processing_policy (PortableServer::RequestProcessingPolicyValue value)
 
char * the_name (void)
 
PortableServer::POA_ptr the_parent (void)
 
PortableServer::POAListthe_children (void)
 
PortableServer::POAManager_ptr the_POAManager (void)
 
PortableServer::POAManagerFactory_ptr the_POAManagerFactory (void)
 
PortableInterceptor::AdapterNameadapter_name (void)
 
void save_ior_component (const IOP::TaggedComponent &component)
 
void save_ior_component_and_profile_id (const IOP::TaggedComponent &component, IOP::ProfileId profile_id)
 
PortableServer::AdapterActivator_ptr the_activator (void)
 
void the_activator (PortableServer::AdapterActivator_ptr adapter_activator)
 
PortableServer::ServantManager_ptr get_servant_manager (void)
 
void set_servant_manager (PortableServer::ServantManager_ptr imgr)
 
PortableServer::Servant get_servant (void)
 
void set_servant (PortableServer::Servant servant)
 
PortableServer::ObjectIdactivate_object (PortableServer::Servant p_servant)
 
void activate_object_with_id (const PortableServer::ObjectId &id, PortableServer::Servant p_servant)
 
void deactivate_object (const PortableServer::ObjectId &oid)
 
CORBA::Object_ptr create_reference (const char *intf)
 
CORBA::Object_ptr create_reference_with_id (const PortableServer::ObjectId &oid, const char *intf)
 
PortableServer::ObjectIdservant_to_id (PortableServer::Servant p_servant)
 
PortableServer::ObjectIdservant_to_user_id (PortableServer::Servant p_servant)
 
CORBA::Object_ptr servant_to_reference (PortableServer::Servant p_servant)
 
PortableServer::Servant reference_to_servant (CORBA::Object_ptr reference)
 
PortableServer::ObjectIdreference_to_id (CORBA::Object_ptr reference)
 
PortableServer::Servant id_to_servant (const PortableServer::ObjectId &oid)
 
CORBA::Object_ptr id_to_reference (const PortableServer::ObjectId &oid)
 
CORBA::OctetSeqid (void)
 
TAO_POA_Policy_Setpolicies (void)
 Accessor for POA policies. More...
 
CORBA::Policy_ptr get_policy (CORBA::PolicyType policy)
 Get the set policy of the given type. More...
 
virtual CORBA::PolicyListclient_exposed_policies (CORBA::Short object_priority)
 
 TAO_Root_POA (const String &name, PortableServer::POAManager_ptr poa_manager, const TAO_POA_Policy_Set &policies, TAO_Root_POA *parent, ACE_Lock &lock, TAO_SYNCH_MUTEX &thread_lock, TAO_ORB_Core &orb_core, TAO_Object_Adapter *object_adapter)
 
virtual ~TAO_Root_POA (void)
 
const TAO_Object_Adapter::poa_namefolded_name (void) const
 
const TAO_Object_Adapter::poa_namesystem_name (void) const
 
TAO_ORB_Coreorb_core (void) const
 ORB Core for POA. More...
 
TAO::Portable_Server::Cached_Policiescached_policies (void)
 obtain a reference to the cached_profiles More...
 
TAO_Network_Priority_Hooknetwork_priority_hook (void)
 obtain a handle to the network priority hooks More...
 
TAO::Portable_Server::Cached_Policies::PriorityModel priority_model (void) const
 
CORBA::Boolean cleanup_in_progress (void)
 
TAO_Object_Adapterobject_adapter (void)
 
ACE_Locklock (void)
 
TAO_Stubkey_to_stub (const TAO::ObjectKey &key, const char *type_id, CORBA::Short priority)
 
PortableInterceptor::AdapterState get_adapter_state (void)
 Accessor methods to POA state. More...
 
virtual void * thread_pool (void) const
 
virtual CORBA::Policyserver_protocol (void)
 
CORBA::ULong outstanding_requests (void) const
 
const ACE_CStringname (void) const
 
CORBA::Boolean waiting_destruction (void) const
 
CORBA::Object_ptr invoke_key_to_object (void)
 
CORBA::Boolean system_id (void)
 
CORBA::ULong waiting_servant_deactivation (void) const
 
TAO_POA_Managertao_poa_manager ()
 Return the POA Manager related to this POA. More...
 
bool is_poa_generated (CORBA::Object_ptr reference, PortableServer::ObjectId &system_id)
 
bool is_servant_activation_allowed (PortableServer::Servant servant, bool &wait_occurred_restart_call)
 
int rebind_using_user_id_and_system_id (PortableServer::Servant servant, const PortableServer::ObjectId &user_id, const PortableServer::ObjectId &system_id, TAO::Portable_Server::Servant_Upcall &servant_upcall)
 
CORBA::Boolean servant_has_remaining_activations (PortableServer::Servant servant)
 
bool allow_implicit_activation (void) const
 
bool allow_multiple_activations (void) const
 
int is_servant_active (PortableServer::Servant servant, bool &wait_occurred_restart_call)
 
void deactivate_object_i (const PortableServer::ObjectId &oid)
 
CORBA::Boolean is_persistent (void) const
 
CORBA::Short server_priority (void) const
 
bool has_system_id (void) const
 
PortableServer::Servant find_servant (const PortableServer::ObjectId &system_id)
 
TAO_SERVANT_LOCATION servant_present (const PortableServer::ObjectId &system_id, PortableServer::Servant &servant)
 
PortableServer::Servant find_servant (const PortableServer::ObjectId &system_id, TAO::Portable_Server::Servant_Upcall &servant_upcall, TAO::Portable_Server::POA_Current_Impl &poa_current_impl)
 
int find_servant_priority (const PortableServer::ObjectId &system_id, CORBA::Short &priority)
 
int unbind_using_user_id (const PortableServer::ObjectId &user_id)
 
void cleanup_servant (PortableServer::Servant servant, const PortableServer::ObjectId &user_id)
 
void post_invoke_servant_cleanup (const PortableServer::ObjectId &system_id, const TAO::Portable_Server::Servant_Upcall &servant_upcall)
 
bool validate_lifespan (CORBA::Boolean is_persistent, const TAO::Portable_Server::Temporary_Creation_Time &creation_time) const
 
PortableServer::ObjectIdactivate_object_i (PortableServer::Servant p_servant, CORBA::Short priority, bool &wait_occurred_restart_call)
 
CORBA::Object_ptr id_to_reference_i (const PortableServer::ObjectId &oid, bool indirect)
 
PortableServer::ObjectIdservant_to_id_i (PortableServer::Servant servant)
 
TAO_SYNCH_CONDITIONservant_deactivation_condition (void)
 
int is_poa_generated_id (const PortableServer::ObjectId &id)
 
void check_state (void)
 Check the state of this POA. More...
 
int delete_child (const String &child)
 
PortableServer::Servant user_id_to_servant_i (const PortableServer::ObjectId &oid)
 
virtual CORBA::ORB_ptr _get_orb (void)
 
virtual void poa_activated_hook ()
 Hook - The POA has been (or is being) activated. More...
 
virtual void poa_deactivated_hook ()
 Hook - The POA has been deactivated. More...
 
virtual void servant_activated_hook (PortableServer::Servant servant, const PortableServer::ObjectId &oid)
 Hook - A servant has been activated. More...
 
virtual void servant_deactivated_hook (PortableServer::Servant servant, const PortableServer::ObjectId &oid)
 Hook - A servant has been deactivated. More...
 
CORBA::Object_ptr invoke_key_to_object_helper_i (const char *repository_id, const PortableServer::ObjectId &id)
 
- Public Member Functions inherited from PortableServer::POA
POA create_POA (in string adapter_name, in POAManager a_POAManager, in CORBA::PolicyList policies) raises (AdapterAlreadyExists, InvalidPolicy)
 POA creation and destruction. More...
 
POA find_POA (in string adapter_name, in boolean activate_it) raises (AdapterNonExistent)
 
void destroy (in boolean etherealize_objects, in boolean wait_for_completion)
 
ThreadPolicy create_thread_policy (in ThreadPolicyValue value)
 
LifespanPolicy create_lifespan_policy (in LifespanPolicyValue value)
 
IdUniquenessPolicy create_id_uniqueness_policy (in IdUniquenessPolicyValue value)
 
IdAssignmentPolicy create_id_assignment_policy (in IdAssignmentPolicyValue value)
 
ImplicitActivationPolicy create_implicit_activation_policy (in ImplicitActivationPolicyValue value)
 
ServantRetentionPolicy create_servant_retention_policy (in ServantRetentionPolicyValue value)
 
RequestProcessingPolicy create_request_processing_policy (in RequestProcessingPolicyValue value)
 
void set_servant_manager (in ServantManager imgr) raises (WrongPolicy)
 
void set_servant (in Servant p_servant) raises (WrongPolicy)
 
ObjectId activate_object (in Servant p_servant) raises (ServantAlreadyActive, WrongPolicy)
 
void activate_object_with_id (in ObjectId id, in Servant p_servant) raises (ServantAlreadyActive, ObjectAlreadyActive, WrongPolicy)
 
void deactivate_object (in ObjectId oid) raises (ObjectNotActive, WrongPolicy)
 
Object create_reference (in CORBA::RepositoryId intf) raises (WrongPolicy)
 
Object create_reference_with_id (in ObjectId oid, in CORBA::RepositoryId intf)
 
ObjectId servant_to_id (in Servant p_servant) raises (ServantNotActive, WrongPolicy)
 
Object servant_to_reference (in Servant p_servant) raises (ServantNotActive, WrongPolicy)
 
Servant reference_to_servant (in Object reference) raises (ObjectNotActive, WrongAdapter, WrongPolicy)
 
ObjectId reference_to_id (in Object reference) raises (WrongAdapter, WrongPolicy)
 
Servant id_to_servant (in ObjectId oid) raises (ObjectNotActive, WrongPolicy)
 
Object id_to_reference (in ObjectId oid) raises (ObjectNotActive, WrongPolicy)
 
- Public Member Functions inherited from CORBA::LocalObject
virtual ~LocalObject (void)
 
virtual CORBA::Boolean _non_existent (void)
 
virtual char * _repository_id (void)
 
virtual CORBA::InterfaceDef_ptr _get_interface (void)
 
virtual CORBA::Object_ptr _get_component (void)
 
virtual void _create_request (CORBA::Context_ptr ctx, const char *operation, CORBA::NVList_ptr arg_list, CORBA::NamedValue_ptr result, CORBA::Request_ptr &request, CORBA::Flags req_flags)
 
virtual void _create_request (CORBA::Context_ptr ctx, const char *operation, CORBA::NVList_ptr arg_list, CORBA::NamedValue_ptr result, CORBA::ExceptionList_ptr exclist, CORBA::ContextList_ptr ctxtlist, CORBA::Request_ptr &request, CORBA::Flags req_flags)
 
virtual CORBA::Request_ptr _request (const char *operation)
 
CORBA::Policy_ptr _get_policy (CORBA::PolicyType type)
 
CORBA::Policy_ptr _get_cached_policy (TAO_Cached_Policy_Type type)
 
CORBA::Object_ptr _set_policy_overrides (const CORBA::PolicyList &policies, CORBA::SetOverrideType set_add)
 
CORBA::PolicyList_get_policy_overrides (const CORBA::PolicyTypeSeq &types)
 
CORBA::Boolean _validate_connection (CORBA::PolicyList_out inconsistent_policies)
 
virtual CORBA::ULong _hash (CORBA::ULong maximum)
 
virtual CORBA::Boolean _is_equivalent (CORBA::Object_ptr other_obj)
 
virtual TAO::ObjectKey_key (void)
 
- Public Member Functions inherited from CORBA::Object
virtual ~Object (void)
 
virtual TAO_Abstract_ServantBase_servant (void) const
 
virtual CORBA::Boolean _is_collocated (void) const
 
virtual CORBA::Boolean _is_local (void) const
 
 Object (TAO_Stub *p, CORBA::Boolean collocated=false, TAO_Abstract_ServantBase *servant=0, TAO_ORB_Core *orb_core=0)
 
 Object (IOP::IOR *ior, TAO_ORB_Core *orb_core)
 
virtual TAO_Stub_stubobj (void) const
 
virtual TAO_Stub_stubobj (void)
 
virtual void _proxy_broker (TAO::Object_Proxy_Broker *proxy_broker)
 
virtual CORBA::Boolean marshal (TAO_OutputCDR &cdr)
 
CORBA::Boolean is_evaluated (void) const
 
TAO_ORB_Coreorb_core (void) const
 
IOP::IORsteal_ior (void)
 
const IOP::IORior (void) const
 
virtual bool can_convert_to_ior (void) const
 
virtual char * convert_to_ior (bool use_omg_ior_format, const char *ior_prefix) const
 
void _decr_refcount (void)
 
virtual void _add_ref (void)
 
virtual void _remove_ref (void)
 
virtual CORBA::ULong _refcount_value (void) const
 
virtual CORBA::Boolean _is_a (const char *logical_type_id)
 
virtual const char * _interface_repository_id (void) const
 
CORBA::Policy_ptr _get_policy (CORBA::PolicyType type)
 
CORBA::Policy_ptr _get_cached_policy (TAO_Cached_Policy_Type type)
 
CORBA::Object_ptr _set_policy_overrides (const CORBA::PolicyList &policies, CORBA::SetOverrideType set_add)
 
CORBA::PolicyList_get_policy_overrides (const CORBA::PolicyTypeSeq &types)
 
CORBA::Boolean _validate_connection (CORBA::PolicyList_out inconsistent_policies)
 
virtual void _add_ref (void)
 
virtual void _remove_ref (void)
 
virtual CORBA::ULong _refcount_value (void) const
 

Protected Member Functions

virtual void remove_from_parent_i (void)
 
virtual CORBA::Boolean root (void) const
 
virtual char root_key_type (void)
 
- Protected Member Functions inherited from TAO_Root_POA
int enter (void)
 
int exit (void)
 
virtual TAO_Root_POAnew_POA (const String &name, PortableServer::POAManager_ptr poa_manager, const TAO_POA_Policy_Set &policies, TAO_Root_POA *parent, ACE_Lock &lock, TAO_SYNCH_MUTEX &thread_lock, TAO_ORB_Core &orb_core, TAO_Object_Adapter *object_adapter)
 Template method for creating new POA's of this type. More...
 
PortableServer::POA_ptr create_POA_i (const char *adapter_name, PortableServer::POAManager_ptr poa_manager, const CORBA::PolicyList &policies)
 
PortableServer::POA_ptr create_POA_i (const String &adapter_name, PortableServer::POAManager_ptr poa_manager, const TAO_POA_Policy_Set &policies)
 
TAO_Root_POAfind_POA_i (const ACE_CString &child_name, CORBA::Boolean activate_it)
 
void destroy_i (CORBA::Boolean etherealize_objects, CORBA::Boolean wait_for_completion)
 
void complete_destruction_i (void)
 
PortableServer::POAListthe_children_i (void)
 
PortableInterceptor::AdapterNameadapter_name_i (void)
 
void adapter_state_changed (const TAO::ORT_Array &array_obj_ref_template, PortableInterceptor::AdapterState state)
 
void add_ior_component (TAO_MProfile &mprofile, const IOP::TaggedComponent &component)
 Add the given tagged component to all profiles. More...
 
void add_ior_component_to_profile (TAO_MProfile &mprofile, const IOP::TaggedComponent &component, IOP::ProfileId profile_id)
 
CORBA::Object_ptr key_to_object (const TAO::ObjectKey &key, const char *type_id, TAO_ServantBase *servant, CORBA::Boolean collocated, CORBA::Short priority, bool indirect)
 
virtual TAO_Stubkey_to_stub_i (const TAO::ObjectKey &key, const char *type_id, CORBA::Short priority)
 Like key_to_stub() but assume that the ORB is not shutting down. More...
 
TAO_Stubcreate_stub_object (const TAO::ObjectKey &object_key, const char *type_id, CORBA::PolicyList *policy_list, TAO_Acceptor_Filter *filter, TAO_Acceptor_Registry &acceptor_registry)
 
PortableServer::Servant get_servant_i (void)
 
void activate_object_with_id_i (const PortableServer::ObjectId &id, PortableServer::Servant p_servant, CORBA::Short priority, bool &wait_occurred_restart_call)
 
void deactivate_all_objects_i (CORBA::Boolean etherealize_objects)
 
void deactivate_all_objects_i (CORBA::Boolean etherealize_objects, CORBA::Boolean wait_for_completion)
 
void wait_for_completions (CORBA::Boolean wait_for_completion)
 
CORBA::Object_ptr create_reference_i (const char *intf, CORBA::Short priority)
 
CORBA::Object_ptr create_reference_with_id_i (const PortableServer::ObjectId &oid, const char *intf, CORBA::Short priority)
 
PortableServer::Servant reference_to_servant_i (CORBA::Object_ptr reference)
 
CORBA::Object_ptr servant_to_reference_i (PortableServer::Servant p_servant)
 
PortableServer::Servant id_to_servant_i (const PortableServer::ObjectId &oid)
 
void establish_components (void)
 
void components_established (PortableInterceptor::IORInfo_ptr info)
 
void set_folded_name (TAO_Root_POA *parent)
 
void set_id (TAO_Root_POA *parent)
 
TAO::ObjectKeycreate_object_key (const PortableServer::ObjectId &id)
 
PortableInterceptor::ObjectReferenceTemplate * get_adapter_template (void)
 Accessor methods to ObjectReferenceTemplate. More...
 
PortableInterceptor::ObjectReferenceTemplate * get_adapter_template_i (void)
 Accessor methods to ObjectReferenceTemplate, non locked version. More...
 
PortableInterceptor::ObjectReferenceFactory * get_obj_ref_factory (void)
 Accessor methods to PortableInterceptor::ObjectReferenceFactory. More...
 
void set_obj_ref_factory (PortableInterceptor::ObjectReferenceFactory *current_factory)
 Set the object reference factory. More...
 
TAO_SERVANT_LOCATION locate_servant_i (const PortableServer::ObjectId &id, PortableServer::Servant &servant)
 
PortableServer::Servant locate_servant_i (const char *operation, const PortableServer::ObjectId &id, TAO::Portable_Server::Servant_Upcall &servant_upcall, TAO::Portable_Server::POA_Current_Impl &poa_current_impl, bool &wait_occurred_restart_call)
 
TAO::ORT_AdapterORT_adapter (void)
 
TAO::ORT_AdapterORT_adapter_i (void)
 
CORBA::Boolean persistent (void)
 
CORBA::ULong increment_outstanding_requests (void)
 
CORBA::ULong decrement_outstanding_requests (void)
 
- Protected Member Functions inherited from CORBA::LocalObject
 LocalObject (void)
 
- Protected Member Functions inherited from CORBA::Object
 Object (int dummy=0)
 
TAO::Object_Proxy_Brokerproxy_broker () const
 

Protected Attributes

TAO_Root_POAparent_
 
- Protected Attributes inherited from TAO_Root_POA
String name_
 
TAO_POA_Managerpoa_manager_
 Reference to the POAManager that this poa assicuates with. More...
 
TAO_POAManager_Factorypoa_manager_factory_
 Reference to the POAManagerFactory that generate the POAManager. More...
 
IOP::TaggedComponentSeq tagged_component_
 
IOP::TaggedComponentSeq tagged_component_id_
 
ACE_Array_Base< IOP::ProfileIdprofile_id_array_
 
TAO_POA_Policy_Set policies_
 
TAO_Object_Adapter::poa_name folded_name_
 
TAO_Object_Adapter::poa_name_var system_name_
 
CORBA::OctetSeq id_
 
TAO::ORT_Adapterort_adapter_
 Pointer to the object reference template adapter. More...
 
TAO::ORT_Adapter_Factoryort_adapter_factory_
 Pointer to the object reference template adapter factory. More...
 
PortableInterceptor::AdapterState adapter_state_
 Adapter can be accepting, rejecting etc. More...
 
TAO::Portable_Server::Cached_Policies cached_policies_
 
TAO_Network_Priority_Hooknetwork_priority_hook_
 
TAO::Portable_Server::Active_Policy_Strategies active_policy_strategies_
 
PortableServer::AdapterActivator_var adapter_activator_
 
CHILDREN children_
 
ACE_Locklock_
 
TAO_ORB_Coreorb_core_
 
TAO_Object_Adapterobject_adapter_
 The object adapter we belong to. More...
 
CORBA::Boolean cleanup_in_progress_
 
CORBA::ULong outstanding_requests_
 
TAO_SYNCH_CONDITION outstanding_requests_condition_
 
CORBA::Boolean wait_for_completion_pending_
 
CORBA::Boolean waiting_destruction_
 
TAO_SYNCH_CONDITION servant_deactivation_condition_
 
TAO_Acceptor_Filter_Factoryfilter_factory_
 
- Protected Attributes inherited from CORBA::Object
ACE_Atomic_Op< TAO_SYNCH_MUTEX, unsigned long > refcount_
 

Additional Inherited Members

- Public Types inherited from TAO_Root_POA
enum  { TAO_OBJECTKEY_PREFIX_SIZE = 4 }
 
typedef ACE_CString String
 
- Public Types inherited from CORBA::LocalObject
typedef LocalObject_ptr _ptr_type
 
typedef LocalObject_var _var_type
 
typedef LocalObject_out _out_type
 
- Public Types inherited from CORBA::Object
typedef Object_ptr _ptr_type
 
typedef Object_var _var_type
 
typedef Object_out _out_type
 
- Static Public Member Functions inherited from TAO_Root_POA
static char name_separator (void)
 
static CORBA::ULong name_separator_length (void)
 
static void check_for_valid_wait_for_completions (const TAO_ORB_Core &orb_core, CORBA::Boolean wait_for_completion)
 
static int parse_ir_object_key (const TAO::ObjectKey &object_key, PortableServer::ObjectId &user_id)
 Calls protected static method used when POACurrent is not appropriate. More...
 
static void ort_adapter_factory_name (const char *name)
 
static const char * ort_adapter_factory_name (void)
 
static void imr_client_adapter_name (const char *name)
 Sets the value of TAO_POA_Static_Resources::imr_client_adapter_name_. More...
 
static const char * imr_client_adapter_name (void)
 Gets the value of TAO_POA_Static_Resources::imr_client_adapter_name_. More...
 
- Static Public Member Functions inherited from CORBA::LocalObject
static LocalObject_ptr _duplicate (LocalObject_ptr obj)
 
static LocalObject_ptr _nil (void)
 
static LocalObject_ptr _narrow (CORBA::Object_ptr obj)
 
- Static Public Member Functions inherited from CORBA::Object
static CORBA::Boolean marshal (const Object_ptr x, TAO_OutputCDR &cdr)
 
static void _tao_any_destructor (void *)
 
static CORBA::Boolean is_nil_i (CORBA::Object_ptr obj)
 
static void tao_object_initialize (Object *)
 
static CORBA::Object_ptr _duplicate (CORBA::Object_ptr obj)
 
static CORBA::Object_ptr _nil (void)
 
static CORBA::Object_ptr _narrow (CORBA::Object_ptr obj)
 
- Public Attributes inherited from TAO_Root_POA
CORBA::ULong caller_key_to_object_
 
PortableServer::Servant servant_for_key_to_object_
 
Key_To_Object_Params key_to_object_params_
 
- Public Attributes inherited from PortableServer::POA
readonly attribute string the_name
 
readonly attribute POA the_parent
 
readonly attribute POAList the_children
 
readonly attribute POAManager the_POAManager
 
readonly attribute POAManagerFactory the_POAManagerFactory
 
attribute AdapterActivator the_activator
 
readonly attribute CORBA::OctetSeq id
 
- Static Public Attributes inherited from TAO_Root_POA
static CORBA::Octet const objectkey_prefix [TAO_OBJECTKEY_PREFIX_SIZE]
 
- Protected Types inherited from TAO_Root_POA
typedef ACE_Hash_Map_Manager_Ex< ACE_CString, TAO_Root_POA *, ACE_Hash< ACE_CString >, ACE_Equal_To< ACE_CString >, ACE_Null_MutexCHILDREN
 
- Static Protected Member Functions inherited from TAO_Root_POA
static int parse_key (const TAO::ObjectKey &key, TAO_Object_Adapter::poa_name &poa_system_name, PortableServer::ObjectId &system_id, CORBA::Boolean &is_root, CORBA::Boolean &is_persistent, CORBA::Boolean &is_system_id, TAO::Portable_Server::Temporary_Creation_Time &poa_creation_time)
 
static char persistent_key_char (void)
 
static char transient_key_char (void)
 
static CORBA::ULong persistent_key_type_length (void)
 
static char system_id_key_char (void)
 
static char user_id_key_char (void)
 
static CORBA::ULong system_id_key_type_length (void)
 
static char root_key_char (void)
 
static char non_root_key_char (void)
 
static CORBA::ULong root_key_type_length (void)
 

Detailed Description

Implementation of the PortableServer::POA interface.

Implementation of the PortableServer::POA interface.

Constructor & Destructor Documentation

TAO_Regular_POA::TAO_Regular_POA ( const String name,
PortableServer::POAManager_ptr  poa_manager,
const TAO_POA_Policy_Set policies,
TAO_Root_POA parent,
ACE_Lock lock,
TAO_SYNCH_MUTEX thread_lock,
TAO_ORB_Core orb_core,
TAO_Object_Adapter object_adapter 
)
TAO_Regular_POA::~TAO_Regular_POA ( void  )
virtual

Member Function Documentation

void TAO_Regular_POA::remove_from_parent_i ( void  )
protectedvirtual

Reimplemented from TAO_Root_POA.

CORBA::Boolean TAO_Regular_POA::root ( void  ) const
protectedvirtual

Reimplemented from TAO_Root_POA.

char TAO_Regular_POA::root_key_type ( void  )
protectedvirtual

Reimplemented from TAO_Root_POA.

PortableServer::POA_ptr TAO_Regular_POA::the_parent ( void  )

Member Data Documentation

TAO_Root_POA* TAO_Regular_POA::parent_
protected

The parent of this POA, be aware that in case this pointer is nill, we are a parent. This can be achieved by deriving from this Regular_POA and pass a nill pointer as parent with the constructor.


The documentation for this class was generated from the following files: