TAO_RTCORBA
2.3.4
Main Page
Related Pages
Namespaces
Classes
Files
Class List
Class Index
Class Hierarchy
Class Members
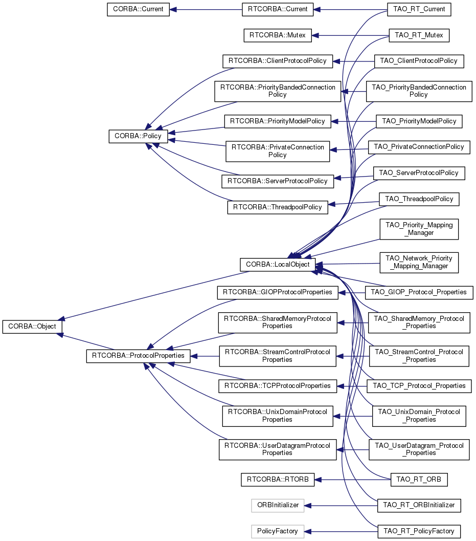
Class Hierarchy
Go to the textual class hierarchy
Generated by
1.8.9.1