|
TAO_RTEvent
2.3.1
|
Forwards timeout events to the Reactive SupplierControl. More...
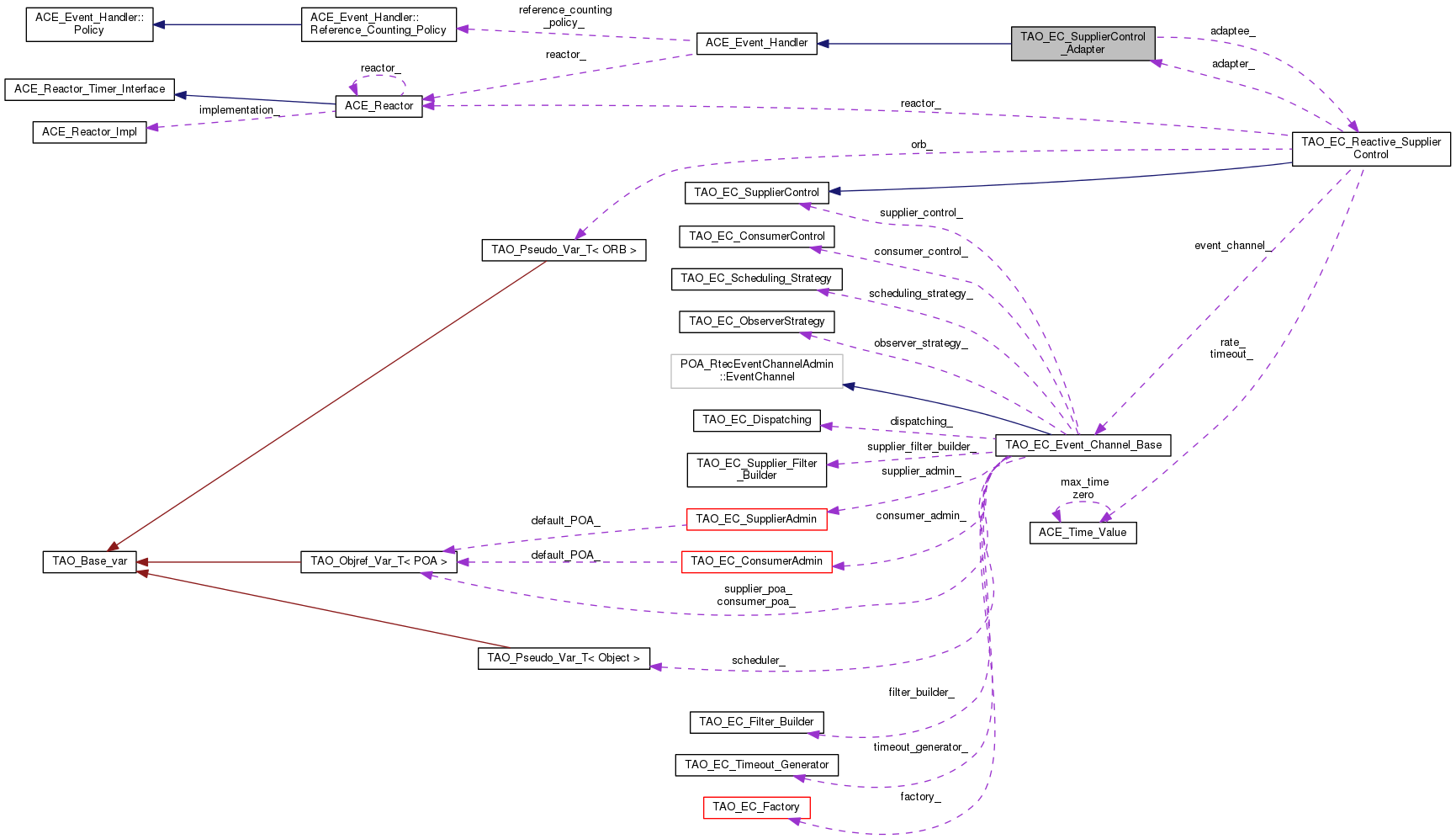
#include <EC_Reactive_SupplierControl.h>


Public Member Functions | |
| TAO_EC_SupplierControl_Adapter (TAO_EC_Reactive_SupplierControl *adaptee) | |
| Constructor. More... | |
| virtual int | handle_timeout (const ACE_Time_Value &tv, const void *arg=0) |
Private Attributes | |
| TAO_EC_Reactive_SupplierControl * | adaptee_ |
| The adapted object. More... | |
Forwards timeout events to the Reactive SupplierControl.
The Reactive SupplierControl strategy uses the reactor to periodically wakeup and verify the state of the suppliers registered with the Event Channel.
Marina Spivak made the following observation: these classes and implementation seem nearly identical to those in EC_Reactive_ConsumerControl.* The only differences are using consumer_admin collection vs supplier_admin, and calling disconnect_push_consumer vs disconnect_push_supplier ... Seems like it may be a good idea to change some naming and templatize...
The same templates should be used for the Notification and COS Event services.
| TAO_EC_SupplierControl_Adapter::TAO_EC_SupplierControl_Adapter | ( | TAO_EC_Reactive_SupplierControl * | adaptee | ) |
Constructor.
|
virtual |
|
private |
The adapted object.
1.8.6