TAO_PortableServer  2.3.1
 All Classes Namespaces Files Functions Variables Typedefs Enumerations Enumerator Friends Macros Pages
Public Member Functions | Protected Types | Protected Member Functions | Protected Attributes | Private Member Functions | Friends | List of all members
TAO_POA_Manager Class Reference

#include <POAManager.h>

Inheritance diagram for TAO_POA_Manager:
Inheritance graph
[legend]
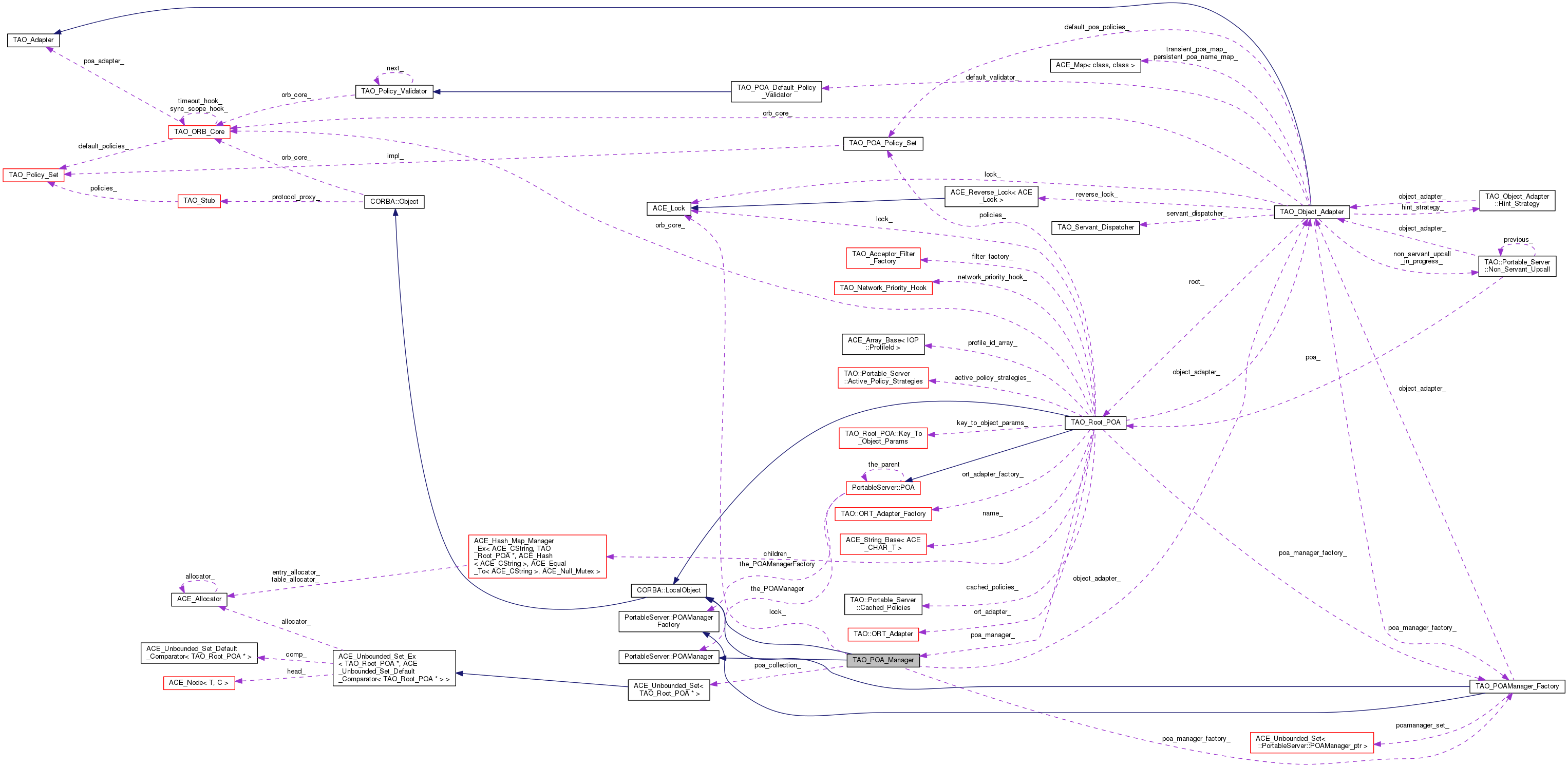
Collaboration diagram for TAO_POA_Manager:
Collaboration graph
[legend]

Public Member Functions

void activate (void)
 
void hold_requests (CORBA::Boolean wait_for_completion)
 
void discard_requests (CORBA::Boolean wait_for_completion)
 
void deactivate (CORBA::Boolean etherealize_objects, CORBA::Boolean wait_for_completion)
 
PortableServer::POAManager::State get_state (void)
 
char * get_id (void)
 
 TAO_POA_Manager (TAO_Object_Adapter &object_adapter, const char *id, const ::CORBA::PolicyList &policies, PortableServer::POAManagerFactory_ptr poa_manager_factory)
 
 ~TAO_POA_Manager (void)
 
void check_state (void)
 Check the state of this POA manager. More...
 
PortableServer::POAManager::State get_state_i ()
 
virtual CORBA::ORB_ptr _get_orb (void)
 
CORBA::PolicyListget_policies (void)
 
- Public Member Functions inherited from PortableServer::POAManager
void hold_requests (in boolean wait_for_completion) raises (AdapterInactive)
 
void discard_requests (in boolean wait_for_completion) raises (AdapterInactive)
 
void deactivate (in boolean etherealize_objects, in boolean wait_for_completion)
 
- Public Member Functions inherited from CORBA::Object
virtual TAO::ObjectKey_key (void)
 
virtual CORBA::ULong _hash (CORBA::ULong maximum)
 
virtual CORBA::Boolean _is_equivalent (CORBA::Object_ptr other_obj)
 
virtual CORBA::Boolean _non_existent (void)
 
virtual InterfaceDef_ptr _get_interface (void)
 
virtual CORBA::Object_ptr _get_component (void)
 
virtual char * _repository_id (void)
 
virtual void _create_request (CORBA::Context_ptr ctx, const char *operation, CORBA::NVList_ptr arg_list, CORBA::NamedValue_ptr result, CORBA::Request_ptr &request, CORBA::Flags req_flags)
 
virtual void _create_request (CORBA::Context_ptr ctx, const char *operation, CORBA::NVList_ptr arg_list, CORBA::NamedValue_ptr result, CORBA::ExceptionList_ptr exclist, CORBA::ContextList_ptr ctxtlist, CORBA::Request_ptr &request, CORBA::Flags req_flags)
 
virtual CORBA::Request_ptr _request (const char *operation)
 

Protected Types

typedef ACE_Unbounded_Set
< TAO_Root_POA * > 
POA_COLLECTION
 

Protected Member Functions

void activate_i (void)
 
void deactivate_i (CORBA::Boolean etherealize_objects, CORBA::Boolean wait_for_completion)
 
void adapter_manager_state_changed (PortableServer::POAManager::State state)
 
void hold_requests_i (CORBA::Boolean wait_for_completion)
 
void discard_requests_i (CORBA::Boolean wait_for_completion)
 
ACE_Locklock (void)
 
int remove_poa (TAO_Root_POA *poa)
 
int register_poa (TAO_Root_POA *poa)
 

Protected Attributes

PortableServer::POAManager::State state_
 
ACE_Locklock_
 
POA_COLLECTION poa_collection_
 
TAO_Object_Adapterobject_adapter_
 
CORBA::String_var id_
 
TAO_POAManager_Factorypoa_manager_factory_
 
CORBA::PolicyList policies_
 

Private Member Functions

char * generate_manager_id (void) const
 

Friends

class TAO_Root_POA
 
class TAO_Object_Adapter
 

Additional Inherited Members

- Public Types inherited from PortableServer::POAManager
enum  State { HOLDING, ACTIVE, DISCARDING, INACTIVE }
 

Member Typedef Documentation

Constructor & Destructor Documentation

TAO_POA_Manager::TAO_POA_Manager ( TAO_Object_Adapter object_adapter,
const char *  id,
const ::CORBA::PolicyList policies,
PortableServer::POAManagerFactory_ptr  poa_manager_factory 
)
TAO_POA_Manager::~TAO_POA_Manager ( void  )

Member Function Documentation

CORBA::ORB_ptr TAO_POA_Manager::_get_orb ( void  )
virtual

Reimplemented from CORBA::Object.

ACE_INLINE void TAO_POA_Manager::activate ( void  )
void TAO_POA_Manager::activate_i ( void  )
protected
void TAO_POA_Manager::adapter_manager_state_changed ( PortableServer::POAManager::State  state)
protected

Method needed for notifying the IORInterceptors that the state of POAManager changed.

void TAO_POA_Manager::check_state ( void  )

Check the state of this POA manager.

ACE_INLINE void TAO_POA_Manager::deactivate ( CORBA::Boolean  etherealize_objects,
CORBA::Boolean  wait_for_completion 
)
void TAO_POA_Manager::deactivate_i ( CORBA::Boolean  etherealize_objects,
CORBA::Boolean  wait_for_completion 
)
protected
ACE_INLINE void TAO_POA_Manager::discard_requests ( CORBA::Boolean  wait_for_completion)
void TAO_POA_Manager::discard_requests_i ( CORBA::Boolean  wait_for_completion)
protected
ACE_INLINE char * TAO_POA_Manager::generate_manager_id ( void  ) const
private

Generate an id for this POAManager.

Returns
A value that uniquely identifies the POAManager within a given process.
Note
: The id_ has the ownership of the memory allocated in this method.
char * TAO_POA_Manager::get_id ( void  )
ACE_INLINE CORBA::PolicyList & TAO_POA_Manager::get_policies ( void  )
ACE_INLINE PortableServer::POAManager::State TAO_POA_Manager::get_state ( void  )
ACE_INLINE PortableServer::POAManager::State TAO_POA_Manager::get_state_i ( void  )
ACE_INLINE void TAO_POA_Manager::hold_requests ( CORBA::Boolean  wait_for_completion)
void TAO_POA_Manager::hold_requests_i ( CORBA::Boolean  wait_for_completion)
protected
ACE_INLINE ACE_Lock & TAO_POA_Manager::lock ( void  )
protected
int TAO_POA_Manager::register_poa ( TAO_Root_POA poa)
protected
int TAO_POA_Manager::remove_poa ( TAO_Root_POA poa)
protected

Friends And Related Function Documentation

friend class TAO_Object_Adapter
friend
friend class TAO_Root_POA
friend

Member Data Documentation

CORBA::String_var TAO_POA_Manager::id_
protected
ACE_Lock& TAO_POA_Manager::lock_
protected
TAO_Object_Adapter& TAO_POA_Manager::object_adapter_
protected
POA_COLLECTION TAO_POA_Manager::poa_collection_
protected
TAO_POAManager_Factory& TAO_POA_Manager::poa_manager_factory_
protected
CORBA::PolicyList TAO_POA_Manager::policies_
protected
PortableServer::POAManager::State TAO_POA_Manager::state_
protected

The documentation for this class was generated from the following files: