|
TAO_CosEvent
2.3.1
|
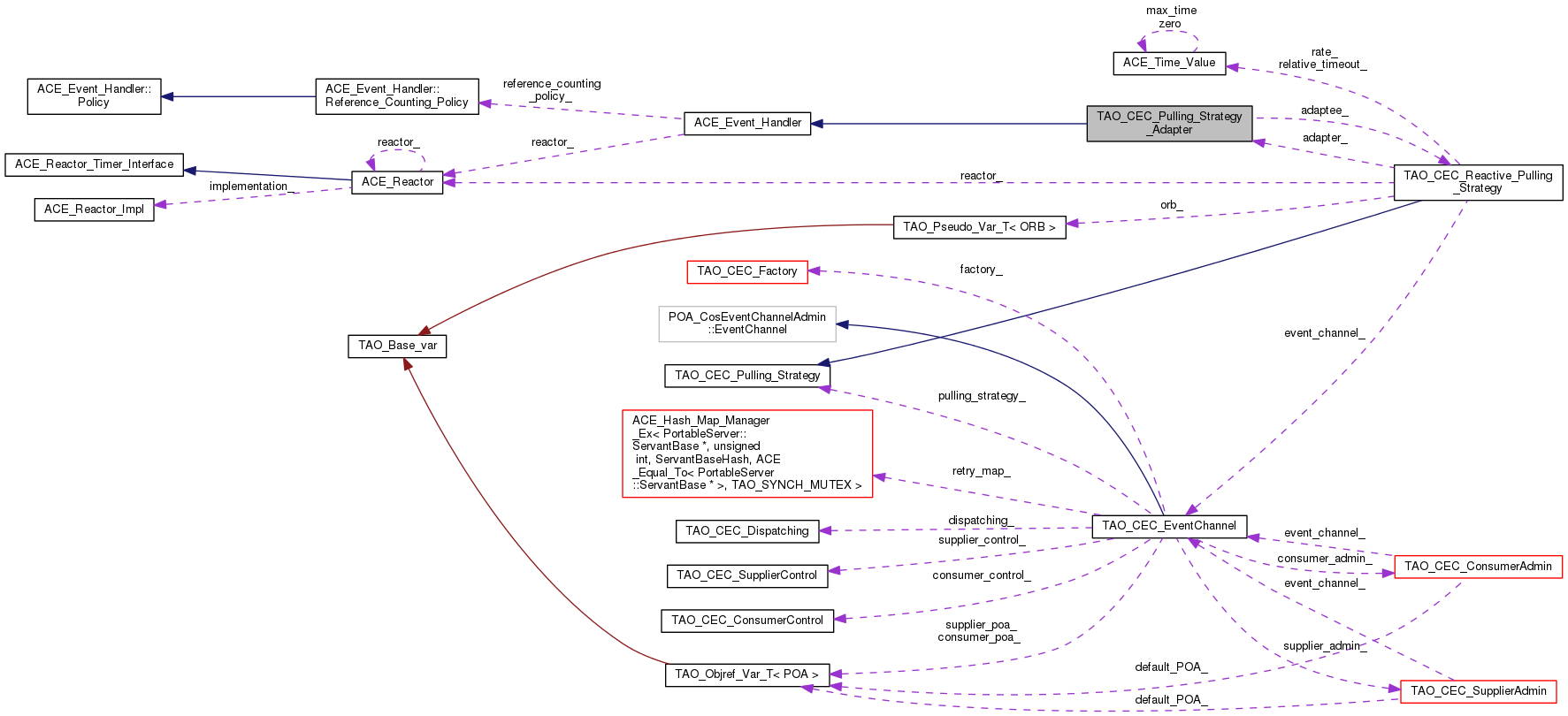
Forwards timeout events to the Reactive Pulling Strategy. More...
#include <CEC_Reactive_Pulling_Strategy.h>


Public Member Functions | |
| TAO_CEC_Pulling_Strategy_Adapter (TAO_CEC_Reactive_Pulling_Strategy *adaptee) | |
| Constructor. More... | |
| virtual int | handle_timeout (const ACE_Time_Value &tv, const void *arg=0) |
Private Attributes | |
| TAO_CEC_Reactive_Pulling_Strategy * | adaptee_ |
| The adapted object. More... | |
Forwards timeout events to the Reactive Pulling Strategy.
The Reactive Pulling Strategy strategy uses the reactor to periodically wakeup and try top pull events from each PullSupplier connected to the EventChannel.
| TAO_CEC_Pulling_Strategy_Adapter::TAO_CEC_Pulling_Strategy_Adapter | ( | TAO_CEC_Reactive_Pulling_Strategy * | adaptee | ) |
Constructor.
|
virtual |
|
private |
The adapted object.
1.8.6