|
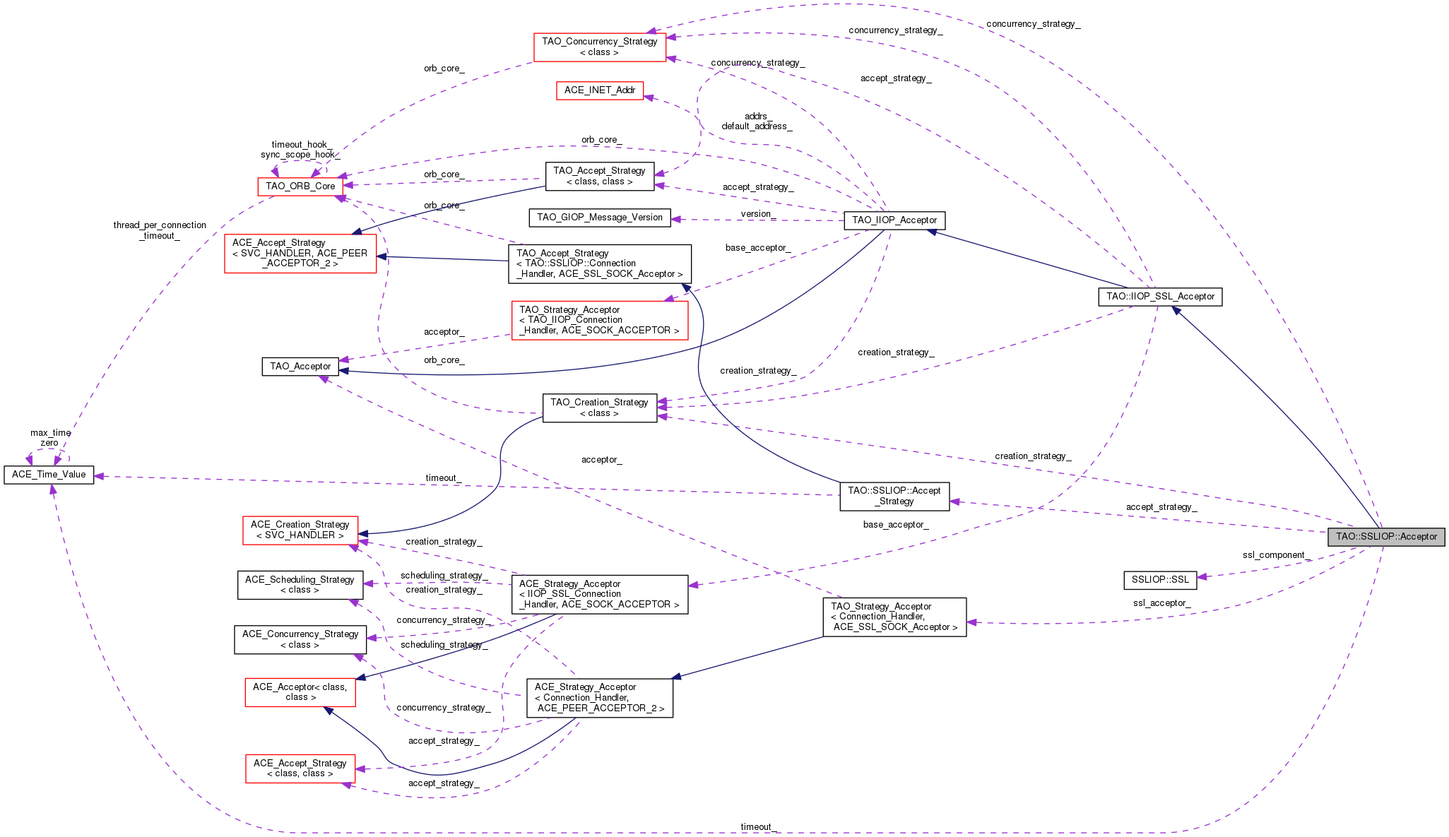
TAO_SSLIOP
2.3.0
|
The SSLIOP-specific bridge class for the concrete acceptor. More...
#include <SSLIOP_Acceptor.h>


Public Member Functions | |
| Acceptor (::Security::QOP qop, const ACE_Time_Value &timeout) | |
| Constructor. More... | |
| ~Acceptor (void) | |
| Destructor. More... | |
| const ::SSLIOP::SSL & | ssl_component (void) const |
The TAO_Acceptor Methods | |
Check the documentation in tao/Pluggable.h for details. | |
| virtual int | open (TAO_ORB_Core *orb_core, ACE_Reactor *reactor, int version_major, int version_minor, const char *address, const char *options=0) |
| virtual int | open_default (TAO_ORB_Core *orb_core, ACE_Reactor *reactor, int version_major, int version_minor, const char *options=0) |
| virtual int | close (void) |
| virtual int | create_profile (const TAO::ObjectKey &object_key, TAO_MProfile &mprofile, CORBA::Short priority) |
| virtual int | is_collocated (const TAO_Endpoint *endpoint) |
Public Member Functions inherited from TAO::IIOP_SSL_Acceptor | |
| IIOP_SSL_Acceptor (void) | |
| Constructor. More... | |
| ~IIOP_SSL_Acceptor (void) | |
| Destructor. More... | |
Public Member Functions inherited from TAO_IIOP_Acceptor | |
| TAO_IIOP_Acceptor (void) | |
| ~TAO_IIOP_Acceptor (void) | |
| const ACE_INET_Addr & | address (void) const |
| const ACE_INET_Addr * | endpoints (void) |
| const ACE_INET_Addr & | default_address (void) const |
| void | set_default_address (const ACE_INET_Addr &addr) |
| virtual CORBA::ULong | endpoint_count (void) |
| virtual int | object_key (IOP::TaggedProfile &profile, TAO::ObjectKey &key) |
| virtual int | hostname (TAO_ORB_Core *orb_core, const ACE_INET_Addr &addr, char *&host, const char *specified_hostname=0) |
Public Member Functions inherited from TAO_Acceptor | |
| TAO_Acceptor (CORBA::ULong tag) | |
| virtual | ~TAO_Acceptor (void) |
| CORBA::ULong | tag (void) const |
| void | set_error_retry_delay (time_t delay) |
| int | handle_accept_error (ACE_Event_Handler *base_acceptor) |
| int | handle_expiration (ACE_Event_Handler *base_acceptor) |
Private Member Functions | |
| int | ssliop_open_i (TAO_ORB_Core *orb_core, const ACE_INET_Addr &addr, ACE_Reactor *reactor) |
| Implement the common part of the open*() methods. More... | |
| virtual int | parse_options_i (int &argc, ACE_CString **argv) |
| Parse protocol specific options. More... | |
| int | verify_secure_configuration (TAO_ORB_Core *orb_core, int major, int minor) |
| int | create_new_profile (const TAO::ObjectKey &object_key, TAO_MProfile &mprofile, CORBA::Short priority) |
| int | create_shared_profile (const TAO::ObjectKey &object_key, TAO_MProfile &mprofile, CORBA::Short priority) |
Private Attributes | |
| BASE_ACCEPTOR | ssl_acceptor_ |
| The concrete acceptor, as a pointer to it's base class. More... | |
Acceptor Strategies | |
Strategies used when accepting an incoming connection. | |
| CREATION_STRATEGY * | creation_strategy_ |
| The CSIv1 SSL component. More... | |
| CONCURRENCY_STRATEGY * | concurrency_strategy_ |
| The CSIv1 SSL component. More... | |
| ACCEPT_STRATEGY * | accept_strategy_ |
| The CSIv1 SSL component. More... | |
| ::SSLIOP::SSL | ssl_component_ |
| The CSIv1 SSL component. More... | |
| CSIIOP::TLS_SEC_TRANS | csiv2_component_ |
| The SSLIOP CSIv2 tagged component. More... | |
| ACE_Time_Value const | timeout_ |
| The accept() timeout. More... | |
Additional Inherited Members | |
Protected Member Functions inherited from TAO_IIOP_Acceptor | |
| int | parse_address (const char *address, ACE_INET_Addr &addr, ACE_CString &specified_hostname, int *def_type=0) |
| int | dotted_decimal_address (const ACE_INET_Addr &addr, char *&host) |
| virtual int | open_i (const ACE_INET_Addr &addr, ACE_Reactor *reactor) |
| int | probe_interfaces (TAO_ORB_Core *orb_core, int def_type=AF_UNSPEC) |
| int | parse_options (const char *options) |
| int | create_new_profile (const TAO::ObjectKey &object_key, TAO_MProfile &mprofile, CORBA::Short priority) |
| int | create_shared_profile (const TAO::ObjectKey &object_key, TAO_MProfile &mprofile, CORBA::Short priority) |
Protected Attributes inherited from TAO_IIOP_Acceptor | |
| ACE_INET_Addr * | addrs_ |
| unsigned short | port_span_ |
| char ** | hosts_ |
| char * | hostname_in_ior_ |
| CORBA::ULong | endpoint_count_ |
| TAO_GIOP_Message_Version | version_ |
| TAO_ORB_Core * | orb_core_ |
| int | reuse_addr_ |
| ACE_INET_Addr | default_address_ |
The SSLIOP-specific bridge class for the concrete acceptor.
| typedef TAO_Strategy_Acceptor<Connection_Handler, ACE_SSL_SOCK_Acceptor> TAO::SSLIOP::Acceptor::BASE_ACCEPTOR |
| TAO::SSLIOP::Acceptor::Acceptor | ( | ::Security::QOP | qop, |
| const ACE_Time_Value & | timeout | ||
| ) |
Constructor.
| TAO::SSLIOP::Acceptor::~Acceptor | ( | void | ) |
Destructor.
|
virtual |
Reimplemented from TAO::IIOP_SSL_Acceptor.
|
private |
Helper method to add a new profile to the mprofile for each endpoint.
|
virtual |
Reimplemented from TAO_IIOP_Acceptor.
|
private |
Helper method to create a profile that contains all of our endpoints.
|
virtual |
Reimplemented from TAO_IIOP_Acceptor.
|
virtual |
Reimplemented from TAO_IIOP_Acceptor.
|
virtual |
Reimplemented from TAO_IIOP_Acceptor.
|
privatevirtual |
Parse protocol specific options.
Reimplemented from TAO_IIOP_Acceptor.
| const SSLIOP::SSL & TAO::SSLIOP::Acceptor::ssl_component | ( | void | ) | const |
Retrieve the CSIv1 SSLIOP::SSL component associated with the endpoints set up by this acceptor.
|
private |
Implement the common part of the open*() methods.
|
private |
Ensure that neither the endpoint configuration nor the ORB configuration violate security measures.
|
private |
The CSIv1 SSL component.
This is the SSLIOP endpoint-specific tagged component that is embedded in a given IOR.
|
private |
The CSIv1 SSL component.
This is the SSLIOP endpoint-specific tagged component that is embedded in a given IOR.
|
private |
The CSIv1 SSL component.
This is the SSLIOP endpoint-specific tagged component that is embedded in a given IOR.
|
private |
The SSLIOP CSIv2 tagged component.
|
private |
The concrete acceptor, as a pointer to it's base class.
|
private |
The CSIv1 SSL component.
This is the SSLIOP endpoint-specific tagged component that is embedded in a given IOR.
|
private |
The accept() timeout.
This timeout includes the overall time to complete the SSL handshake. This includes both the TCP handshake and the SSL handshake.
1.8.6