TAO_AV  2.3.0
 All Classes Namespaces Files Functions Variables Typedefs Enumerations Enumerator Friends Macros Pages
Public Member Functions | Protected Member Functions | Protected Attributes | List of all members
TAO_StreamEndPoint Class Reference

The Stream EndPoint. Used to implement one endpoint of a stream that implements the transport layer. More...

#include <AVStreams_i.h>

Inheritance diagram for TAO_StreamEndPoint:
Inheritance graph
[legend]
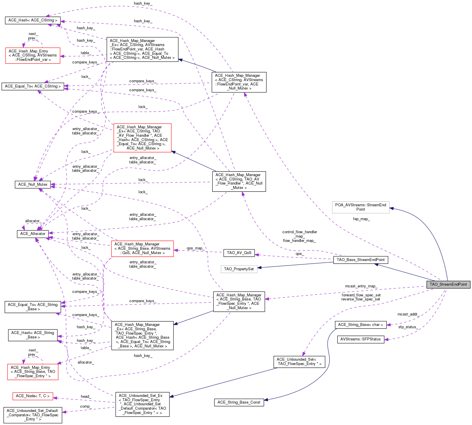
Collaboration diagram for TAO_StreamEndPoint:
Collaboration graph
[legend]

Public Member Functions

 TAO_StreamEndPoint (void)
 Constructor. More...
 
virtual void stop (const AVStreams::flowSpec &the_spec)
 Stop the stream. Empty the_spec means, for all the flows. More...
 
virtual void start (const AVStreams::flowSpec &the_spec)
 Start the stream, Empty the_spec means, for all the flows. More...
 
virtual void destroy (const AVStreams::flowSpec &the_spec)
 Destroy the stream, Empty the_spec means, for all the flows. More...
 
virtual CORBA::Boolean connect (AVStreams::StreamEndPoint_ptr responder, AVStreams::streamQoS &qos_spec, const AVStreams::flowSpec &the_spec)
 Called by StreamCtrl. responder is the peer to connect to. More...
 
virtual CORBA::Boolean request_connection (AVStreams::StreamEndPoint_ptr initiator, CORBA::Boolean is_mcast, AVStreams::streamQoS &qos, AVStreams::flowSpec &the_spec)
 
virtual CORBA::Boolean modify_QoS (AVStreams::streamQoS &new_qos, const AVStreams::flowSpec &the_flows)
 Change the transport qos on a stream. More...
 
virtual int change_qos (AVStreams::streamQoS &new_qos, const AVStreams::flowSpec &the_flows)
 
virtual CORBA::Boolean set_protocol_restriction (const AVStreams::protocolSpec &the_pspec)
 Used to restrict the set of protocols. More...
 
virtual void disconnect (const AVStreams::flowSpec &the_spec)
 disconnect the flows More...
 
virtual void set_FPStatus (const AVStreams::flowSpec &the_spec, const char *fp_name, const CORBA::Any &fp_settings)
 Used to control the flow. More...
 
virtual CORBA::Object_ptr get_fep (const char *flow_name)
 Not implemented in the light profile, throws notsupported. More...
 
virtual char * add_fep (CORBA::Object_ptr the_fep)
 Not implemented in the light profile, throws notsupported. More...
 
virtual void remove_fep (const char *fep_name)
 Not implemented in the light profile, throws notsupported. More...
 
virtual void set_negotiator (AVStreams::Negotiator_ptr new_negotiator)
 Used to "attach" a negotiator to the endpoint. More...
 
virtual void set_key (const char *flow_name, const AVStreams::key &the_key)
 Used for public key encryption. More...
 
virtual void set_source_id (CORBA::Long source_id)
 Used to set a unique id for packets sent by this streamendpoint. More...
 
virtual ~TAO_StreamEndPoint (void)
 Destructor. More...
 
CORBA::Boolean multiconnect (AVStreams::streamQoS &the_qos, AVStreams::flowSpec &the_spec)
 
- Public Member Functions inherited from TAO_Base_StreamEndPoint
 TAO_Base_StreamEndPoint (void)
 
virtual ~TAO_Base_StreamEndPoint (void)
 
virtual int handle_open (void)
 called when streamendpoint is instantiated More...
 
virtual int handle_close (void)
 called when streamendpoint is being destructed More...
 
virtual int handle_stop (const AVStreams::flowSpec &the_spec)
 Application needs to define this. More...
 
virtual int handle_start (const AVStreams::flowSpec &the_spec)
 Application needs to define this. More...
 
virtual int handle_destroy (const AVStreams::flowSpec &the_spec)
 Application needs to define this. More...
 
virtual CORBA::Boolean handle_preconnect (AVStreams::flowSpec &the_spec)
 Application needs to define this. More...
 
virtual CORBA::Boolean handle_postconnect (AVStreams::flowSpec &the_spec)
 Application needs to define this. More...
 
virtual CORBA::Boolean handle_connection_requested (AVStreams::flowSpec &the_spec)
 Application needs to define this. More...
 
virtual int get_callback (const char *flowname, TAO_AV_Callback *&callback)
 
virtual int get_control_callback (const char *flowname, TAO_AV_Callback *&callback)
 
virtual int set_protocol_object (const char *flowname, TAO_AV_Protocol_Object *object)
 
virtual void set_flow_handler (const char *flowname, TAO_AV_Flow_Handler *handler)
 
virtual void set_control_flow_handler (const char *flowname, TAO_AV_Flow_Handler *handler)
 
TAO_AV_QoSqos (void)
 
void protocol_object_set (void)
 
int is_protocol_object_set (void)
 

Protected Member Functions

char * add_fep_i (AVStreams::FlowEndPoint_ptr fep)
 Helper methods to implement add_fep() More...
 
char * add_fep_i_add_property (AVStreams::FlowEndPoint_ptr fep)
 
int translate_qos (const AVStreams::streamQoS &application_qos, AVStreams::streamQoS &network_qos)
 translate from application level to network level qos. More...
 

Protected Attributes

u_int flow_count_
 
u_int flow_num_
 current flow number used for system generation of flow names. More...
 
FlowEndPoint_Map fep_map_
 hash table for the flownames and its corresponding flowEndpoint reference. More...
 
AVStreams::flowSpec flows_
 sequence of supported flow names. More...
 
CORBA::Long source_id_
 source id used for multicast. More...
 
AVStreams::Negotiator_var negotiator_
 our local negotiator for QoS. More...
 
AVStreams::protocolSpec protocols_
 Our available list of protocols. More...
 
CORBA::String_var protocol_
 Chosen protocol for this streamendpoint based on availableprotocols property. More...
 
AVStreams::key key_
 Key used for encryption. More...
 
u_short mcast_port_
 
ACE_CString mcast_addr_
 
ACE_Hash_Map_Manager
< ACE_CString,
TAO_FlowSpec_Entry
*, ACE_Null_Mutex
mcast_entry_map_
 
TAO_AV_FlowSpecSet forward_flow_spec_set
 
TAO_AV_FlowSpecSet reverse_flow_spec_set
 
AVStreams::StreamEndPoint_var peer_sep_
 
AVStreams::SFPStatussfp_status_
 
AVStreams::StreamCtrl_var streamctrl_
 
- Protected Attributes inherited from TAO_Base_StreamEndPoint
TAO_AV_QoS qos_
 
Flow_Handler_Map flow_handler_map_
 
Flow_Handler_Map control_flow_handler_map_
 
int protocol_object_set_
 

Detailed Description

The Stream EndPoint. Used to implement one endpoint of a stream that implements the transport layer.

Constructor & Destructor Documentation

TAO_StreamEndPoint::TAO_StreamEndPoint ( void  )

Constructor.

TAO_StreamEndPoint::~TAO_StreamEndPoint ( void  )
virtual

Destructor.

Member Function Documentation

char * TAO_StreamEndPoint::add_fep ( CORBA::Object_ptr  the_fep)
virtual

Not implemented in the light profile, throws notsupported.

char * TAO_StreamEndPoint::add_fep_i ( AVStreams::FlowEndPoint_ptr  fep)
protected

Helper methods to implement add_fep()

char * TAO_StreamEndPoint::add_fep_i_add_property ( AVStreams::FlowEndPoint_ptr  fep)
protected
int TAO_StreamEndPoint::change_qos ( AVStreams::streamQoS new_qos,
const AVStreams::flowSpec the_flows 
)
virtual
CORBA::Boolean TAO_StreamEndPoint::connect ( AVStreams::StreamEndPoint_ptr  responder,
AVStreams::streamQoS qos_spec,
const AVStreams::flowSpec the_spec 
)
virtual

Called by StreamCtrl. responder is the peer to connect to.

void TAO_StreamEndPoint::destroy ( const AVStreams::flowSpec the_spec)
virtual

Destroy the stream, Empty the_spec means, for all the flows.

void TAO_StreamEndPoint::disconnect ( const AVStreams::flowSpec the_spec)
virtual

disconnect the flows

CORBA::Object_ptr TAO_StreamEndPoint::get_fep ( const char *  flow_name)
virtual

Not implemented in the light profile, throws notsupported.

CORBA::Boolean TAO_StreamEndPoint::modify_QoS ( AVStreams::streamQoS new_qos,
const AVStreams::flowSpec the_flows 
)
virtual

Change the transport qos on a stream.

CORBA::Boolean TAO_StreamEndPoint::multiconnect ( AVStreams::streamQoS the_qos,
AVStreams::flowSpec the_spec 
)
void TAO_StreamEndPoint::remove_fep ( const char *  fep_name)
virtual

Not implemented in the light profile, throws notsupported.

CORBA::Boolean TAO_StreamEndPoint::request_connection ( AVStreams::StreamEndPoint_ptr  initiator,
CORBA::Boolean  is_mcast,
AVStreams::streamQoS qos,
AVStreams::flowSpec the_spec 
)
virtual

Called by the peer StreamEndPoint. The flow_spec indicates the flows (which contain transport addresses etc.)

void TAO_StreamEndPoint::set_FPStatus ( const AVStreams::flowSpec the_spec,
const char *  fp_name,
const CORBA::Any &  fp_settings 
)
virtual

Used to control the flow.

void TAO_StreamEndPoint::set_key ( const char *  flow_name,
const AVStreams::key the_key 
)
virtual

Used for public key encryption.

void TAO_StreamEndPoint::set_negotiator ( AVStreams::Negotiator_ptr  new_negotiator)
virtual

Used to "attach" a negotiator to the endpoint.

CORBA::Boolean TAO_StreamEndPoint::set_protocol_restriction ( const AVStreams::protocolSpec the_pspec)
virtual

Used to restrict the set of protocols.

void TAO_StreamEndPoint::set_source_id ( CORBA::Long  source_id)
virtual

Used to set a unique id for packets sent by this streamendpoint.

void TAO_StreamEndPoint::start ( const AVStreams::flowSpec the_spec)
virtual

Start the stream, Empty the_spec means, for all the flows.

void TAO_StreamEndPoint::stop ( const AVStreams::flowSpec the_spec)
virtual

Stop the stream. Empty the_spec means, for all the flows.

int TAO_StreamEndPoint::translate_qos ( const AVStreams::streamQoS application_qos,
AVStreams::streamQoS network_qos 
)
protected

translate from application level to network level qos.

Member Data Documentation

FlowEndPoint_Map TAO_StreamEndPoint::fep_map_
protected

hash table for the flownames and its corresponding flowEndpoint reference.

u_int TAO_StreamEndPoint::flow_count_
protected

Count of the number of flows in this streamendpoint, used to generate unique names for the flows.

u_int TAO_StreamEndPoint::flow_num_
protected

current flow number used for system generation of flow names.

AVStreams::flowSpec TAO_StreamEndPoint::flows_
protected

sequence of supported flow names.

TAO_AV_FlowSpecSet TAO_StreamEndPoint::forward_flow_spec_set
protected
AVStreams::key TAO_StreamEndPoint::key_
protected

Key used for encryption.

ACE_CString TAO_StreamEndPoint::mcast_addr_
protected
ACE_Hash_Map_Manager<ACE_CString, TAO_FlowSpec_Entry*,ACE_Null_Mutex> TAO_StreamEndPoint::mcast_entry_map_
protected
u_short TAO_StreamEndPoint::mcast_port_
protected

TAO_Forward_FlowSpec_Entry forward_entries_ [FLOWSPEC_MAX]; TAO_Reverse_FlowSpec_Entry reverse_entries_ [FLOWSPEC_MAX];

AVStreams::Negotiator_var TAO_StreamEndPoint::negotiator_
protected

our local negotiator for QoS.

AVStreams::StreamEndPoint_var TAO_StreamEndPoint::peer_sep_
protected
CORBA::String_var TAO_StreamEndPoint::protocol_
protected

Chosen protocol for this streamendpoint based on availableprotocols property.

AVStreams::protocolSpec TAO_StreamEndPoint::protocols_
protected

Our available list of protocols.

TAO_AV_FlowSpecSet TAO_StreamEndPoint::reverse_flow_spec_set
protected
AVStreams::SFPStatus* TAO_StreamEndPoint::sfp_status_
protected
CORBA::Long TAO_StreamEndPoint::source_id_
protected

source id used for multicast.

AVStreams::StreamCtrl_var TAO_StreamEndPoint::streamctrl_
protected

The documentation for this class was generated from the following files: