|
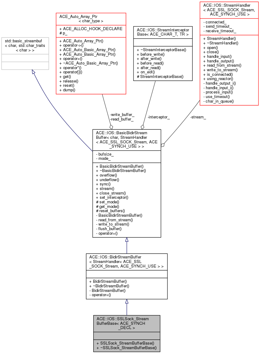
ACE_INet
6.2.8
|
#include <SSLSock_IOStream.h>


Public Types | |
| typedef StreamHandler < ACE_SSL_SOCK_Stream, ACE_SYNCH_USE > | stream_type |
Public Types inherited from ACE::IOS::BidirStreamBuffer< StreamHandler< ACE_SSL_SOCK_Stream, ACE_SYNCH_USE > > | |
| typedef BasicBidirStreamBuffer < char, StreamHandler < ACE_SSL_SOCK_Stream, ACE_SYNCH_USE > > | super |
| typedef super::openmode | openmode |
Public Types inherited from ACE::IOS::BasicBidirStreamBuffer< char, StreamHandler< ACE_SSL_SOCK_Stream, ACE_SYNCH_USE > > | |
| typedef std::basic_streambuf < char, std::char_traits< char > > | base_type |
| typedef std::basic_ios< char, std::char_traits< char > > | ios_type |
| typedef char | char_type |
| typedef std::char_traits< char > | char_traits |
| typedef base_type::int_type | int_type |
| typedef base_type::pos_type | pos_type |
| typedef base_type::off_type | off_type |
| typedef ios_type::openmode | openmode |
| typedef StreamInterceptorBase < char_type, char_traits > | interceptor_type |
Public Member Functions | |
| SSLSock_StreamBufferBase (stream_type *stream) | |
| virtual | ~SSLSock_StreamBufferBase () |
Public Member Functions inherited from ACE::IOS::BidirStreamBuffer< StreamHandler< ACE_SSL_SOCK_Stream, ACE_SYNCH_USE > > | |
| BidirStreamBuffer (StreamHandler< ACE_SSL_SOCK_Stream, ACE_SYNCH_USE > *sh, std::streamsize bufsz, openmode mode) | |
| virtual | ~BidirStreamBuffer () |
Public Member Functions inherited from ACE::IOS::BasicBidirStreamBuffer< char, StreamHandler< ACE_SSL_SOCK_Stream, ACE_SYNCH_USE > > | |
| BasicBidirStreamBuffer (StreamHandler< ACE_SSL_SOCK_Stream, ACE_SYNCH_USE > *sh, std::streamsize bufsz, openmode mode) | |
| Constructor. More... | |
| virtual | ~BasicBidirStreamBuffer () |
| Destructor. More... | |
| virtual int_type | overflow (int_type c) |
| virtual int_type | underflow () |
| virtual int | sync () |
| const StreamHandler < ACE_SSL_SOCK_Stream, ACE_SYNCH_USE > & | stream () const |
| void | close_stream () |
| void | set_interceptor (interceptor_type &interceptor) |
Private Types | |
| enum | { BUFFER_SIZE = 1024 } |
Additional Inherited Members | |
Protected Member Functions inherited from ACE::IOS::BasicBidirStreamBuffer< char, StreamHandler< ACE_SSL_SOCK_Stream, ACE_SYNCH_USE > > | |
| void | set_mode (openmode mode) |
| openmode | get_mode () const |
| void | reset_buffers () |
| typedef StreamHandler<ACE_SSL_SOCK_Stream, ACE_SYNCH_USE> ACE::IOS::SSLSock_StreamBufferBase< ACE_SYNCH_DECL >::stream_type |
| ACE::IOS::SSLSock_StreamBufferBase< ACE_SYNCH_DECL >::SSLSock_StreamBufferBase | ( | stream_type * | stream | ) |
|
virtual |
1.8.6