ACE  6.2.7
 All Classes Namespaces Files Functions Variables Typedefs Enumerations Enumerator Friends Macros Pages
Public Member Functions | Protected Member Functions | List of all members
ACE_POSIX_Asynch_Read_Dgram Class Reference

This class is a factory for starting off asynchronous reads on a UDP socket. More...

#include <POSIX_Asynch_IO.h>

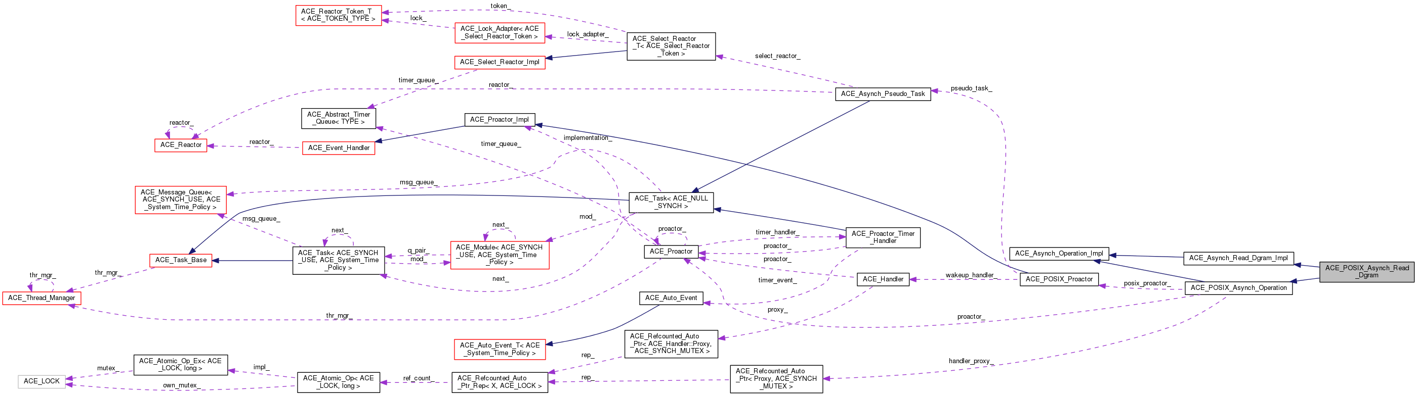
Inheritance diagram for ACE_POSIX_Asynch_Read_Dgram:
Inheritance graph
[legend]
Collaboration diagram for ACE_POSIX_Asynch_Read_Dgram:
Collaboration graph
[legend]

Public Member Functions

 ACE_POSIX_Asynch_Read_Dgram (ACE_POSIX_Proactor *posix_proactor)
 Constructor. More...
 
virtual ~ACE_POSIX_Asynch_Read_Dgram (void)
 
virtual ssize_t recv (ACE_Message_Block *message_block, size_t &number_of_bytes_recvd, int flags, int protocol_family, const void *act, int priority, int signal_number)
 
- Public Member Functions inherited from ACE_Asynch_Read_Dgram_Impl
virtual ~ACE_Asynch_Read_Dgram_Impl (void)
 
- Public Member Functions inherited from ACE_Asynch_Operation_Impl
virtual ~ACE_Asynch_Operation_Impl (void)
 
- Public Member Functions inherited from ACE_POSIX_Asynch_Operation
int open (const ACE_Handler::Proxy_Ptr &handler_proxy, ACE_HANDLE handle, const void *completion_key, ACE_Proactor *proactor=0)
 
int cancel (void)
 Check the documentation for ACE_Asynch_Operation::cancel. More...
 
ACE_Proactorproactor (void) const
 Return the underlying proactor. More...
 
ACE_POSIX_Proactorposix_proactor (void) const
 Return the underlying Proactor implementation. More...
 

Protected Member Functions

 ACE_POSIX_Asynch_Read_Dgram (void)
 Do-nothing constructor. More...
 
- Protected Member Functions inherited from ACE_Asynch_Read_Dgram_Impl
 ACE_Asynch_Read_Dgram_Impl (void)
 Do-nothing constructor. More...
 
- Protected Member Functions inherited from ACE_Asynch_Operation_Impl
 ACE_Asynch_Operation_Impl (void)
 Do-nothing constructor. More...
 
- Protected Member Functions inherited from ACE_POSIX_Asynch_Operation
 ACE_POSIX_Asynch_Operation (ACE_POSIX_Proactor *posix_proactor)
 Contructor. More...
 
virtual ~ACE_POSIX_Asynch_Operation (void)
 Destructor. More...
 

Additional Inherited Members

- Protected Attributes inherited from ACE_POSIX_Asynch_Operation
ACE_POSIX_Proactorposix_proactor_
 
ACE_Proactorproactor_
 Proactor that this Asynch IO will be registered with. More...
 
ACE_Handler::Proxy_Ptr handler_proxy_
 Handler that will receive the callback. More...
 
ACE_HANDLE handle_
 I/O handle used for reading. More...
 

Detailed Description

This class is a factory for starting off asynchronous reads on a UDP socket.

Once <open> is called, multiple asynchronous <read>s can be started using this class. An ACE_Asynch_Read_Dgram::Result will be passed back to the <handler> when the asynchronous reads completes through the <ACE_Handler::handle_read_stream> callback.

Constructor & Destructor Documentation

ACE_POSIX_Asynch_Read_Dgram::ACE_POSIX_Asynch_Read_Dgram ( ACE_POSIX_Proactor posix_proactor)

Constructor.

ACE_POSIX_Asynch_Read_Dgram::~ACE_POSIX_Asynch_Read_Dgram ( void  )
virtual
ACE_POSIX_Asynch_Read_Dgram::ACE_POSIX_Asynch_Read_Dgram ( void  )
protected

Do-nothing constructor.

Member Function Documentation

ssize_t ACE_POSIX_Asynch_Read_Dgram::recv ( ACE_Message_Block message_block,
size_t &  number_of_bytes_recvd,
int  flags,
int  protocol_family,
const void *  act,
int  priority,
int  signal_number 
)
virtual

This method queues an asynchronous read. Up to message_block->total_size() bytes will be read and stored in the message_block beginning at its write pointer. The message_block write pointer will be updated to reflect any added bytes if the read operation is successful completed. Priority of the operation is specified by priority. On POSIX4-Unix, this is supported. Works like <nice> in Unix. Negative values are not allowed. 0 means priority of the operation same as the process priority. 1 means priority of the operation is one less than process. signal_number argument is a no-op on non-POSIX4 systems.

Note
Unlike the Windows version of this facility, no indication of immediate success can be returned, and number_of_bytes_read is never used.
  • flags Not used.
  • protocol_family Not used.
    Return values
    0The IO will complete asynchronously.
    -1There was an error; see errno to get the error code.

Implements ACE_Asynch_Read_Dgram_Impl.


The documentation for this class was generated from the following files: