|
TAO_Implementation_Repository
2.2.6
|
#include <Activator_Loader.h>


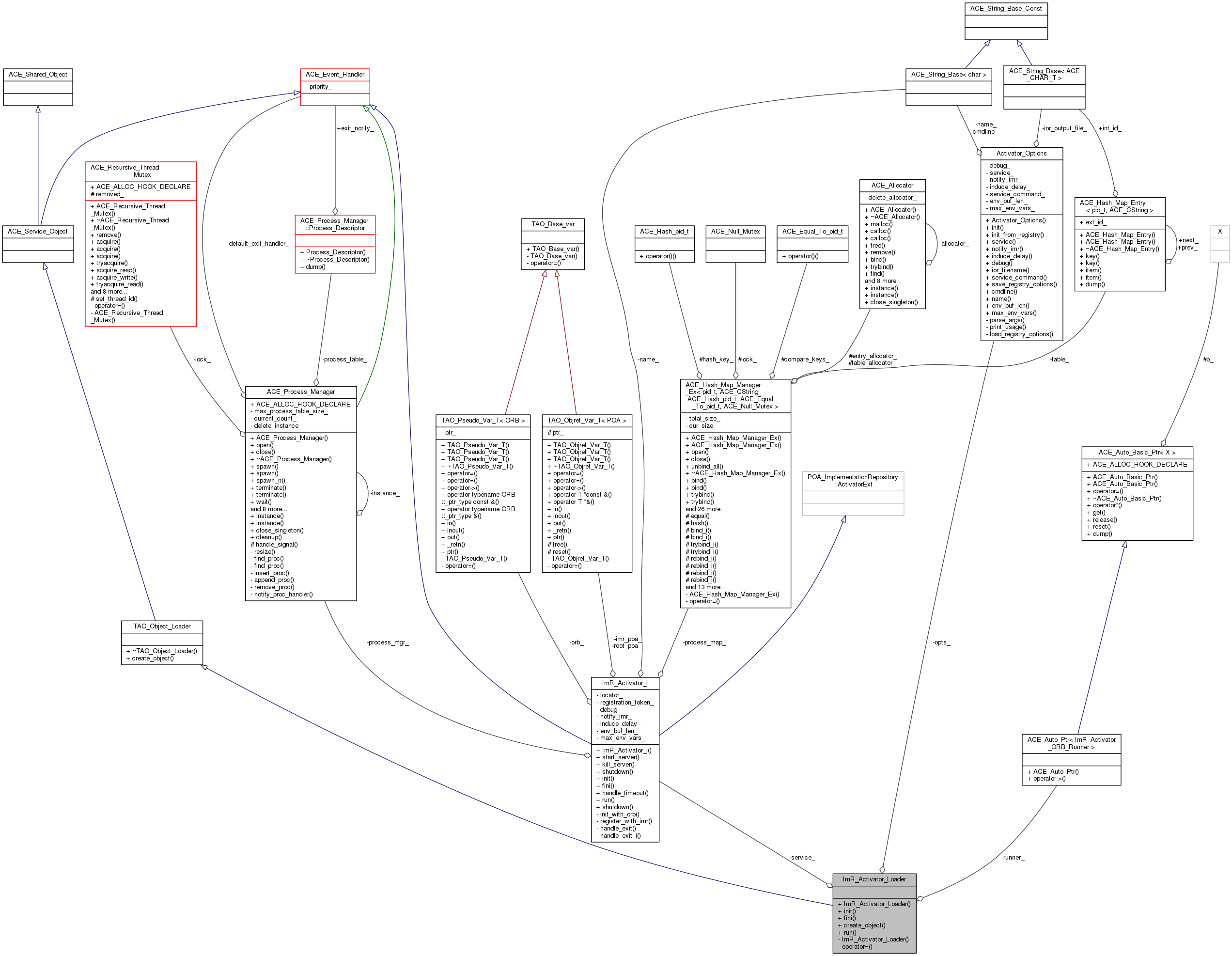
Public Member Functions | |
| ImR_Activator_Loader (void) | |
| virtual int | init (int argc, ACE_TCHAR *argv[]) |
| virtual int | fini (void) |
| virtual CORBA::Object_ptr | create_object (CORBA::ORB_ptr orb, int argc, ACE_TCHAR *argv[]) |
| int | run (void) |
Public Member Functions inherited from TAO_Object_Loader | |
| virtual | ~TAO_Object_Loader (void) |
Private Member Functions | |
| ImR_Activator_Loader (const ImR_Activator_Loader &) | |
| ImR_Activator_Loader & | operator= (const ImR_Activator_Loader &) |
Private Attributes | |
| ImR_Activator_i | service_ |
| Activator_Options | opts_ |
| ACE_Auto_Ptr < ImR_Activator_ORB_Runner > | runner_ |
| ImR_Activator_Loader::ImR_Activator_Loader | ( | void | ) |
|
private |
|
virtual |
Implements TAO_Object_Loader.
|
virtual |
|
virtual |
|
private |
| int ImR_Activator_Loader::run | ( | void | ) |
|
private |
|
private |
|
private |
1.8.6