ACE_INet  6.2.4
 All Classes Namespaces Files Functions Variables Typedefs Enumerations Enumerator Friends Macros Pages
Public Member Functions | Protected Types | Protected Member Functions | Protected Attributes | List of all members
ACE::HTTP::SessionBase Class Referenceabstract

#include <HTTP_SessionBase.h>

Inheritance diagram for ACE::HTTP::SessionBase:
Inheritance graph
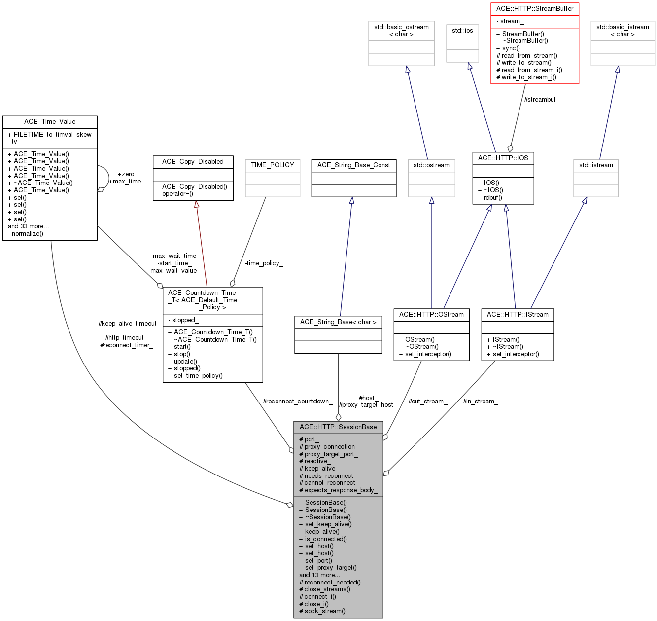
Collaboration diagram for ACE::HTTP::SessionBase:
Collaboration graph

Public Member Functions

 SessionBase (u_short port, bool keep_alive=false)
 
 SessionBase (u_short port, const ACE_Time_Value &timeout, bool keep_alive=false, const ACE_Time_Value *alive_timeout=0)
 
virtual ~SessionBase ()
 
void set_keep_alive (bool f)
 
bool keep_alive () const
 
virtual bool is_connected () const =0
 
void set_host (const ACE_CString &host, u_short port)
 
void set_host (const ACE_CString &host)
 
void set_port (u_short port)
 
void set_proxy_target (const ACE_CString &host, u_short port)
 
const ACE_CStringget_host () const
 
u_short get_port () const
 
bool is_proxy_connection () const
 
const ACE_CStringget_proxy_target_host () const
 
u_short get_proxy_target_port () const
 
bool connect (bool use_reactor=false)
 
std::ostream & send_request (Request &request)
 
std::ostream & request_stream ()
 
std::ostream & request_stream (ACE::IOS::StreamInterceptor &interceptor)
 
std::istream & receive_response (Response &response)
 
std::istream & response_stream ()
 
std::istream & response_stream (ACE::IOS::StreamInterceptor &interceptor)
 
void close ()
 

Protected Types

enum  { DEFAULT_TIMEOUT = 30, DEFAULT_KEEP_ALIVE_TIMEOUT = 8 }
 

Protected Member Functions

bool reconnect_needed ()
 
void close_streams ()
 
virtual bool connect_i (const ACE_Synch_Options &sync_opt)=0
 
virtual void close_i ()=0
 
virtual std::iostream & sock_stream ()=0
 

Protected Attributes

ACE_CString host_
 
u_short port_
 
bool proxy_connection_
 
ACE_CString proxy_target_host_
 
u_short proxy_target_port_
 
bool reactive_
 
IStreamin_stream_
 
OStreamout_stream_
 
ACE_Time_Value http_timeout_
 
ACE_Time_Value keep_alive_timeout_
 
ACE_Time_Value reconnect_timer_
 
ACE_Countdown_Time reconnect_countdown_
 
bool keep_alive_
 
bool needs_reconnect_
 
bool cannot_reconnect_
 
bool expects_response_body_
 

Member Enumeration Documentation

anonymous enum
protected
Enumerator
DEFAULT_TIMEOUT 
DEFAULT_KEEP_ALIVE_TIMEOUT 

Constructor & Destructor Documentation

ACE::HTTP::SessionBase::SessionBase ( u_short  port,
bool  keep_alive = false 
)
ACE::HTTP::SessionBase::SessionBase ( u_short  port,
const ACE_Time_Value timeout,
bool  keep_alive = false,
const ACE_Time_Value alive_timeout = 0 
)
ACE::HTTP::SessionBase::~SessionBase ( )
virtual

Member Function Documentation

void ACE::HTTP::SessionBase::close ( )
virtual void ACE::HTTP::SessionBase::close_i ( )
protectedpure virtual
void ACE::HTTP::SessionBase::close_streams ( )
inlineprotected
bool ACE::HTTP::SessionBase::connect ( bool  use_reactor = false)
virtual bool ACE::HTTP::SessionBase::connect_i ( const ACE_Synch_Options sync_opt)
protectedpure virtual
const ACE_CString & ACE::HTTP::SessionBase::get_host ( ) const
inline
u_short ACE::HTTP::SessionBase::get_port ( ) const
inline
const ACE_CString & ACE::HTTP::SessionBase::get_proxy_target_host ( ) const
inline
u_short ACE::HTTP::SessionBase::get_proxy_target_port ( ) const
inline
virtual bool ACE::HTTP::SessionBase::is_connected ( ) const
pure virtual
bool ACE::HTTP::SessionBase::is_proxy_connection ( ) const
inline
bool ACE::HTTP::SessionBase::keep_alive ( ) const
inline
std::istream & ACE::HTTP::SessionBase::receive_response ( Response response)
bool ACE::HTTP::SessionBase::reconnect_needed ( )
inlineprotected
std::ostream & ACE::HTTP::SessionBase::request_stream ( )
std::ostream & ACE::HTTP::SessionBase::request_stream ( ACE::IOS::StreamInterceptor interceptor)
std::istream & ACE::HTTP::SessionBase::response_stream ( )
std::istream & ACE::HTTP::SessionBase::response_stream ( ACE::IOS::StreamInterceptor interceptor)
std::ostream & ACE::HTTP::SessionBase::send_request ( Request request)
void ACE::HTTP::SessionBase::set_host ( const ACE_CString host,
u_short  port 
)
inline
void ACE::HTTP::SessionBase::set_host ( const ACE_CString host)
inline
void ACE::HTTP::SessionBase::set_keep_alive ( bool  f)
inline
void ACE::HTTP::SessionBase::set_port ( u_short  port)
inline
void ACE::HTTP::SessionBase::set_proxy_target ( const ACE_CString host,
u_short  port 
)
inline
virtual std::iostream& ACE::HTTP::SessionBase::sock_stream ( )
protectedpure virtual

Member Data Documentation

bool ACE::HTTP::SessionBase::cannot_reconnect_
protected
bool ACE::HTTP::SessionBase::expects_response_body_
protected
ACE_CString ACE::HTTP::SessionBase::host_
protected
ACE_Time_Value ACE::HTTP::SessionBase::http_timeout_
protected
IStream* ACE::HTTP::SessionBase::in_stream_
protected
bool ACE::HTTP::SessionBase::keep_alive_
protected
ACE_Time_Value ACE::HTTP::SessionBase::keep_alive_timeout_
protected
bool ACE::HTTP::SessionBase::needs_reconnect_
protected
OStream* ACE::HTTP::SessionBase::out_stream_
protected
u_short ACE::HTTP::SessionBase::port_
protected
bool ACE::HTTP::SessionBase::proxy_connection_
protected
ACE_CString ACE::HTTP::SessionBase::proxy_target_host_
protected
u_short ACE::HTTP::SessionBase::proxy_target_port_
protected
bool ACE::HTTP::SessionBase::reactive_
protected
ACE_Countdown_Time ACE::HTTP::SessionBase::reconnect_countdown_
protected
ACE_Time_Value ACE::HTTP::SessionBase::reconnect_timer_
protected

The documentation for this class was generated from the following files: