|
TAO_CosNotification
2.2.3
|
Defines the interface provided for push-style suppliers using the 'any' event format. More...
import "CosNotifyChannelAdmin.idl";


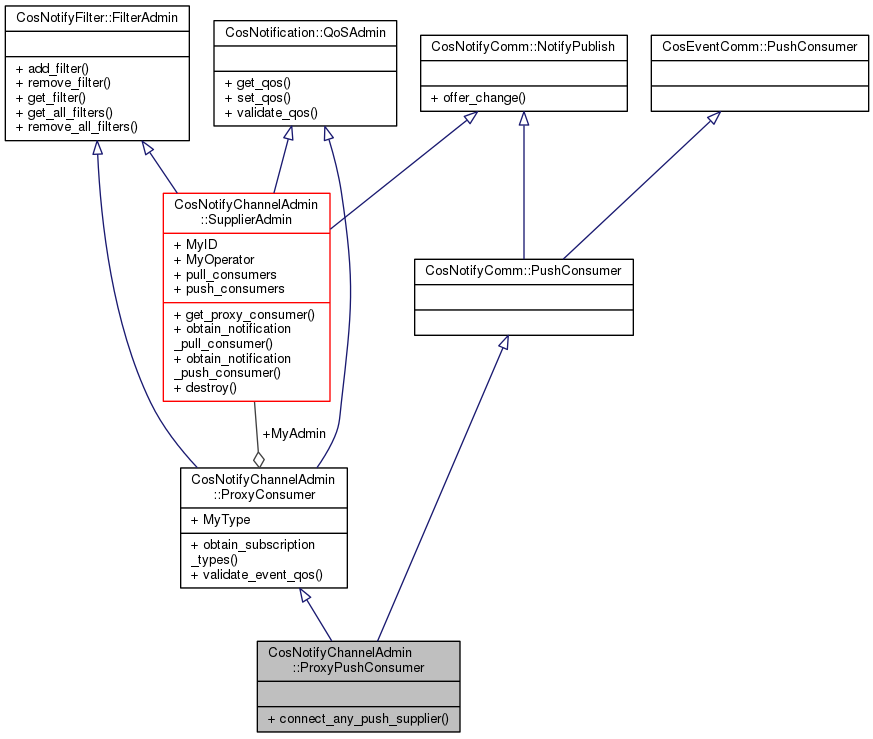
Public Member Functions | |
| void | connect_any_push_supplier (in CosEventComm::PushSupplier push_supplier) raises (CosEventChannelAdmin::AlreadyConnected) |
| Connect a supplier to the proxy. More... | |
Public Member Functions inherited from CosNotifyChannelAdmin::ProxyConsumer | |
| CosNotification::EventTypeSeq | obtain_subscription_types (in ObtainInfoMode mode) |
| void | validate_event_qos (in CosNotification::QoSProperties required_qos, out CosNotification::NamedPropertyRangeSeq available_qos) raises (CosNotification::UnsupportedQoS) |
| Validate a list of QoS properties for an event. More... | |
Public Member Functions inherited from CosNotification::QoSAdmin | |
| QoSProperties | get_qos () |
| Get the current QoS properties. More... | |
| void | set_qos (in QoSProperties qos) raises ( UnsupportedQoS ) |
| Set the QoS properties. More... | |
| void | validate_qos (in QoSProperties required_qos, out NamedPropertyRangeSeq available_qos) raises ( UnsupportedQoS ) |
| Validate a set of QoS properties. More... | |
Public Member Functions inherited from CosNotifyFilter::FilterAdmin | |
| FilterID | add_filter (in Filter new_filter) |
| Add a filter. More... | |
| void | remove_filter (in FilterID filter) raises ( FilterNotFound ) |
| Remove a filter. More... | |
| Filter | get_filter (in FilterID filter) raises ( FilterNotFound ) |
| Get a filter. More... | |
| FilterIDSeq | get_all_filters () |
| Get the IDs of all the filters. More... | |
| void | remove_all_filters () |
| Remove all the filters from this component. More... | |
Additional Inherited Members | |
Public Attributes inherited from CosNotifyChannelAdmin::ProxyConsumer | |
| readonly attribute ProxyType | MyType |
| The style and event format for this proxy. More... | |
| readonly attribute SupplierAdmin | MyAdmin |
| The SupplierAdmin this proxy belongs to. More... | |
Defines the interface provided for push-style suppliers using the 'any' event format.
| void CosNotifyChannelAdmin::ProxyPushConsumer::connect_any_push_supplier | ( | in CosEventComm::PushSupplier | push_supplier | ) | raises (CosEventChannelAdmin::AlreadyConnected) |
Connect a supplier to the proxy.
Suppliers cannot push events into a ProxyPushConsumer until this method is invoked.
| push_supplier | the callback object used to inform the application if the event channel is destroyed. If the argument is nil no destroy notification is provided. |
| CosEventChannelAdmin::AlreadyConnected | if the proxy is already connected, i.e. if this operation is invoked more than one time. |
1.8.3.1