|
TAO_CosTrader
2.2.2
|
import "CosTrading.idl";


Classes | |
| exception | IllegalTraderName |
| exception | InterfaceTypeMismatch |
| exception | InvalidObjectRef |
| exception | MandatoryProperty |
| exception | NoMatchingOffers |
| struct | OfferInfo |
| exception | ProxyOfferId |
| exception | ReadonlyProperty |
| exception | RegisterNotSupported |
| exception | UnknownPropertyName |
| exception | UnknownTraderName |
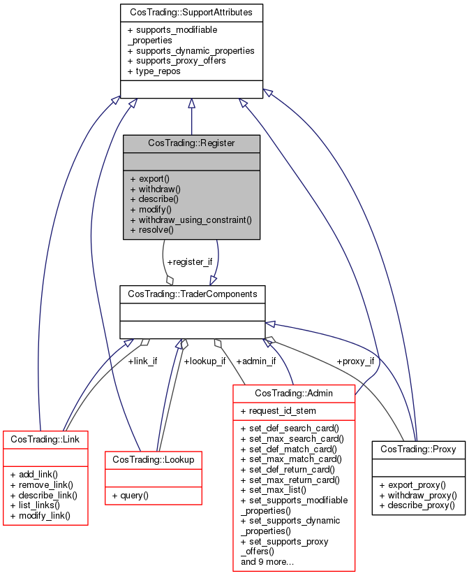
Public Member Functions | |
| OfferId | export (in Object reference, in ServiceTypeName type, in PropertySeq properties) raises (InvalidObjectRef, IllegalServiceType, UnknownServiceType, InterfaceTypeMismatch, IllegalPropertyName, PropertyTypeMismatch, ReadonlyDynamicProperty, MissingMandatoryProperty, DuplicatePropertyName) |
| void | withdraw (in OfferId id) raises (IllegalOfferId, UnknownOfferId, ProxyOfferId) |
| OfferInfo | describe (in OfferId id) raises (IllegalOfferId, UnknownOfferId, ProxyOfferId) |
| void | modify (in OfferId id, in PropertyNameSeq del_list, in PropertySeq modify_list) raises (NotImplemented, IllegalOfferId, UnknownOfferId, ProxyOfferId, IllegalPropertyName, UnknownPropertyName, PropertyTypeMismatch, ReadonlyDynamicProperty, MandatoryProperty, ReadonlyProperty, DuplicatePropertyName) |
| void | withdraw_using_constraint (in ServiceTypeName type, in Constraint constr) raises (IllegalServiceType, UnknownServiceType, IllegalConstraint, NoMatchingOffers) |
| Register | resolve (in TraderName name) raises (IllegalTraderName, UnknownTraderName, RegisterNotSupported) |
Additional Inherited Members | |
Public Attributes inherited from CosTrading::TraderComponents | |
| readonly attribute Lookup | lookup_if |
| readonly attribute Register | register_if |
| readonly attribute Link | link_if |
| readonly attribute Proxy | proxy_if |
| readonly attribute Admin | admin_if |
Public Attributes inherited from CosTrading::SupportAttributes | |
| readonly attribute boolean | supports_modifiable_properties |
| readonly attribute boolean | supports_dynamic_properties |
| readonly attribute boolean | supports_proxy_offers |
| readonly attribute TypeRepository | type_repos |
| OfferInfo CosTrading::Register::describe | ( | in OfferId | id | ) | raises (IllegalOfferId, UnknownOfferId, ProxyOfferId) |
| OfferId CosTrading::Register::export | ( | in Object | reference, |
| in ServiceTypeName | type, | ||
| in PropertySeq | properties | ||
| ) | raises (InvalidObjectRef, IllegalServiceType, UnknownServiceType, InterfaceTypeMismatch, IllegalPropertyName, PropertyTypeMismatch, ReadonlyDynamicProperty, MissingMandatoryProperty, DuplicatePropertyName) |
| void CosTrading::Register::modify | ( | in OfferId | id, |
| in PropertyNameSeq | del_list, | ||
| in PropertySeq | modify_list | ||
| ) | raises (NotImplemented, IllegalOfferId, UnknownOfferId, ProxyOfferId, IllegalPropertyName, UnknownPropertyName, PropertyTypeMismatch, ReadonlyDynamicProperty, MandatoryProperty, ReadonlyProperty, DuplicatePropertyName) |
| Register CosTrading::Register::resolve | ( | in TraderName | name | ) | raises (IllegalTraderName, UnknownTraderName, RegisterNotSupported) |
| void CosTrading::Register::withdraw | ( | in OfferId | id | ) | raises (IllegalOfferId, UnknownOfferId, ProxyOfferId) |
| void CosTrading::Register::withdraw_using_constraint | ( | in ServiceTypeName | type, |
| in Constraint | constr | ||
| ) | raises (IllegalServiceType, UnknownServiceType, IllegalConstraint, NoMatchingOffers) |
1.8.3.1