ACE  6.2.2
 All Classes Namespaces Files Functions Variables Typedefs Enumerations Enumerator Friends Macros Pages
Public Types | Public Member Functions | Public Attributes | Protected Member Functions | Protected Attributes | Private Member Functions | Friends | List of all members
ACE_WFMO_Reactor Class Reference

An object oriented event demultiplexor and event handler. ACE_WFMO_Reactor is a Windows-only implementation of the ACE_Reactor interface that uses the WaitForMultipleObjects() event demultiplexer. More...

#include <WFMO_Reactor.h>

Inheritance diagram for ACE_WFMO_Reactor:
Inheritance graph
[legend]
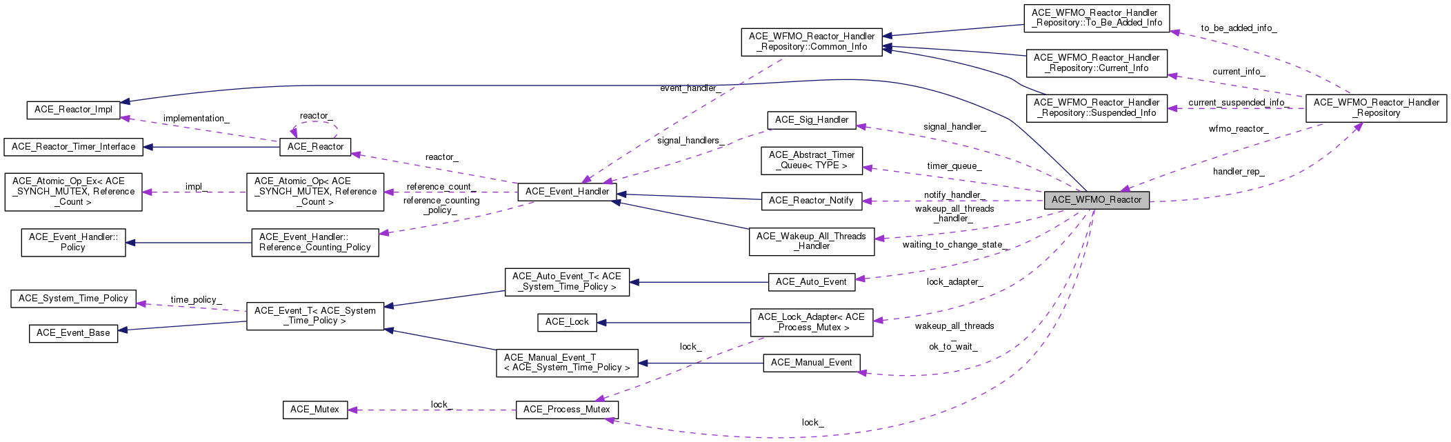
Collaboration diagram for ACE_WFMO_Reactor:
Collaboration graph
[legend]

Public Types

enum  { DEFAULT_SIZE = MAXIMUM_WAIT_OBJECTS - 2 }
 

Public Member Functions

 ACE_WFMO_Reactor (ACE_Sig_Handler *=0, ACE_Timer_Queue *=0, ACE_Reactor_Notify *=0)
 Initialize ACE_WFMO_Reactor with the default size. More...
 
 ACE_WFMO_Reactor (size_t size, int unused=0, ACE_Sig_Handler *=0, ACE_Timer_Queue *=0, ACE_Reactor_Notify *=0)
 
virtual int open (size_t size=ACE_WFMO_Reactor::DEFAULT_SIZE, bool restart=false, ACE_Sig_Handler *=0, ACE_Timer_Queue *=0, int disable_notify_pipe=0, ACE_Reactor_Notify *=0)
 
virtual int current_info (ACE_HANDLE, size_t &)
 Returns -1 (not used in this implementation);. More...
 
virtual int set_sig_handler (ACE_Sig_Handler *signal_handler)
 Use a user specified signal handler instead. More...
 
virtual int timer_queue (ACE_Timer_Queue *tq)
 Set a user-specified timer queue. More...
 
virtual ACE_Timer_Queuetimer_queue (void) const
 Return the current ACE_Timer_Queue. More...
 
virtual int close (void)
 Close down the ACE_WFMO_Reactor and release all of its resources. More...
 
virtual ~ACE_WFMO_Reactor (void)
 Close down the ACE_WFMO_Reactor and release all of its resources. More...
 
virtual int work_pending (const ACE_Time_Value &max_wait_time=ACE_Time_Value::zero)
 
virtual int handle_events (ACE_Time_Value *max_wait_time=0)
 
virtual int alertable_handle_events (ACE_Time_Value *max_wait_time=0)
 
virtual int handle_events (ACE_Time_Value &max_wait_time)
 
virtual int alertable_handle_events (ACE_Time_Value &max_wait_time)
 
virtual int deactivated (void)
 
virtual void deactivate (int do_stop)
 
virtual int register_handler (ACE_Event_Handler *event_handler, ACE_HANDLE event_handle=ACE_INVALID_HANDLE)
 
virtual int register_handler (ACE_HANDLE event_handle, ACE_HANDLE io_handle, ACE_Event_Handler *event_handler, ACE_Reactor_Mask mask)
 
virtual int register_handler (ACE_HANDLE io_handle, ACE_Event_Handler *event_handler, ACE_Reactor_Mask mask)
 
virtual int register_handler (ACE_Event_Handler *event_handler, ACE_Reactor_Mask mask)
 
virtual int register_handler (const ACE_Handle_Set &handles, ACE_Event_Handler *event_handler, ACE_Reactor_Mask mask)
 
virtual int register_handler (int signum, ACE_Event_Handler *new_sh, ACE_Sig_Action *new_disp=0, ACE_Event_Handler **old_sh=0, ACE_Sig_Action *old_disp=0)
 
virtual int register_handler (const ACE_Sig_Set &sigset, ACE_Event_Handler *new_sh, ACE_Sig_Action *new_disp=0)
 
virtual int remove_handler (ACE_Event_Handler *event_handler, ACE_Reactor_Mask mask)
 
virtual int remove_handler (ACE_HANDLE handle, ACE_Reactor_Mask mask)
 
virtual int remove_handler (const ACE_Handle_Set &handle_set, ACE_Reactor_Mask)
 
virtual int remove_handler (int signum, ACE_Sig_Action *new_disp, ACE_Sig_Action *old_disp=0, int sigkey=-1)
 
virtual int remove_handler (const ACE_Sig_Set &sigset)
 Calls remove_handler() for every signal in sigset. More...
 
virtual int suspend_handler (ACE_Event_Handler *event_handler)
 
virtual int suspend_handler (ACE_HANDLE handle)
 Suspend handle temporarily. More...
 
virtual int suspend_handler (const ACE_Handle_Set &handles)
 Suspend all handles in handle set temporarily. More...
 
virtual int suspend_handlers (void)
 Suspend all handles temporarily. More...
 
virtual int resume_handler (ACE_Event_Handler *event_handler)
 
virtual int resume_handler (ACE_HANDLE handle)
 Resume handle. More...
 
virtual int resume_handler (const ACE_Handle_Set &handles)
 Resume all handles in handle set. More...
 
virtual int resume_handlers (void)
 Resume all <handles>. More...
 
virtual int resumable_handler (void)
 
virtual bool uses_event_associations (void)
 
virtual long schedule_timer (ACE_Event_Handler *event_handler, const void *arg, const ACE_Time_Value &delay, const ACE_Time_Value &interval=ACE_Time_Value::zero)
 
virtual int reset_timer_interval (long timer_id, const ACE_Time_Value &interval)
 
virtual int cancel_timer (ACE_Event_Handler *event_handler, int dont_call_handle_close=1)
 
virtual int cancel_timer (long timer_id, const void **arg=0, int dont_call_handle_close=1)
 
virtual int schedule_wakeup (ACE_Event_Handler *event_handler, ACE_Reactor_Mask masks_to_be_added)
 
virtual int schedule_wakeup (ACE_HANDLE handle, ACE_Reactor_Mask masks_to_be_added)
 
virtual int cancel_wakeup (ACE_Event_Handler *event_handler, ACE_Reactor_Mask masks_to_be_deleted)
 
virtual int cancel_wakeup (ACE_HANDLE handle, ACE_Reactor_Mask masks_to_be_deleted)
 
virtual int notify (ACE_Event_Handler *=0, ACE_Reactor_Mask=ACE_Event_Handler::EXCEPT_MASK, ACE_Time_Value *=0)
 
virtual void max_notify_iterations (int)
 
virtual int max_notify_iterations (void)
 
virtual int purge_pending_notifications (ACE_Event_Handler *=0, ACE_Reactor_Mask=ACE_Event_Handler::ALL_EVENTS_MASK)
 
ACE_Event_Handlerfind_handler (ACE_HANDLE handle)
 
virtual int handler (ACE_HANDLE handle, ACE_Reactor_Mask mask, ACE_Event_Handler **event_handler=0)
 
virtual int handler (int signum, ACE_Event_Handler **=0)
 
virtual bool initialized (void)
 
virtual size_t size (void) const
 
virtual ACE_Locklock (void)
 Returns a reference to the WFMO_Reactor's internal lock. More...
 
virtual void wakeup_all_threads (void)
 
virtual int owner (ACE_thread_t new_owner, ACE_thread_t *old_owner=0)
 
virtual int owner (ACE_thread_t *owner)
 Return the ID of the "owner" thread. More...
 
virtual bool restart (void)
 Get the existing restart value. More...
 
virtual bool restart (bool r)
 Set a new value for restart and return the original value. More...
 
virtual void requeue_position (int)
 Not implemented. More...
 
virtual int requeue_position (void)
 Not implemented. More...
 
virtual int mask_ops (ACE_Event_Handler *event_handler, ACE_Reactor_Mask masks, int operation)
 
virtual int mask_ops (ACE_HANDLE handle, ACE_Reactor_Mask masks, int ops)
 
virtual int ready_ops (ACE_Event_Handler *event_handler, ACE_Reactor_Mask mask, int ops)
 Not implemented. More...
 
virtual int ready_ops (ACE_HANDLE handle, ACE_Reactor_Mask, int ops)
 Not implemented. More...
 
virtual void dump (void) const
 Dump the state of an object. More...
 
- Public Member Functions inherited from ACE_Reactor_Impl
virtual ~ACE_Reactor_Impl (void)
 Close down and release all resources. More...
 

Public Attributes

 ACE_ALLOC_HOOK_DECLARE
 Declare the dynamic allocation hooks. More...
 
- Public Attributes inherited from ACE_Reactor_Impl
 ACE_ALLOC_HOOK_DECLARE
 Declare the dynamic allocation hooks. More...
 

Protected Member Functions

virtual int register_handler_i (ACE_HANDLE event_handle, ACE_HANDLE io_handle, ACE_Event_Handler *event_handler, ACE_Reactor_Mask mask)
 Registration workhorse. More...
 
virtual int event_handling (ACE_Time_Value *max_wait_time=0, int alertable=0)
 Event handling workhorse. More...
 
virtual int mask_ops_i (ACE_HANDLE io_handle, ACE_Reactor_Mask masks, int operation)
 Bit masking workhorse. More...
 
virtual ACE_thread_t owner_i (void)
 Return the ID of the "owner" thread. Does not do any locking. More...
 
virtual int ok_to_wait (ACE_Time_Value *max_wait_time, int alertable)
 
virtual DWORD wait_for_multiple_events (int timeout, int alertable)
 Wait for timer and I/O events to occur. More...
 
virtual DWORD poll_remaining_handles (DWORD slot)
 Check for activity on remaining handles. More...
 
virtual int expire_timers (void)
 
virtual int dispatch (DWORD wait_status)
 Dispatches the timers and I/O handlers. More...
 
virtual int safe_dispatch (DWORD wait_status)
 
virtual int dispatch_handles (DWORD slot)
 
virtual int dispatch_handler (DWORD slot, DWORD max_handlep1)
 
virtual int simple_dispatch_handler (DWORD slot, ACE_HANDLE event_handle)
 
virtual int complex_dispatch_handler (DWORD slot, ACE_HANDLE event_handle)
 
virtual int dispatch_window_messages (void)
 Dispatches window messages. Noop for WFMO_Reactor. More...
 
virtual ACE_Reactor_Mask upcall (ACE_Event_Handler *event_handler, ACE_HANDLE io_handle, WSANETWORKEVENTS &events)
 
virtual int calculate_timeout (ACE_Time_Value *time)
 Used to caluculate the next timeout. More...
 
virtual int update_state (void)
 Update the state of the handler repository. More...
 
virtual int new_owner (void)
 Check to see if we have a new owner. More...
 
virtual int change_owner (void)
 Set owner to new owner. More...
 

Protected Attributes

ACE_Sig_Handlersignal_handler_
 Handle signals without requiring global/static variables. More...
 
bool delete_signal_handler_
 
ACE_Timer_Queuetimer_queue_
 Defined as a pointer to allow overriding by derived classes... More...
 
bool delete_timer_queue_
 
bool delete_handler_rep_
 Keeps track of whether we should delete the handler repository. More...
 
ACE_Reactor_Notifynotify_handler_
 Used when <notify> is called. More...
 
bool delete_notify_handler_
 Keeps track of whether we should delete the notify handler. More...
 
ACE_Process_Mutex lock_
 
ACE_Lock_Adapter
< ACE_Process_Mutex
lock_adapter_
 Adapter used to return internal lock to outside world. More...
 
ACE_WFMO_Reactor_Handler_Repository handler_rep_
 Table that maps <ACE_HANDLEs> to <ACE_Event_Handler *>'s. More...
 
ACE_Manual_Event ok_to_wait_
 
ACE_Manual_Event wakeup_all_threads_
 
ACE_Wakeup_All_Threads_Handler wakeup_all_threads_handler_
 Used when <wakeup_all_threads_> is signaled. More...
 
ACE_Auto_Event waiting_to_change_state_
 
size_t active_threads_
 Count of currently active threads. More...
 
ACE_thread_t owner_
 
ACE_thread_t new_owner_
 The owner to be of the WFMO_Reactor. More...
 
ACE_thread_t change_state_thread_
 
ACE_HANDLE atomic_wait_array_ [2]
 
bool open_for_business_
 This flag is used to keep track of whether we are already closed. More...
 
sig_atomic_t deactivated_
 

Private Member Functions

 ACE_WFMO_Reactor (const ACE_WFMO_Reactor &)
 Deny access since member-wise won't work... More...
 
ACE_WFMO_Reactoroperator= (const ACE_WFMO_Reactor &)
 

Friends

class ACE_WFMO_Reactor_Handler_Repository
 
class ACE_WFMO_Reactor_Test
 

Detailed Description

An object oriented event demultiplexor and event handler. ACE_WFMO_Reactor is a Windows-only implementation of the ACE_Reactor interface that uses the WaitForMultipleObjects() event demultiplexer.

Like the other ACE Reactors, ACE_WFMO_Reactor can schedule timers. It also reacts to signalable handles, such as events (see the documentation for WaitForMultipleObjects() for a complete list of signalable handle types). Therefore, I/O handles are not directly usable for registering for input, output, and exception notification. The exception to this is ACE_SOCK-based handles, which can be registered for input, output, and exception notification just as with other platforms. See Chapter 4 in C++NPv2 for complete details.

Note that changes to the state of ACE_WFMO_Reactor are not instantaneous. Most changes (registration, removal, suspension, and resumption of handles, and changes in ownership) are made when the ACE_WFMO_Reactor reaches a stable state. Users should be careful, especially when removing handlers. This is because the ACE_WFMO_Reactor will call handle_close() on the handler when it is finally removed and not when remove_handler() is called. If the registered handler's pointer is not valid when ACE_WFMO_Reactor calls ACE_Event_Handler::handle_close(), use the DONT_CALL flag with remove_handler(). Preferably, use dynamically allocated event handlers and call "delete this" inside the handle_close() hook method.

Note that although multiple threads can concurrently run the ACE_WFMO_Reactor event loop, the concept of the reactor "owner" is still important. Only the owner thread can expire timers and wait on the notifications handle. Thus, be careful to properly set the owner thread when spawning threads to run the event loop while you are using timers or notifications.

Member Enumeration Documentation

anonymous enum
Enumerator
DEFAULT_SIZE 

Default size of the WFMO_Reactor's handle table.

Two slots will be added to the size parameter in the constructor and open methods which will store handles used for internal management purposes.

Constructor & Destructor Documentation

ACE_WFMO_Reactor::ACE_WFMO_Reactor ( ACE_Sig_Handler sh = 0,
ACE_Timer_Queue tq = 0,
ACE_Reactor_Notify notify = 0 
)

Initialize ACE_WFMO_Reactor with the default size.

ACE_WFMO_Reactor::ACE_WFMO_Reactor ( size_t  size,
int  unused = 0,
ACE_Sig_Handler sh = 0,
ACE_Timer_Queue tq = 0,
ACE_Reactor_Notify notify = 0 
)

Initialize ACE_WFMO_Reactor with the specified size.

Parameters
sizeThe maximum number of handles the reactor can register. The value should not exceed ACE_WFMO_Reactor::DEFAULT_SIZE. Two slots will be added to the size parameter which will store handles used for internal management purposes.
ACE_WFMO_Reactor::~ACE_WFMO_Reactor ( void  )
virtual

Close down the ACE_WFMO_Reactor and release all of its resources.

ACE_WFMO_Reactor::ACE_WFMO_Reactor ( const ACE_WFMO_Reactor )
private

Deny access since member-wise won't work...

Member Function Documentation

int ACE_WFMO_Reactor::alertable_handle_events ( ACE_Time_Value max_wait_time = 0)
inlinevirtual

Implements ACE_Reactor_Impl.

Reimplemented in ACE_Msg_WFMO_Reactor.

int ACE_WFMO_Reactor::alertable_handle_events ( ACE_Time_Value max_wait_time)
inlinevirtual

Implements ACE_Reactor_Impl.

Reimplemented in ACE_Msg_WFMO_Reactor.

int ACE_WFMO_Reactor::calculate_timeout ( ACE_Time_Value time)
protectedvirtual

Used to caluculate the next timeout.

int ACE_WFMO_Reactor::cancel_timer ( ACE_Event_Handler event_handler,
int  dont_call_handle_close = 1 
)
inlinevirtual

Cancel all Event_Handlers that match the address of event_handler. Returns number of handler's cancelled.

Implements ACE_Reactor_Impl.

int ACE_WFMO_Reactor::cancel_timer ( long  timer_id,
const void **  arg = 0,
int  dont_call_handle_close = 1 
)
inlinevirtual

Cancel the single Event_Handler that matches the timer_id value (which was returned from the schedule method). If arg is non-NULL then it will be set to point to the ``magic cookie'' argument passed in when the Event_Handler was registered. This makes it possible to free up the memory and avoid memory leaks. Returns 1 if cancellation succeeded and 0 if the timer_id wasn't found.

Implements ACE_Reactor_Impl.

int ACE_WFMO_Reactor::cancel_wakeup ( ACE_Event_Handler event_handler,
ACE_Reactor_Mask  masks_to_be_deleted 
)
inlinevirtual

Remove masks_to_be_deleted to the <handle>'s entry in WFMO_Reactor. The Event_Handler associated with event_handler must already have been registered with WFMO_Reactor.

Implements ACE_Reactor_Impl.

int ACE_WFMO_Reactor::cancel_wakeup ( ACE_HANDLE  handle,
ACE_Reactor_Mask  masks_to_be_deleted 
)
inlinevirtual

Remove masks_to_be_deleted to the <handle>'s entry in WFMO_Reactor. The Event_Handler associated with <handle> must already have been registered with WFMO_Reactor.

Implements ACE_Reactor_Impl.

int ACE_WFMO_Reactor::change_owner ( void  )
inlineprotectedvirtual

Set owner to new owner.

int ACE_WFMO_Reactor::close ( void  )
virtual

Close down the ACE_WFMO_Reactor and release all of its resources.

Implements ACE_Reactor_Impl.

int ACE_WFMO_Reactor::complex_dispatch_handler ( DWORD  slot,
ACE_HANDLE  event_handle 
)
protectedvirtual

Dispatches a single handler. Returns 0 on success, -1 if the handler was removed.

int ACE_WFMO_Reactor::current_info ( ACE_HANDLE  ,
size_t &   
)
virtual

Returns -1 (not used in this implementation);.

Implements ACE_Reactor_Impl.

void ACE_WFMO_Reactor::deactivate ( int  do_stop)
inlinevirtual

Control whether the Reactor will handle any more incoming events or not. If <do_stop> == 1, the Reactor will be disabled. By default, a reactor is in active state and can be deactivated/reactived as wish.

Implements ACE_Reactor_Impl.

int ACE_WFMO_Reactor::deactivated ( void  )
inlinevirtual

Return the status of Reactor. If this function returns 0, the reactor is actively handling events. If it returns non-zero, <handling_events> and <handle_alertable_events> return -1 immediately.

Implements ACE_Reactor_Impl.

int ACE_WFMO_Reactor::dispatch ( DWORD  wait_status)
protectedvirtual

Dispatches the timers and I/O handlers.

int ACE_WFMO_Reactor::dispatch_handler ( DWORD  slot,
DWORD  max_handlep1 
)
protectedvirtual

Dispatches a single handler. Returns 0 on success, -1 if the handler was removed.

int ACE_WFMO_Reactor::dispatch_handles ( DWORD  slot)
protectedvirtual

Dispatches any active handles from handles_[slot] to handles_[active_handles_] using <WaitForMultipleObjects> to poll through our handle set looking for active handles.

int ACE_WFMO_Reactor::dispatch_window_messages ( void  )
inlineprotectedvirtual

Dispatches window messages. Noop for WFMO_Reactor.

Reimplemented in ACE_Msg_WFMO_Reactor.

void ACE_WFMO_Reactor::dump ( void  ) const
virtual

Dump the state of an object.

Implements ACE_Reactor_Impl.

int ACE_WFMO_Reactor::event_handling ( ACE_Time_Value max_wait_time = 0,
int  alertable = 0 
)
protectedvirtual

Event handling workhorse.

int ACE_WFMO_Reactor::expire_timers ( void  )
protectedvirtual

Expire timers. Only the owner thread does useful stuff in this function.

ACE_Event_Handler * ACE_WFMO_Reactor::find_handler ( ACE_HANDLE  handle)
inlinevirtual

Return the Event_Handler associated with <handle>. Return 0 if <handle> is not registered.

Implements ACE_Reactor_Impl.

int ACE_WFMO_Reactor::handle_events ( ACE_Time_Value max_wait_time = 0)
inlinevirtual

This event loop driver blocks for up to max_wait_time before returning. It will return earlier if timer events, I/O events, or signal events occur. Note that max_wait_time can be 0, in which case this method blocks indefinitely until events occur.

max_wait_time is decremented to reflect how much time this call took. For instance, if a time value of 3 seconds is passed to handle_events and an event occurs after 2 seconds, max_wait_time will equal 1 second. This can be used if an application wishes to handle events for some fixed amount of time.

<WaitForMultipleObjects> is used as the demultiplexing call

Returns the total number of I/O and timer ACE_Event_Handlers that were dispatched, 0 if the max_wait_time elapsed without dispatching any handlers, or -1 if an error occurs.

The only difference between <alertable_handle_events> and <handle_events> is that in the alertable case, TRUE is passed to <WaitForMultipleObjects> for the <bAlertable> option.

Implements ACE_Reactor_Impl.

Reimplemented in ACE_Msg_WFMO_Reactor.

int ACE_WFMO_Reactor::handle_events ( ACE_Time_Value max_wait_time)
inlinevirtual

This method is just like the one above, except the max_wait_time value is a reference and can therefore never be NULL.

The only difference between <alertable_handle_events> and <handle_events> is that in the alertable case, TRUE is passed to <WaitForMultipleObjects> for the <bAlertable> option.

Implements ACE_Reactor_Impl.

Reimplemented in ACE_Msg_WFMO_Reactor.

int ACE_WFMO_Reactor::handler ( ACE_HANDLE  handle,
ACE_Reactor_Mask  mask,
ACE_Event_Handler **  event_handler = 0 
)
inlinevirtual

Check to see if <handle> is associated with a valid Event_Handler bound to mask. Return the event_handler associated with this handler if event_handler != 0.

Implements ACE_Reactor_Impl.

int ACE_WFMO_Reactor::handler ( int  signum,
ACE_Event_Handler **  eh = 0 
)
inlinevirtual

Check to see if signum is associated with a valid Event_Handler bound to a signal. Return the <event_handler> associated with this handler if <event_handler> != 0.

Implements ACE_Reactor_Impl.

bool ACE_WFMO_Reactor::initialized ( void  )
inlinevirtual

Returns true if WFMO_Reactor has been successfully initialized, else false.

Implements ACE_Reactor_Impl.

ACE_Lock & ACE_WFMO_Reactor::lock ( void  )
inlinevirtual

Returns a reference to the WFMO_Reactor's internal lock.

Implements ACE_Reactor_Impl.

int ACE_WFMO_Reactor::mask_ops ( ACE_Event_Handler event_handler,
ACE_Reactor_Mask  masks,
int  operation 
)
inlinevirtual

Modify masks of the event_handler's entry in WFMO_Reactor depending upon <operation>. event_handler must already have been registered with WFMO_Reactor.

Implements ACE_Reactor_Impl.

int ACE_WFMO_Reactor::mask_ops ( ACE_HANDLE  handle,
ACE_Reactor_Mask  masks,
int  ops 
)
inlinevirtual

Modify masks of the <handle>'s entry in WFMO_Reactor depending upon <operation>. <handle> must already have been registered with WFMO_Reactor.

Implements ACE_Reactor_Impl.

int ACE_WFMO_Reactor::mask_ops_i ( ACE_HANDLE  io_handle,
ACE_Reactor_Mask  masks,
int  operation 
)
protectedvirtual

Bit masking workhorse.

void ACE_WFMO_Reactor::max_notify_iterations ( int  iterations)
virtual

Set the maximum number of times that the <ACE_WFMO_Reactor_Notify::handle_input> method will iterate and dispatch the ACE_Event_Handlers that are passed in via the notify queue before breaking out of its <ACE_Message_Queue::dequeue> loop. By default, this is set to -1, which means "iterate until the queue is empty." Setting this to a value like "1 or 2" will increase "fairness" (and thus prevent starvation) at the expense of slightly higher dispatching overhead.

Implements ACE_Reactor_Impl.

int ACE_WFMO_Reactor::max_notify_iterations ( void  )
virtual

Get the maximum number of times that the <ACE_WFMO_Reactor_Notify::handle_input> method will iterate and dispatch the ACE_Event_Handlers that are passed in via the notify queue before breaking out of its <ACE_Message_Queue::dequeue> loop.

Implements ACE_Reactor_Impl.

int ACE_WFMO_Reactor::new_owner ( void  )
inlineprotectedvirtual

Check to see if we have a new owner.

int ACE_WFMO_Reactor::notify ( ACE_Event_Handler event_handler = 0,
ACE_Reactor_Mask  mask = ACE_Event_Handler::EXCEPT_MASK,
ACE_Time_Value timeout = 0 
)
inlinevirtual

Wakeup one <ACE_WFMO_Reactor> thread if it is currently blocked in <WaitForMultipleObjects>. The ACE_Time_Value indicates how long to blocking trying to notify the <WFMO_Reactor>. If timeout == 0, the caller will block until action is possible, else will wait until the relative time specified in timeout elapses).

Implements ACE_Reactor_Impl.

int ACE_WFMO_Reactor::ok_to_wait ( ACE_Time_Value max_wait_time,
int  alertable 
)
protectedvirtual

Wait up to max_wait_time until it's ok to enter WaitForMultipleObjects. Returns 1 (and holding lock_) if ok to wait; -1 (and not holding lock_) if not.

int ACE_WFMO_Reactor::open ( size_t  size = ACE_WFMO_Reactor::DEFAULT_SIZE,
bool  restart = false,
ACE_Sig_Handler sh = 0,
ACE_Timer_Queue tq = 0,
int  disable_notify_pipe = 0,
ACE_Reactor_Notify notify = 0 
)
virtual

Initialize ACE_WFMO_Reactor with the specified size.

Parameters
sizeThe maximum number of handles the reactor can register. The value should not exceed ACE_WFMO_Reactor::DEFAULT_SIZE. Two slots will be added to the size parameter which will store handles used for internal management purposes.

Implements ACE_Reactor_Impl.

ACE_WFMO_Reactor& ACE_WFMO_Reactor::operator= ( const ACE_WFMO_Reactor )
private
int ACE_WFMO_Reactor::owner ( ACE_thread_t  new_owner,
ACE_thread_t old_owner = 0 
)
inlinevirtual

Transfers ownership of the WFMO_Reactor to the new_owner. The transfer will not complete until all threads are ready (just like the handle set).

Implements ACE_Reactor_Impl.

int ACE_WFMO_Reactor::owner ( ACE_thread_t owner)
inlinevirtual

Return the ID of the "owner" thread.

Implements ACE_Reactor_Impl.

ACE_thread_t ACE_WFMO_Reactor::owner_i ( void  )
inlineprotectedvirtual

Return the ID of the "owner" thread. Does not do any locking.

DWORD ACE_WFMO_Reactor::poll_remaining_handles ( DWORD  slot)
protectedvirtual

Check for activity on remaining handles.

Reimplemented in ACE_Msg_WFMO_Reactor.

int ACE_WFMO_Reactor::purge_pending_notifications ( ACE_Event_Handler eh = 0,
ACE_Reactor_Mask  mask = ACE_Event_Handler::ALL_EVENTS_MASK 
)
virtual

Purge any notifications pending in this reactor for the specified ACE_Event_Handler object. Returns the number of notifications purged. Returns -1 on error.

Implements ACE_Reactor_Impl.

int ACE_WFMO_Reactor::ready_ops ( ACE_Event_Handler event_handler,
ACE_Reactor_Mask  mask,
int  ops 
)
inlinevirtual

Not implemented.

Implements ACE_Reactor_Impl.

int ACE_WFMO_Reactor::ready_ops ( ACE_HANDLE  handle,
ACE_Reactor_Mask  ,
int  ops 
)
inlinevirtual

Not implemented.

Implements ACE_Reactor_Impl.

int ACE_WFMO_Reactor::register_handler ( ACE_Event_Handler event_handler,
ACE_HANDLE  event_handle = ACE_INVALID_HANDLE 
)
inlinevirtual

Register an ACE_Event_Handler event_handler. Since no Event Mask is passed through this interface, it is assumed that the handle being passed in is an event handle and when the event becomes signaled, <WFMO_Reactor> will call handle_signal on event_handler. If handle == <ACE_INVALID_HANDLE> the <ACE_WFMO_Reactor> will call the <get_handle> method of event_handler to extract the underlying event handle.

Implements ACE_Reactor_Impl.

int ACE_WFMO_Reactor::register_handler ( ACE_HANDLE  event_handle,
ACE_HANDLE  io_handle,
ACE_Event_Handler event_handler,
ACE_Reactor_Mask  mask 
)
inlinevirtual

Register an ACE_Event_Handler <event_handle>. mask specifies the network events that the <event_handler> is interested in. If <io_handle> == <ACE_INVALID_HANDLE> the <ACE_WFMO_Reactor> will call the <get_handle> method of <event_handler> to extract the underlying I/O handle. If the <event_handle> == <ACE_INVALID_HANDLE>, WFMO_Reactor will create an event for associating it with the I/O handle. When the <event_handle> is signalled, the appropriate <handle_*> callback will be invoked on the Event_Handler

Implements ACE_Reactor_Impl.

int ACE_WFMO_Reactor::register_handler ( ACE_HANDLE  io_handle,
ACE_Event_Handler event_handler,
ACE_Reactor_Mask  mask 
)
inlinevirtual

This is a simple version of the above <register_handler> method where the I/O handle is passed in and the event handle will always be created by <WFMO_Reactor>

Implements ACE_Reactor_Impl.

int ACE_WFMO_Reactor::register_handler ( ACE_Event_Handler event_handler,
ACE_Reactor_Mask  mask 
)
inlinevirtual

This is a simple version of the above <register_handler> method where the I/O handle will always come from <get_handle> on the Event_Handler and the event handle will always be created by <WFMO_Reactor>

Implements ACE_Reactor_Impl.

int ACE_WFMO_Reactor::register_handler ( const ACE_Handle_Set handles,
ACE_Event_Handler event_handler,
ACE_Reactor_Mask  mask 
)
inlinevirtual

Register event_handler with all the handles in the <Handle_Set>.

Implements ACE_Reactor_Impl.

int ACE_WFMO_Reactor::register_handler ( int  signum,
ACE_Event_Handler new_sh,
ACE_Sig_Action new_disp = 0,
ACE_Event_Handler **  old_sh = 0,
ACE_Sig_Action old_disp = 0 
)
inlinevirtual

Register new_sh to handle the signal signum using the new_disp. Returns the old_sh that was previously registered (if any), along with the old_disp of the signal handler.

Implements ACE_Reactor_Impl.

int ACE_WFMO_Reactor::register_handler ( const ACE_Sig_Set sigset,
ACE_Event_Handler new_sh,
ACE_Sig_Action new_disp = 0 
)
inlinevirtual

Registers new_sh to handle a set of signals sigset using the new_disp.

Implements ACE_Reactor_Impl.

int ACE_WFMO_Reactor::register_handler_i ( ACE_HANDLE  event_handle,
ACE_HANDLE  io_handle,
ACE_Event_Handler event_handler,
ACE_Reactor_Mask  mask 
)
protectedvirtual

Registration workhorse.

int ACE_WFMO_Reactor::remove_handler ( ACE_Event_Handler event_handler,
ACE_Reactor_Mask  mask 
)
inlinevirtual

Removes event_handler from the <ACE_WFMO_Reactor>. Note that the <ACE_WFMO_Reactor> will call the <get_handle> method of event_handler to extract the underlying handle. If mask == ACE_Event_Handler::DONT_CALL then the <handle_close> method of the event_handler is not invoked. Note that the handle can either be the <event_handle> or the <io_handle>

Implements ACE_Reactor_Impl.

int ACE_WFMO_Reactor::remove_handler ( ACE_HANDLE  handle,
ACE_Reactor_Mask  mask 
)
inlinevirtual

Removes handle from the <ACE_WFMO_Reactor>. If mask == ACE_Event_Handler::DONT_CALL then the <handle_close> method of the <event_handler> is not invoked. Note that the handle can either be the <event_handle> or the <io_handle>

For the case of I/O entries, this removes the mask binding of Event_Handler whose handle is handle from <WFMO_Reactor>. If there are no more bindings for this <event_handler> then it is removed from the WFMO_Reactor. For simple event entries, mask is mostly ignored and the Event_Handler is always removed from <WFMO_Reactor>

Implements ACE_Reactor_Impl.

int ACE_WFMO_Reactor::remove_handler ( const ACE_Handle_Set handle_set,
ACE_Reactor_Mask  mask 
)
inlinevirtual

Removes all the mask bindings for handles in the handle_set bind of Event_Handler. If there are no more bindings for any of these handles then they are removed from WFMO_Reactor.

Implements ACE_Reactor_Impl.

int ACE_WFMO_Reactor::remove_handler ( int  signum,
ACE_Sig_Action new_disp,
ACE_Sig_Action old_disp = 0,
int  sigkey = -1 
)
inlinevirtual

Remove the ACE_Event_Handler currently associated with signum. sigkey is ignored in this implementation since there is only one instance of a signal handler. Install the new disposition (if given) and return the previous disposition (if desired by the caller). Returns 0 on success and -1 if signum is invalid.

Implements ACE_Reactor_Impl.

int ACE_WFMO_Reactor::remove_handler ( const ACE_Sig_Set sigset)
inlinevirtual

Calls remove_handler() for every signal in sigset.

Implements ACE_Reactor_Impl.

void ACE_WFMO_Reactor::requeue_position ( int  )
inlinevirtual

Not implemented.

Implements ACE_Reactor_Impl.

int ACE_WFMO_Reactor::requeue_position ( void  )
inlinevirtual

Not implemented.

Implements ACE_Reactor_Impl.

int ACE_WFMO_Reactor::reset_timer_interval ( long  timer_id,
const ACE_Time_Value interval 
)
inlinevirtual

Resets the interval of the timer represented by timer_id to interval, which is specified in relative time to the current gettimeofday(). If interval is equal to ACE_Time_Value::zero, the timer will become a non-rescheduling timer. Returns 0 if successful, -1 if not.

Implements ACE_Reactor_Impl.

bool ACE_WFMO_Reactor::restart ( void  )
inlinevirtual

Get the existing restart value.

Implements ACE_Reactor_Impl.

bool ACE_WFMO_Reactor::restart ( bool  r)
inlinevirtual

Set a new value for restart and return the original value.

Implements ACE_Reactor_Impl.

int ACE_WFMO_Reactor::resumable_handler ( void  )
virtual

Does the reactor allow the application to resume the handle on its own ie. can it pass on the control of handle resumption to the application. A positive value indicates that the handlers are application resumable. A value of 0 indicates otherwise.

Implements ACE_Reactor_Impl.

int ACE_WFMO_Reactor::resume_handler ( ACE_Event_Handler event_handler)
inlinevirtual

Resume event_handler. Use <ACE_Event_Handler::get_handle> to get the handle.

Implements ACE_Reactor_Impl.

int ACE_WFMO_Reactor::resume_handler ( ACE_HANDLE  handle)
inlinevirtual

Resume handle.

Implements ACE_Reactor_Impl.

int ACE_WFMO_Reactor::resume_handler ( const ACE_Handle_Set handles)
inlinevirtual

Resume all handles in handle set.

Implements ACE_Reactor_Impl.

int ACE_WFMO_Reactor::resume_handlers ( void  )
inlinevirtual

Resume all <handles>.

Implements ACE_Reactor_Impl.

int ACE_WFMO_Reactor::safe_dispatch ( DWORD  wait_status)
inlineprotectedvirtual

Protect against structured exceptions caused by user code when dispatching handles

long ACE_WFMO_Reactor::schedule_timer ( ACE_Event_Handler event_handler,
const void *  arg,
const ACE_Time_Value delay,
const ACE_Time_Value interval = ACE_Time_Value::zero 
)
inlinevirtual

Schedule an ACE_Event_Handler that will expire after an amount of time. The return value of this method, a timer_id value, uniquely identifies the event_handler in the ACE_Reactor's internal list of timers. This timer_id value can be used to cancel the timer with the cancel_timer() call.

See Also
cancel_timer()
reset_timer_interval()
Parameters
event_handlerevent handler to schedule on reactor
argargument passed to the handle_timeout() method of event_handler
delaytime interval after which the timer will expire
intervaltime interval after which the timer will be automatically rescheduled
Returns
-1 on failure, a timer_id value on success

Implements ACE_Reactor_Impl.

int ACE_WFMO_Reactor::schedule_wakeup ( ACE_Event_Handler event_handler,
ACE_Reactor_Mask  masks_to_be_added 
)
inlinevirtual

Add masks_to_be_added to the event_handler's entry in WFMO_Reactor. event_handler must already have been registered with WFMO_Reactor.

Implements ACE_Reactor_Impl.

int ACE_WFMO_Reactor::schedule_wakeup ( ACE_HANDLE  handle,
ACE_Reactor_Mask  masks_to_be_added 
)
inlinevirtual

Add masks_to_be_added to the handle's entry in WFMO_Reactor. The Event_Handler associated with handle must already have been registered with WFMO_Reactor.

Implements ACE_Reactor_Impl.

int ACE_WFMO_Reactor::set_sig_handler ( ACE_Sig_Handler signal_handler)
virtual

Use a user specified signal handler instead.

Implements ACE_Reactor_Impl.

int ACE_WFMO_Reactor::simple_dispatch_handler ( DWORD  slot,
ACE_HANDLE  event_handle 
)
protectedvirtual

Dispatches a single handler. Returns 0 on success, -1 if the handler was removed.

size_t ACE_WFMO_Reactor::size ( void  ) const
inlinevirtual

Returns the current size of the WFMO_Reactor's internal descriptor table.

Implements ACE_Reactor_Impl.

int ACE_WFMO_Reactor::suspend_handler ( ACE_Event_Handler event_handler)
inlinevirtual

Suspend event_handler temporarily. Use ACE_Event_Handler::get_handle() to get the handle.

Implements ACE_Reactor_Impl.

int ACE_WFMO_Reactor::suspend_handler ( ACE_HANDLE  handle)
inlinevirtual

Suspend handle temporarily.

Implements ACE_Reactor_Impl.

int ACE_WFMO_Reactor::suspend_handler ( const ACE_Handle_Set handles)
inlinevirtual

Suspend all handles in handle set temporarily.

Implements ACE_Reactor_Impl.

int ACE_WFMO_Reactor::suspend_handlers ( void  )
inlinevirtual

Suspend all handles temporarily.

Implements ACE_Reactor_Impl.

int ACE_WFMO_Reactor::timer_queue ( ACE_Timer_Queue tq)
virtual

Set a user-specified timer queue.

Implements ACE_Reactor_Impl.

ACE_Timer_Queue * ACE_WFMO_Reactor::timer_queue ( void  ) const
virtual

Return the current ACE_Timer_Queue.

Implements ACE_Reactor_Impl.

ACE_Reactor_Mask ACE_WFMO_Reactor::upcall ( ACE_Event_Handler event_handler,
ACE_HANDLE  io_handle,
WSANETWORKEVENTS events 
)
protectedvirtual
int ACE_WFMO_Reactor::update_state ( void  )
protectedvirtual

Update the state of the handler repository.

bool ACE_WFMO_Reactor::uses_event_associations ( void  )
inlinevirtual

Return true if we any event associations were made by the reactor for the handles that it waits on, false otherwise. Since the WFMO_Reactor does use event associations, this function always return true.

Implements ACE_Reactor_Impl.

DWORD ACE_WFMO_Reactor::wait_for_multiple_events ( int  timeout,
int  alertable 
)
protectedvirtual

Wait for timer and I/O events to occur.

Reimplemented in ACE_Msg_WFMO_Reactor.

void ACE_WFMO_Reactor::wakeup_all_threads ( void  )
inlinevirtual

Wake up all threads in WaitForMultipleObjects so that they can reconsult the handle set

Implements ACE_Reactor_Impl.

int ACE_WFMO_Reactor::work_pending ( const ACE_Time_Value max_wait_time = ACE_Time_Value::zero)
virtual

This method is not currently implemented. We recommend that you use handle_events (ACE_Time_Value::zero) to get basically the same effect, i.e., it won't block the caller if there are no events.

Implements ACE_Reactor_Impl.

Friends And Related Function Documentation

friend class ACE_WFMO_Reactor_Test
friend

Member Data Documentation

ACE_WFMO_Reactor::ACE_ALLOC_HOOK_DECLARE

Declare the dynamic allocation hooks.

size_t ACE_WFMO_Reactor::active_threads_
protected

Count of currently active threads.

ACE_HANDLE ACE_WFMO_Reactor::atomic_wait_array_[2]
protected

This is an array of ACE_HANDLEs which keep track of the <lock_> and <ok_to_wait_> handles

ACE_thread_t ACE_WFMO_Reactor::change_state_thread_
protected

This is the thread which is responsible for the changing the state of the <WFMO_Reactor> handle set

sig_atomic_t ACE_WFMO_Reactor::deactivated_
protected

This flag is used to keep track of whether we are actively handling events or not.

bool ACE_WFMO_Reactor::delete_handler_rep_
protected

Keeps track of whether we should delete the handler repository.

bool ACE_WFMO_Reactor::delete_notify_handler_
protected

Keeps track of whether we should delete the notify handler.

bool ACE_WFMO_Reactor::delete_signal_handler_
protected

Keeps track of whether we should delete the signal handler (if we didn't create it, then we don't delete it).

bool ACE_WFMO_Reactor::delete_timer_queue_
protected

Keeps track of whether we should delete the timer queue (if we didn't create it, then we don't delete it).

ACE_WFMO_Reactor_Handler_Repository ACE_WFMO_Reactor::handler_rep_
protected

Table that maps <ACE_HANDLEs> to <ACE_Event_Handler *>'s.

ACE_Process_Mutex ACE_WFMO_Reactor::lock_
protected

Synchronization for the ACE_WFMO_Reactor.

A Process Mutex is used here because of two reasons: (a) The implementation of ACE_Thread_Mutex uses CriticalSections CriticalSections are not waitable using ::WaitForMultipleObjects (b) This is really not a process mutex because it is not named. No other process can use this mutex.

ACE_Lock_Adapter<ACE_Process_Mutex> ACE_WFMO_Reactor::lock_adapter_
protected

Adapter used to return internal lock to outside world.

ACE_thread_t ACE_WFMO_Reactor::new_owner_
protected

The owner to be of the WFMO_Reactor.

ACE_Reactor_Notify* ACE_WFMO_Reactor::notify_handler_
protected

Used when <notify> is called.

ACE_Manual_Event ACE_WFMO_Reactor::ok_to_wait_
protected

A manual event used to block threads from proceeding into WaitForMultipleObjects

bool ACE_WFMO_Reactor::open_for_business_
protected

This flag is used to keep track of whether we are already closed.

ACE_thread_t ACE_WFMO_Reactor::owner_
protected

The thread which is "owner" of the WFMO_Reactor. The owner concept is used because we don't want multiple threads to try to expire timers. Therefore the "owner" thread is the only one allowed to expire timers. Also, the owner thread is the only thread which waits on the notify handle. Note that the ownership can be transferred.

ACE_Sig_Handler* ACE_WFMO_Reactor::signal_handler_
protected

Handle signals without requiring global/static variables.

ACE_Timer_Queue* ACE_WFMO_Reactor::timer_queue_
protected

Defined as a pointer to allow overriding by derived classes...

ACE_Auto_Event ACE_WFMO_Reactor::waiting_to_change_state_
protected

The changing thread waits on this event, till all threads are not active anymore

ACE_Manual_Event ACE_WFMO_Reactor::wakeup_all_threads_
protected

A manual event is used so that we can wake everyone up (e.g., when ACE_Event_Handlers are bounded and unbound from the handler repository).

ACE_Wakeup_All_Threads_Handler ACE_WFMO_Reactor::wakeup_all_threads_handler_
protected

Used when <wakeup_all_threads_> is signaled.


The documentation for this class was generated from the following files: