|
TAO_CosEvent
2.1.9
|
#include <CEC_Reactive_Pulling_Strategy.h>


Public Member Functions | |
| TAO_CEC_Pull_Event (TAO_CEC_ConsumerAdmin *consumer_admin, TAO_CEC_SupplierControl *control) | |
| virtual void | work (TAO_CEC_ProxyPullConsumer *consumer) |
Public Member Functions inherited from TAO_ESF_Worker< TAO_CEC_ProxyPullConsumer > | |
| virtual | ~TAO_ESF_Worker (void) |
| virtual void | set_size (size_t size) |
| virtual void | work (Object *object)=0 |
Private Attributes | |
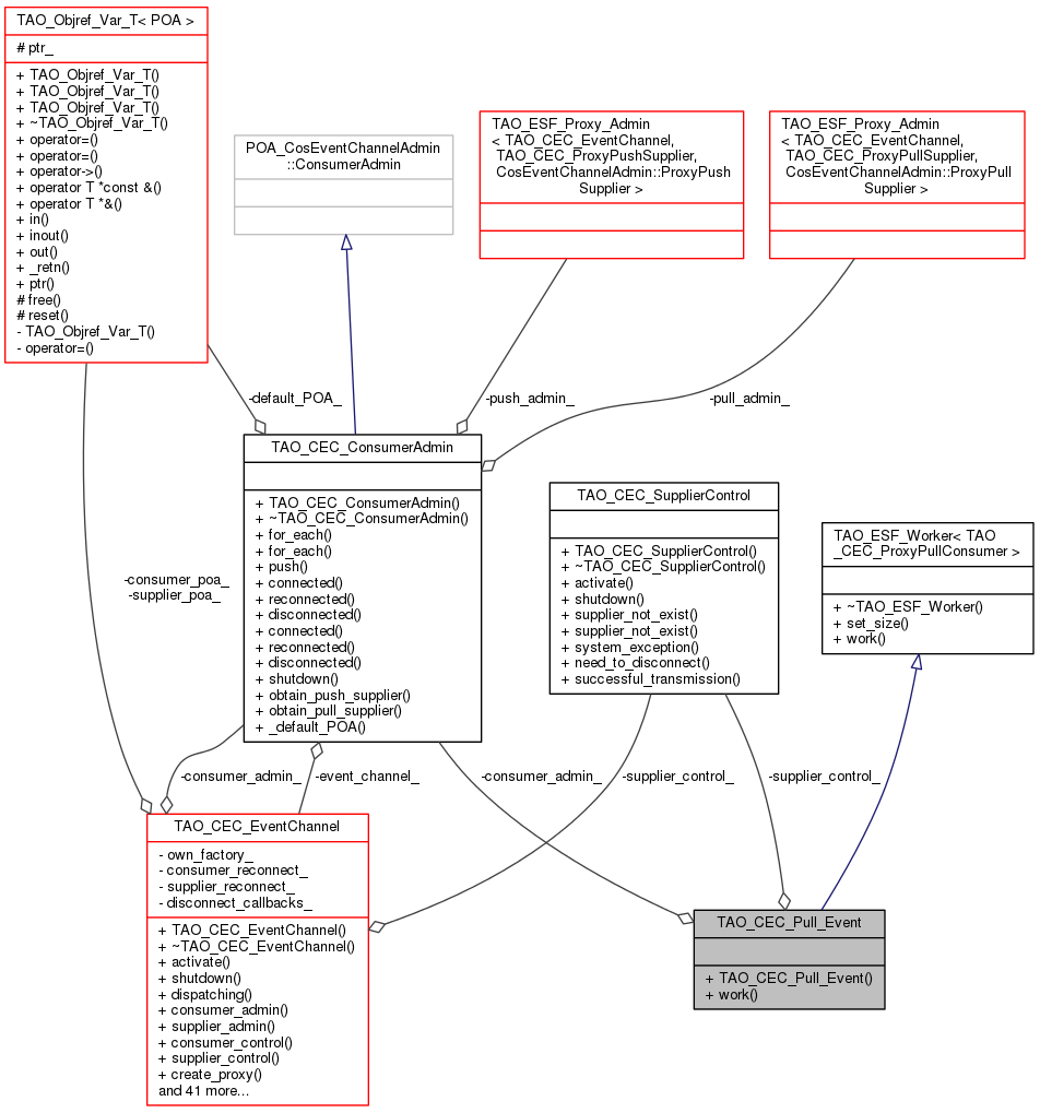
| TAO_CEC_ConsumerAdmin * | consumer_admin_ |
| Used to propagate the events. More... | |
| TAO_CEC_SupplierControl * | supplier_control_ |
| To report failed or dead suppliers. More... | |
| TAO_CEC_Pull_Event::TAO_CEC_Pull_Event | ( | TAO_CEC_ConsumerAdmin * | consumer_admin, |
| TAO_CEC_SupplierControl * | control | ||
| ) |
|
virtual |
|
private |
Used to propagate the events.
|
private |
To report failed or dead suppliers.
1.8.3.1