|
ACE_RMCast
6.1.9
|


Public Member Functions | |
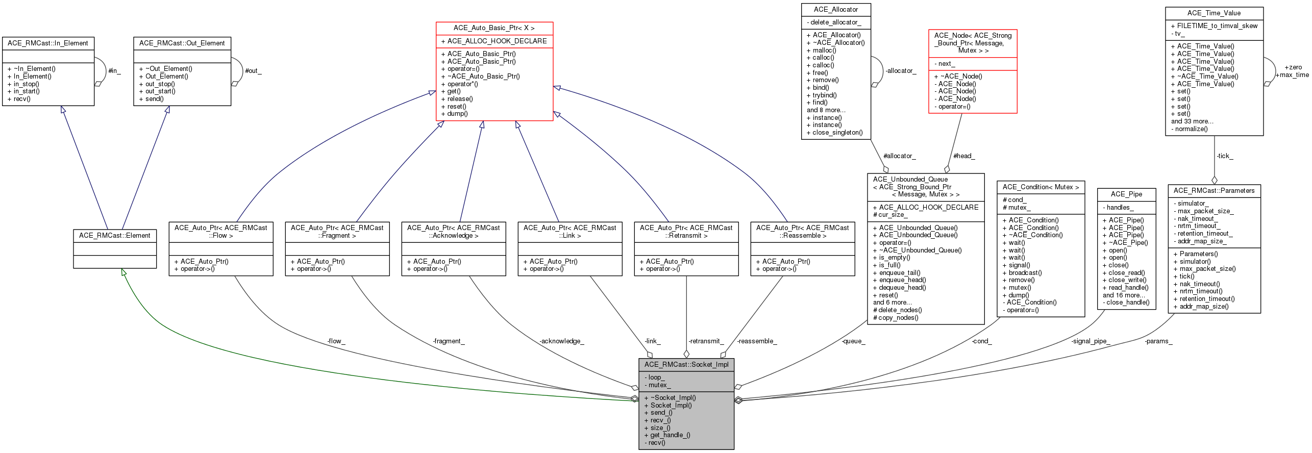
| ~Socket_Impl () | |
| Socket_Impl (Address const &a, bool loop, Parameters const ¶ms) | |
| void | send_ (void const *buf, size_t s) |
| ssize_t | recv_ (void *buf, size_t s, ACE_Time_Value const *timeout, ACE_INET_Addr *from) |
| ssize_t | size_ (ACE_Time_Value const *timeout) |
| ACE_HANDLE | get_handle_ () |
Private Member Functions | |
| virtual void | recv (Message_ptr m) |
Private Attributes | |
| bool | loop_ |
| Parameters const | params_ |
| Mutex | mutex_ |
| Condition | cond_ |
| ACE_Unbounded_Queue< Message_ptr > | queue_ |
| ACE_Pipe | signal_pipe_ |
| ACE_Auto_Ptr< Fragment > | fragment_ |
| ACE_Auto_Ptr< Reassemble > | reassemble_ |
| ACE_Auto_Ptr< Acknowledge > | acknowledge_ |
| ACE_Auto_Ptr< Retransmit > | retransmit_ |
| ACE_Auto_Ptr< Flow > | flow_ |
| ACE_Auto_Ptr< Link > | link_ |
Additional Inherited Members | |
Protected Member Functions inherited from ACE_RMCast::In_Element | |
| virtual | ~In_Element () |
| In_Element () | |
| virtual void | in_stop () |
| virtual void | in_start (In_Element *in) |
Protected Member Functions inherited from ACE_RMCast::Out_Element | |
| virtual | ~Out_Element () |
| Out_Element () | |
| virtual void | out_stop () |
| virtual void | out_start (Out_Element *out) |
| virtual void | send (Message_ptr m) |
| ACE_RMCast::Socket_Impl::~Socket_Impl | ( | ) |
| ACE_RMCast::Socket_Impl::Socket_Impl | ( | Address const & | a, |
| bool | loop, | ||
| Parameters const & | params | ||
| ) |
| ACE_HANDLE ACE_RMCast::Socket_Impl::get_handle_ | ( | ) |
|
privatevirtual |
Reimplemented from ACE_RMCast::In_Element.
| ssize_t ACE_RMCast::Socket_Impl::recv_ | ( | void * | buf, |
| size_t | s, | ||
| ACE_Time_Value const * | timeout, | ||
| ACE_INET_Addr * | from | ||
| ) |
| void ACE_RMCast::Socket_Impl::send_ | ( | void const * | buf, |
| size_t | s | ||
| ) |
| ssize_t ACE_RMCast::Socket_Impl::size_ | ( | ACE_Time_Value const * | timeout | ) |
|
private |
|
private |
|
private |
|
private |
|
private |
|
private |
|
private |
|
private |
|
private |
|
private |
|
private |
|
private |
1.8.3.1