|
TAO_PortableServer
2.1.0
|
#include <POAManager.h>


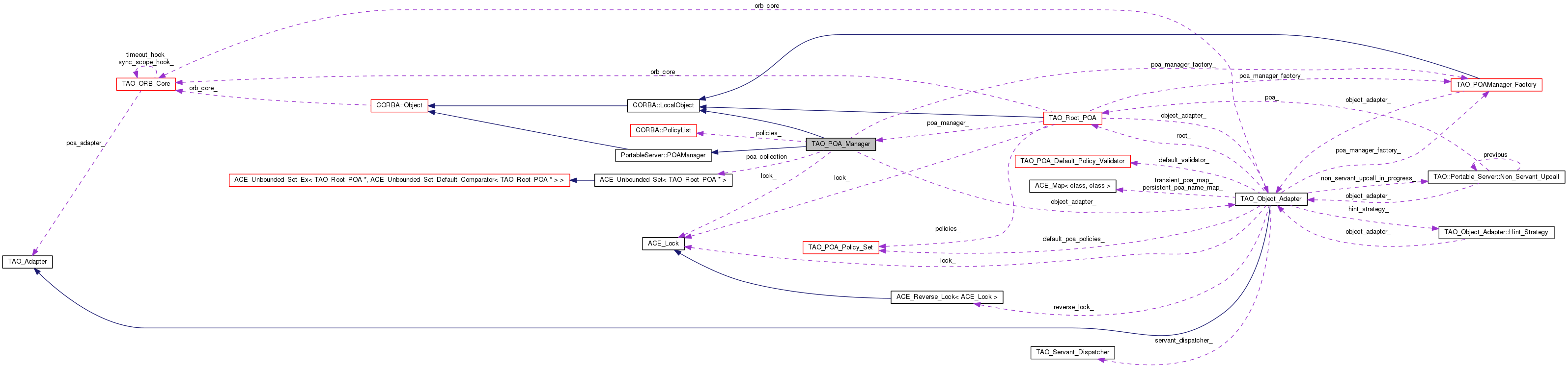
typedef ACE_Unbounded_Set<TAO_Root_POA *> TAO_POA_Manager::POA_COLLECTION [protected] |
| TAO_POA_Manager::TAO_POA_Manager | ( | TAO_Object_Adapter & | object_adapter, |
| const char * | id, | ||
| const ::CORBA::PolicyList & | policies, | ||
| PortableServer::POAManagerFactory_ptr | poa_manager_factory | ||
| ) |
| TAO_POA_Manager::~TAO_POA_Manager | ( | void | ) |
| CORBA::ORB_ptr TAO_POA_Manager::_get_orb | ( | void | ) | [virtual] |
Reimplemented from CORBA::LocalObject.
| void TAO_POA_Manager::activate | ( | void | ) | [virtual] |
Implements PortableServer::POAManager.
| void TAO_POA_Manager::activate_i | ( | void | ) | [protected] |
| void TAO_POA_Manager::adapter_manager_state_changed | ( | PortableServer::POAManager::State | state | ) | [protected] |
Method needed for notifying the IORInterceptors that the state of POAManager changed.
| void TAO_POA_Manager::check_state | ( | void | ) |
Check the state of this POA manager.
| void TAO_POA_Manager::deactivate | ( | CORBA::Boolean | etherealize_objects, |
| CORBA::Boolean | wait_for_completion | ||
| ) |
| void TAO_POA_Manager::deactivate_i | ( | CORBA::Boolean | etherealize_objects, |
| CORBA::Boolean | wait_for_completion | ||
| ) | [protected] |
| void TAO_POA_Manager::discard_requests | ( | CORBA::Boolean | wait_for_completion | ) |
| void TAO_POA_Manager::discard_requests_i | ( | CORBA::Boolean | wait_for_completion | ) | [protected] |
| char * TAO_POA_Manager::generate_manager_id | ( | void | ) | const [private] |
Generate an id for this POAManager.
| char * TAO_POA_Manager::get_id | ( | void | ) | [virtual] |
Implements PortableServer::POAManager.
| CORBA::PolicyList & TAO_POA_Manager::get_policies | ( | void | ) |
| PortableServer::POAManager::State TAO_POA_Manager::get_state | ( | void | ) | [virtual] |
Implements PortableServer::POAManager.
| void TAO_POA_Manager::hold_requests | ( | CORBA::Boolean | wait_for_completion | ) |
| void TAO_POA_Manager::hold_requests_i | ( | CORBA::Boolean | wait_for_completion | ) | [protected] |
| ACE_Lock & TAO_POA_Manager::lock | ( | void | ) | [protected] |
| int TAO_POA_Manager::register_poa | ( | TAO_Root_POA * | poa | ) | [protected] |
| int TAO_POA_Manager::remove_poa | ( | TAO_Root_POA * | poa | ) | [protected] |
friend class TAO_Object_Adapter [friend] |
friend class TAO_Root_POA [friend] |
CORBA::String_var TAO_POA_Manager::id_ [protected] |
ACE_Lock& TAO_POA_Manager::lock_ [protected] |
TAO_Object_Adapter& TAO_POA_Manager::object_adapter_ [protected] |
POA_COLLECTION TAO_POA_Manager::poa_collection_ [protected] |
CORBA::PolicyList TAO_POA_Manager::policies_ [protected] |
1.8.0