|
TAO_Strategies
2.0.8
|
#include <SCIOP_Transport.h>


Public Member Functions | |
| TAO_SCIOP_Transport (TAO_SCIOP_Connection_Handler *handler, TAO_ORB_Core *orb_core) | |
| Constructor. | |
Protected Member Functions | |
| virtual | ~TAO_SCIOP_Transport (void) |
| Destructor. | |
Private Member Functions | |
| void | set_bidir_context_info (TAO_Operation_Details &opdetails) |
| Set the Bidirectional context info in the service context list. | |
| int | get_listen_point (IIOP::ListenPointList &listen_point_list, TAO_Acceptor *acceptor) |
Private Attributes | |
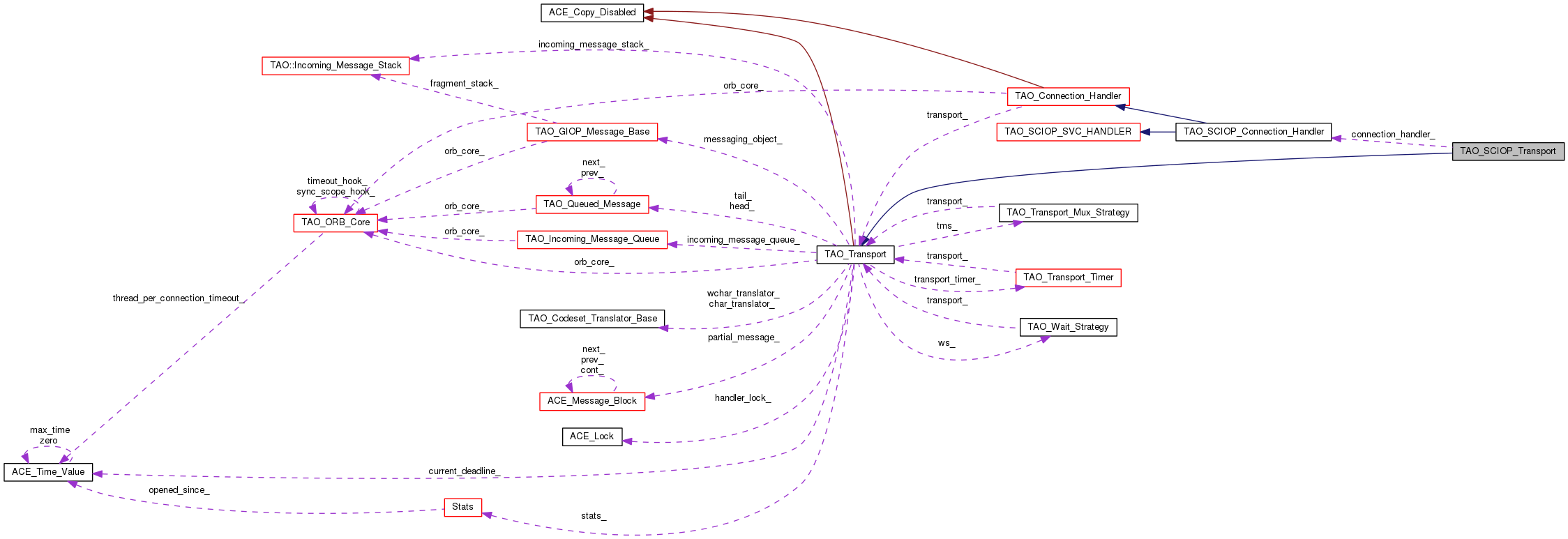
| TAO_SCIOP_Connection_Handler * | connection_handler_ |
Overridden Template Methods | |
Please check the documentation in "tao/Transport.h" for more details. | |
| virtual int | send_request (TAO_Stub *stub, TAO_ORB_Core *orb_core, TAO_OutputCDR &association, TAO_Message_Semantics message_semantics, ACE_Time_Value *max_wait_time) |
| virtual int | send_message (TAO_OutputCDR &association, TAO_Stub *stub=0, TAO_Message_Semantics message_semantics=TAO_Message_Semantics(), ACE_Time_Value *max_time_wait=0) |
| virtual int | tear_listen_point_list (TAO_InputCDR &cdr) |
| virtual TAO_Connection_Handler * | connection_handler_i (void) |
| virtual ACE_Event_Handler * | event_handler_i (void) |
| virtual ssize_t | send (iovec *iov, int iovcnt, size_t &bytes_transferred, const ACE_Time_Value *timeout=0) |
| virtual ssize_t | recv (char *buf, size_t len, const ACE_Time_Value *s=0) |
Specialization of the base TAO_Transport class to handle the SCIOP protocol.
| TAO_SCIOP_Transport::TAO_SCIOP_Transport | ( | TAO_SCIOP_Connection_Handler * | handler, |
| TAO_ORB_Core * | orb_core | ||
| ) |
Constructor.
| TAO_SCIOP_Transport::~TAO_SCIOP_Transport | ( | void | ) | [protected, virtual] |
Destructor.
Protected destructor to enforce proper memory management through the reference counting mechanism.
| TAO_Connection_Handler * TAO_SCIOP_Transport::connection_handler_i | ( | void | ) | [virtual] |
Implements TAO_Transport.
| ACE_Event_Handler * TAO_SCIOP_Transport::event_handler_i | ( | void | ) | [protected, virtual] |
Implements TAO_Transport.
| int TAO_SCIOP_Transport::get_listen_point | ( | IIOP::ListenPointList & | listen_point_list, |
| TAO_Acceptor * | acceptor | ||
| ) | [private] |
Add the listen points in <acceptor> to the <listen_point_list> if this connection is in the same interface as that of the endpoints in the <acceptor>
| ssize_t TAO_SCIOP_Transport::recv | ( | char * | buf, |
| size_t | len, | ||
| const ACE_Time_Value * | s = 0 |
||
| ) | [protected, virtual] |
Implements TAO_Transport.
| ssize_t TAO_SCIOP_Transport::send | ( | iovec * | iov, |
| int | iovcnt, | ||
| size_t & | bytes_transferred, | ||
| const ACE_Time_Value * | timeout = 0 |
||
| ) | [protected, virtual] |
Implements TAO_Transport.
| int TAO_SCIOP_Transport::send_message | ( | TAO_OutputCDR & | association, |
| TAO_Stub * | stub = 0, |
||
| TAO_Message_Semantics | message_semantics = TAO_Message_Semantics (), |
||
| ACE_Time_Value * | max_time_wait = 0 |
||
| ) | [virtual] |
Implements TAO_Transport.
| int TAO_SCIOP_Transport::send_request | ( | TAO_Stub * | stub, |
| TAO_ORB_Core * | orb_core, | ||
| TAO_OutputCDR & | association, | ||
| TAO_Message_Semantics | message_semantics, | ||
| ACE_Time_Value * | max_wait_time | ||
| ) | [virtual] |
Implements TAO_Transport.
| void TAO_SCIOP_Transport::set_bidir_context_info | ( | TAO_Operation_Details & | opdetails | ) | [private, virtual] |
Set the Bidirectional context info in the service context list.
Reimplemented from TAO_Transport.
| int TAO_SCIOP_Transport::tear_listen_point_list | ( | TAO_InputCDR & | cdr | ) | [virtual] |
Reimplemented from TAO_Transport.
The connection service handler used for accessing lower layer communication protocols.
1.7.5.1