TAO_CosNotification
2.0.8
Main Page
Related Pages
Namespaces
Classes
Files
Class List
Class Index
Class Hierarchy
Class Members
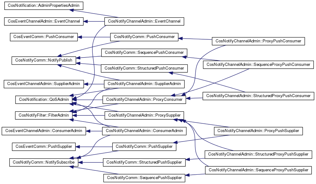
Class Hierarchy
Go to the textual class hierarchy
All
Classes
Namespaces
Files
Functions
Variables
Typedefs
Enumerations
Enumerator
Friends
Defines
Generated by
1.7.5.1