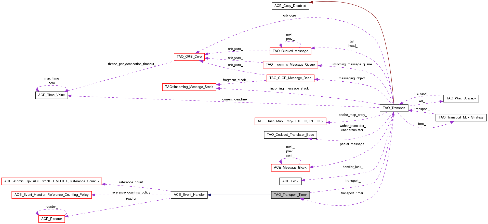
Allows TAO_Transport instances to receive timeout notifications from the Reactor. In other words, implements the Adapter Role, of the Adapter Pattern, where the Adaptee is a TAO_Transport and the client is the Reactor. More...
#include <Transport_Timer.h>


Public Member Functions | |
| TAO_Transport_Timer (TAO_Transport *transport) | |
| Constructor. | |
| virtual int | handle_timeout (const ACE_Time_Value ¤t_time, const void *act) |
Private Attributes | |
| TAO_Transport * | transport_ |
| The Adaptee. | |
Allows TAO_Transport instances to receive timeout notifications from the Reactor. In other words, implements the Adapter Role, of the Adapter Pattern, where the Adaptee is a TAO_Transport and the client is the Reactor.
| TAO_Transport_Timer::TAO_Transport_Timer | ( | TAO_Transport * | transport ) |
Constructor.
| transport | The adaptee |
| int TAO_Transport_Timer::handle_timeout | ( | const ACE_Time_Value & | current_time, |
| const void * | act | ||
| ) | [virtual] |
Receive timeout events from the Reactor and forward them to the TAO_Transport
Reimplemented from ACE_Event_Handler.
TAO_Transport* TAO_Transport_Timer::transport_ [private] |
The Adaptee.
1.7.2