The standard implementation of the Event_Persistence_Strategy interface. More...
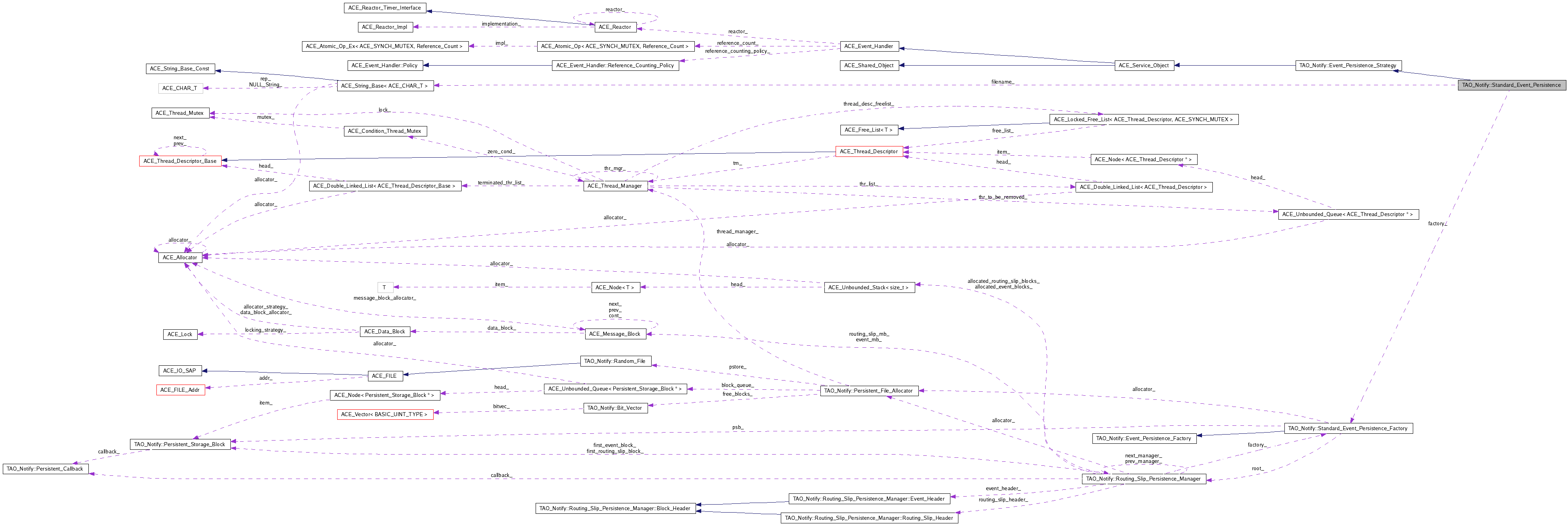
#include <Standard_Event_Persistence.h>


Public Member Functions | |
| Standard_Event_Persistence () | |
| Constructor. | |
| virtual | ~Standard_Event_Persistence () |
| Destructor. | |
| virtual int | init (int argc, ACE_TCHAR *argv[]) |
| virtual int | fini () |
| virtual Event_Persistence_Factory * | get_factory () |
Private Member Functions | |
| virtual void | reset () |
Private Attributes | |
| ACE_TString | filename_ |
| ACE_UINT32 | block_size_ |
| Standard_Event_Persistence_Factory * | factory_ |
The standard implementation of the Event_Persistence_Strategy interface.
| TAO_Notify::Standard_Event_Persistence::Standard_Event_Persistence | ( | ) |
Constructor.
| TAO_Notify::Standard_Event_Persistence::~Standard_Event_Persistence | ( | ) | [virtual] |
Destructor.
| int TAO_Notify::Standard_Event_Persistence::fini | ( | void | ) | [virtual] |
Reimplemented from ACE_Shared_Object.
| Event_Persistence_Factory * TAO_Notify::Standard_Event_Persistence::get_factory | ( | ) | [virtual] |
Implements TAO_Notify::Event_Persistence_Strategy.
| int TAO_Notify::Standard_Event_Persistence::init | ( | int | argc, | |
| ACE_TCHAR * | argv[] | |||
| ) | [virtual] |
Reimplemented from ACE_Shared_Object.
| void TAO_Notify::Standard_Event_Persistence::reset | ( | ) | [private, virtual] |
Implements TAO_Notify::Event_Persistence_Strategy.
ACE_UINT32 TAO_Notify::Standard_Event_Persistence::block_size_ [private] |
1.6.2