CIAO_LatencyTT_Test_Sender_Impl::Sender_exec_i Class Reference

#include <LatencyTT_Test_Sender_exec.h>

Inheritance diagram for CIAO_LatencyTT_Test_Sender_Impl::Sender_exec_i:
Inheritance graph
[legend]
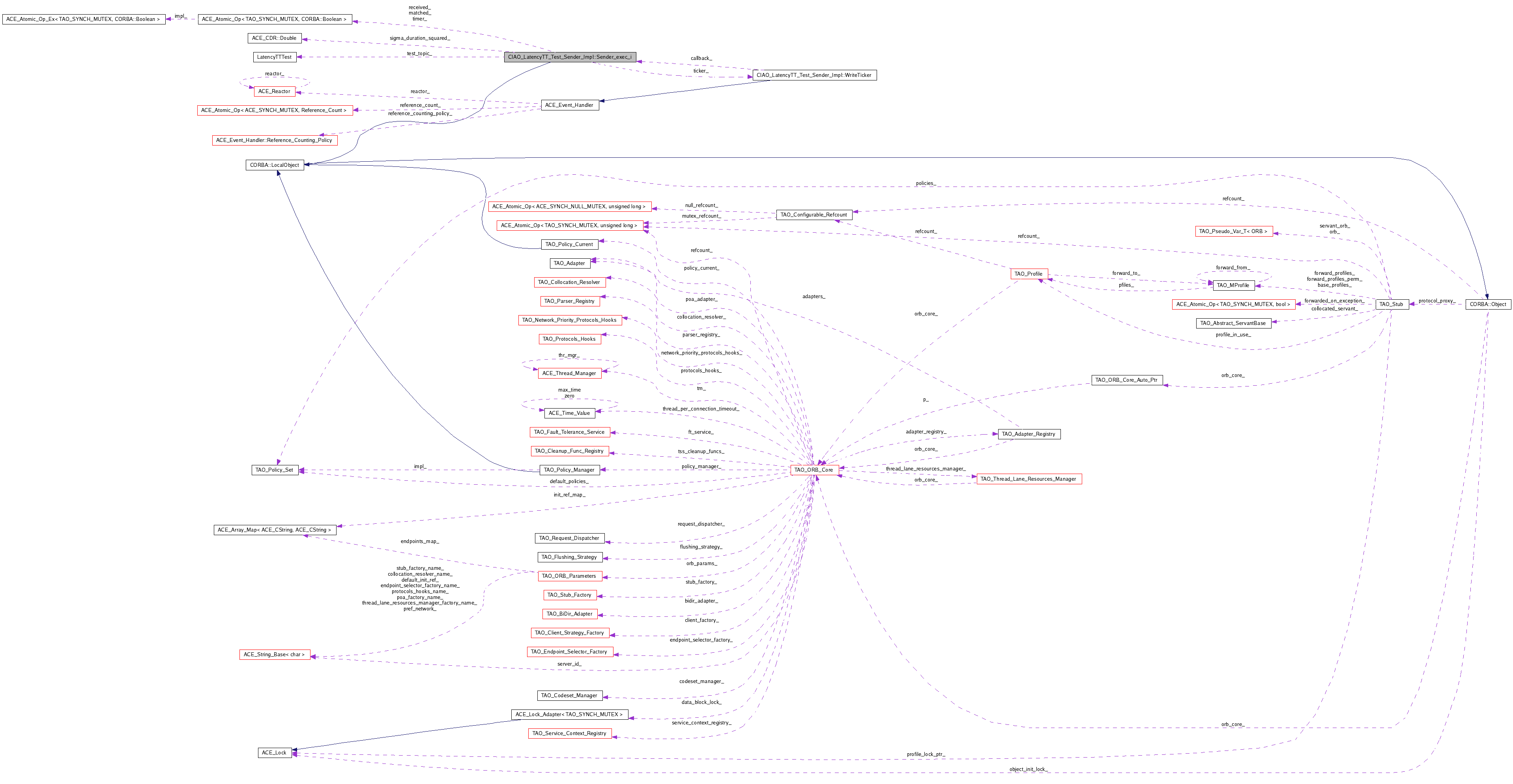
Collaboration diagram for CIAO_LatencyTT_Test_Sender_Impl::Sender_exec_i:
Collaboration graph
[legend]

List of all members.

Public Member Functions

 Sender_exec_i (void)
virtual ~Sender_exec_i (void)
virtual
::CCM_DDS::CCM_ConnectorStatusListener_ptr 
get_connector_status (void)
virtual
::CCM_DDS::LatencyTTTest::CCM_Listener_ptr 
get_ping_listen_data_listener (void)
virtual
::CCM_DDS::CCM_PortStatusListener_ptr 
get_ping_listen_status (void)
void record_time (ACE_UINT64 receive_time)
virtual ::CORBA::ULong iterations (void)
virtual void iterations (::CORBA::ULong iterations)
virtual ::CORBA::UShort sleep (void)
virtual void sleep (::CORBA::UShort sleep)
virtual ::CORBA::UShort number_of_sub (void)
virtual void number_of_sub (::CORBA::UShort number_of_sub)
virtual void set_session_context (::Components::SessionContext_ptr ctx)
virtual void configuration_complete (void)
virtual void ccm_activate (void)
virtual void ccm_passivate (void)
virtual void ccm_remove (void)
void start (void)
void stop (void)
void write_one (void)
void read (LatencyTTTest &instance, ACE_UINT64 receive_time)
void calc_results (void)
void reset_results (void)
void init_values (void)
void calculate_clock_overhead (void)

Private Attributes

::LatencyTT_Test::CCM_Sender_Context_var context_
CCM_DDS::LatencyTTTest::Writer_var writer_
WriteTickerticker_
CORBA::UShort iterations_
CORBA::UShort datalen_
CORBA::UShort datalen_idx_
CORBA::UShort nr_of_runs_
CORBA::UShort sleep_
Atomic_Boolean matched_
CORBA::UShort number_of_subscribers_
ACE_UINT64 tv_total_
ACE_UINT64 tv_max_
ACE_UINT64 tv_min_
CORBA::UShort count_
CORBA::UShort number_of_msg_
Atomic_Boolean timer_
Atomic_Boolean received_
CORBA::Long seq_num_
CORBA::Double sigma_duration_squared_
ACE_UINT64 start_time_
ACE_UINT64 start_time_test_
ACE_UINT64 end_time_test_
LatencyTTTest test_topic_
ACE_UINT64duration_times
CORBA::Shortdatalen_range_
CORBA::Long _clock_overhead_

Constructor & Destructor Documentation

CIAO_LatencyTT_Test_Sender_Impl::Sender_exec_i::Sender_exec_i ( void   ) 
CIAO_LatencyTT_Test_Sender_Impl::Sender_exec_i::~Sender_exec_i ( void   )  [virtual]

Member Function Documentation

void CIAO_LatencyTT_Test_Sender_Impl::Sender_exec_i::calc_results ( void   ) 
void CIAO_LatencyTT_Test_Sender_Impl::Sender_exec_i::calculate_clock_overhead ( void   ) 
void CIAO_LatencyTT_Test_Sender_Impl::Sender_exec_i::ccm_activate ( void   )  [virtual]
void CIAO_LatencyTT_Test_Sender_Impl::Sender_exec_i::ccm_passivate ( void   )  [virtual]
void CIAO_LatencyTT_Test_Sender_Impl::Sender_exec_i::ccm_remove ( void   )  [virtual]
void CIAO_LatencyTT_Test_Sender_Impl::Sender_exec_i::configuration_complete ( void   )  [virtual]
CCM_DDS::CCM_ConnectorStatusListener_ptr CIAO_LatencyTT_Test_Sender_Impl::Sender_exec_i::get_connector_status ( void   ) 
CCM_DDS::LatencyTTTest::CCM_Listener_ptr CIAO_LatencyTT_Test_Sender_Impl::Sender_exec_i::get_ping_listen_data_listener ( void   ) 
CCM_DDS::CCM_PortStatusListener_ptr CIAO_LatencyTT_Test_Sender_Impl::Sender_exec_i::get_ping_listen_status ( void   ) 
void CIAO_LatencyTT_Test_Sender_Impl::Sender_exec_i::init_values ( void   ) 
void CIAO_LatencyTT_Test_Sender_Impl::Sender_exec_i::iterations ( ::CORBA::ULong  iterations  )  [virtual]
CORBA::ULong CIAO_LatencyTT_Test_Sender_Impl::Sender_exec_i::iterations ( void   ) 
void CIAO_LatencyTT_Test_Sender_Impl::Sender_exec_i::number_of_sub ( ::CORBA::UShort  number_of_sub  )  [virtual]
CORBA::UShort CIAO_LatencyTT_Test_Sender_Impl::Sender_exec_i::number_of_sub ( void   ) 
void CIAO_LatencyTT_Test_Sender_Impl::Sender_exec_i::read ( LatencyTTTest instance,
ACE_UINT64  receive_time 
)
void CIAO_LatencyTT_Test_Sender_Impl::Sender_exec_i::record_time ( ACE_UINT64  receive_time  ) 
void CIAO_LatencyTT_Test_Sender_Impl::Sender_exec_i::reset_results ( void   ) 
void CIAO_LatencyTT_Test_Sender_Impl::Sender_exec_i::set_session_context ( ::Components::SessionContext_ptr  ctx  )  [virtual]
void CIAO_LatencyTT_Test_Sender_Impl::Sender_exec_i::sleep ( ::CORBA::UShort  sleep  )  [virtual]
CORBA::UShort CIAO_LatencyTT_Test_Sender_Impl::Sender_exec_i::sleep ( void   ) 
void CIAO_LatencyTT_Test_Sender_Impl::Sender_exec_i::start ( void   ) 
void CIAO_LatencyTT_Test_Sender_Impl::Sender_exec_i::stop ( void   ) 
void CIAO_LatencyTT_Test_Sender_Impl::Sender_exec_i::write_one ( void   ) 

Member Data Documentation

::LatencyTT_Test::CCM_Sender_Context_var CIAO_LatencyTT_Test_Sender_Impl::Sender_exec_i::context_ [private]
CCM_DDS::LatencyTTTest::Writer_var CIAO_LatencyTT_Test_Sender_Impl::Sender_exec_i::writer_ [private]

The documentation for this class was generated from the following files:
 All Classes Namespaces Files Functions Variables Typedefs Enumerations Enumerator Friends Defines

Generated by  doxygen 1.6.2