ACEXML_Svcconf_Parser Class Reference

#include <Svcconf.h>

Inheritance diagram for ACEXML_Svcconf_Parser:
Inheritance graph
[legend]
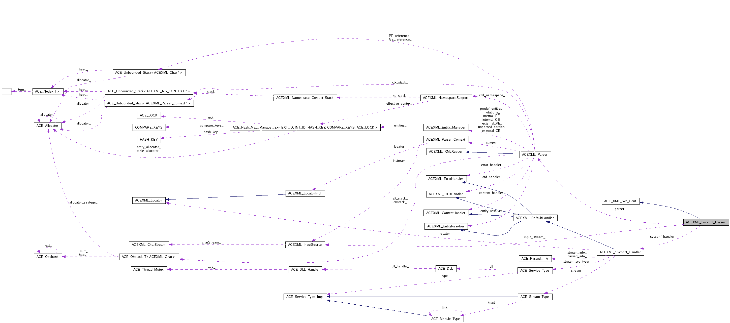
Collaboration diagram for ACEXML_Svcconf_Parser:
Collaboration graph
[legend]

List of all members.

Public Member Functions

 ACEXML_Svcconf_Parser ()
virtual ~ACEXML_Svcconf_Parser ()
virtual int parse_file (const ACE_TCHAR file[])
virtual int parse_string (const ACE_TCHAR str[])

Protected Attributes

ACEXML_Parser parser_
ACEXML_Svcconf_Handler svcconf_handler_
ACEXML_InputSource input_stream_

Constructor & Destructor Documentation

ACEXML_Svcconf_Parser::ACEXML_Svcconf_Parser (  ) 
ACEXML_Svcconf_Parser::~ACEXML_Svcconf_Parser (  )  [virtual]

Member Function Documentation

int ACEXML_Svcconf_Parser::parse_file ( const ACE_TCHAR  file[]  )  [virtual]

Implements ACE_XML_Svc_Conf.

int ACEXML_Svcconf_Parser::parse_string ( const ACE_TCHAR  str[]  )  [virtual]

Implements ACE_XML_Svc_Conf.


Member Data Documentation


The documentation for this class was generated from the following files:
 All Classes Namespaces Files Functions Variables Typedefs Enumerations Enumerator Friends Defines

Generated on Mon Oct 12 14:26:17 2009 for ACEXML by  doxygen 1.6.1