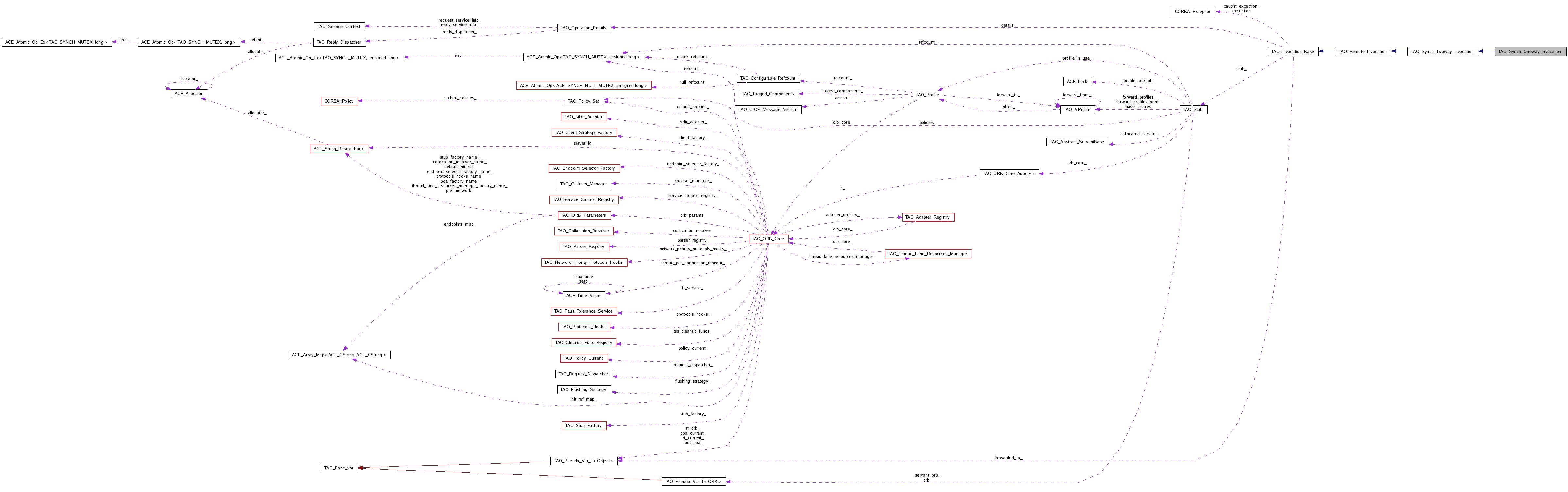
#include <Synch_Invocation.h>


Public Member Functions | |
| Synch_Oneway_Invocation (CORBA::Object_ptr otarget, Profile_Transport_Resolver &resolver, TAO_Operation_Details &detail) | |
| Constructor used by TAO::Invocation_Adapter. | |
| Invocation_Status | remote_oneway (ACE_Time_Value *max_wait_time) |
This class inherits from twoway invocation for the following reasons
| TAO::Synch_Oneway_Invocation::Synch_Oneway_Invocation | ( | CORBA::Object_ptr | otarget, | |
| Profile_Transport_Resolver & | resolver, | |||
| TAO_Operation_Details & | detail | |||
| ) |
Constructor used by TAO::Invocation_Adapter.
| otarget | The original target on which this invocation was started. This is there to be passed up to its parent class. | |
| resolver | The profile and transport holder. | |
| detail | Operation details of the invocation on the target |
| Invocation_Status TAO::Synch_Oneway_Invocation::remote_oneway | ( | ACE_Time_Value * | max_wait_time | ) |
Method used by the adapter to kickstart an oneway invocation to the remote object.
1.5.8