Main Page
Related Pages
Namespaces
Classes
Files
S
earch for
File List
File Members
Notification_Strategy.h File Reference
#include "
ace/Event_Handler.h
"
#include "
ace/Notification_Strategy.inl
"
Include dependency graph for Notification_Strategy.h:
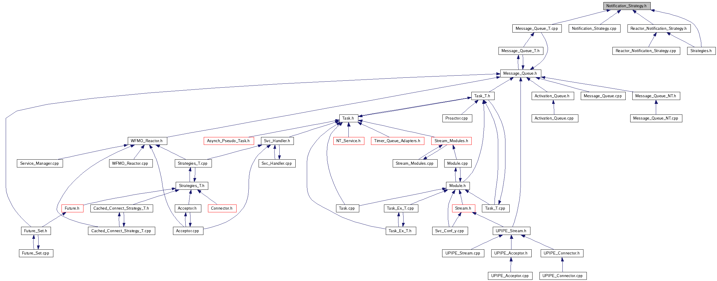
This graph shows which files directly or indirectly include this file:
Classes
class
ACE_Notification_Strategy
Abstract class used for notifying an interested party.
More...
Detailed Description
Id
Notification_Strategy.h
80826 2008-03-04 14:51:23Z wotte
Author:
Doug Schmidt
Generated on Thu Jul 23 02:30:08 2009 for ACE by
1.5.8