#include <ProxySupplier.h>


Public Types | |
| typedef TAO_Notify_Refcountable_Guard_T < TAO_Notify_ProxySupplier > | Ptr |
Public Member Functions | |
| TAO_Notify_ProxySupplier (void) | |
| Constuctor. | |
| virtual | ~TAO_Notify_ProxySupplier () |
| Destructor. | |
| virtual void | init (TAO_Notify_ConsumerAdmin *consumer_admin) |
| Init. | |
| void | connect (TAO_Notify_Consumer *consumer) |
| Connect. | |
| void | disconnect (void) |
| Disconnect. | |
| virtual void | deliver (TAO_Notify_Method_Request_Dispatch_No_Copy &request) |
| Dispatch Event to consumer. | |
| virtual int | shutdown (void) |
| Override TAO_Notify_Container_T::shutdown method. | |
| virtual void | destroy (void) |
| Destroy this object. | |
| virtual void | qos_changed (const TAO_Notify_QoSProperties &qos_properties) |
| Override, TAO_Notify_Proxy::qos_changed to apply MaxEventssPerConsumer QoS. | |
| bool | is_connected (void) const |
| Returns true if connected. | |
| TAO_Notify_Consumer * | consumer (void) |
| Access the Consumer. | |
| TAO_Notify_ConsumerAdmin & | consumer_admin (void) |
| The CA parent. | |
Private Member Functions | |
| virtual TAO_Notify_Peer * | peer (void) |
| Access our Peer. | |
Private Attributes | |
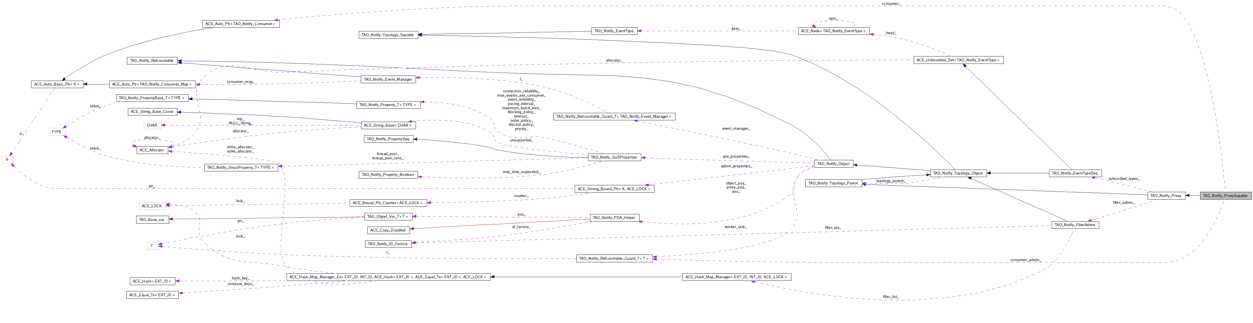
| TAO_Notify_ConsumerAdmin::Ptr | consumer_admin_ |
| ACE_Auto_Ptr < TAO_Notify_Consumer > | consumer_ |
| The Consumer that we're connect to. | |
Friends | |
| class | TAO_Notify_Consumer |
Reimplemented from TAO_Notify_Proxy.
| TAO_BEGIN_VERSIONED_NAMESPACE_DECL TAO_Notify_ProxySupplier::TAO_Notify_ProxySupplier | ( | void | ) |
Constuctor.
| TAO_Notify_ProxySupplier::~TAO_Notify_ProxySupplier | ( | ) | [virtual] |
Destructor.
| void TAO_Notify_ProxySupplier::init | ( | TAO_Notify_ConsumerAdmin * | consumer_admin | ) | [virtual] |
Init.
| void TAO_Notify_ProxySupplier::connect | ( | TAO_Notify_Consumer * | consumer | ) |
Connect.
| void TAO_Notify_ProxySupplier::disconnect | ( | void | ) |
Disconnect.
| void TAO_Notify_ProxySupplier::deliver | ( | TAO_Notify_Method_Request_Dispatch_No_Copy & | request | ) | [virtual] |
| int TAO_Notify_ProxySupplier::shutdown | ( | void | ) | [virtual] |
| void TAO_Notify_ProxySupplier::destroy | ( | void | ) | [virtual] |
| void TAO_Notify_ProxySupplier::qos_changed | ( | const TAO_Notify_QoSProperties & | qos_properties | ) | [virtual] |
Override, TAO_Notify_Proxy::qos_changed to apply MaxEventssPerConsumer QoS.
Reimplemented from TAO_Notify_Proxy.
| TAO_BEGIN_VERSIONED_NAMESPACE_DECL ACE_INLINE bool TAO_Notify_ProxySupplier::is_connected | ( | void | ) | const |
Returns true if connected.
| ACE_INLINE TAO_Notify_Consumer * TAO_Notify_ProxySupplier::consumer | ( | void | ) |
Access the Consumer.
| ACE_INLINE TAO_Notify_ConsumerAdmin & TAO_Notify_ProxySupplier::consumer_admin | ( | void | ) |
The CA parent.
| TAO_Notify_Peer * TAO_Notify_ProxySupplier::peer | ( | void | ) | [private, virtual] |
friend class TAO_Notify_Consumer [friend] |
= Data Members. The CA parent.
The Consumer that we're connect to.
1.5.3