#include <Stub.h>

Public Member Functions | |
| virtual CORBA::Policy_ptr | get_policy (CORBA::PolicyType type) |
| virtual CORBA::Policy_ptr | get_cached_policy (TAO_Cached_Policy_Type type) |
| virtual TAO_Stub * | set_policy_overrides (const CORBA::PolicyList &policies, CORBA::SetOverrideType set_add) |
| virtual CORBA::PolicyList * | get_policy_overrides (const CORBA::PolicyTypeSeq &types) |
| TAO::Transport_Queueing_Strategy * | transport_queueing_strategy (void) |
| CORBA::ULong | hash (CORBA::ULong maximum) |
| CORBA::Boolean | is_equivalent (CORBA::Object_ptr other_obj) |
| Implement the is_equivalent() method for the CORBA::Object. | |
| TAO_Stub (const char *repository_id, const TAO_MProfile &profiles, TAO_ORB_Core *orb_core) | |
| Construct from a repository ID and a list of profiles. | |
| void | _incr_refcnt (void) |
| void | _decr_refcnt (void) |
| ACE_Lock * | profile_lock (void) const |
| TAO_Profile * | profile_in_use (void) |
| const TAO::ObjectKey & | object_key (void) const |
| Return the ObjectKey. | |
| TAO_MProfile * | make_profiles (void) |
| const TAO_MProfile & | base_profiles (void) const |
| Obtain a reference to the basic profile set. | |
| TAO_MProfile & | base_profiles (void) |
| Obtain a reference to the basic profile set. | |
| const TAO_MProfile * | forward_profiles (void) const |
| Obtain a pointer to the forwarded profile set. | |
| TAO_Profile * | next_profile (void) |
| True if permanent location forward occured, in this case the lock must be set and the. | |
| void | reset_profiles (void) |
| CORBA::Boolean | valid_forward_profile (void) |
| void | set_valid_profile (void) |
| NON-THREAD-SAFE. Will set profile_success_ to 0. | |
| CORBA::Boolean | valid_profile (void) const |
| TAO_Profile * | base_profiles (const TAO_MProfile &mprofiles) |
| void | add_forward_profiles (const TAO_MProfile &mprofiles, const CORBA::Boolean permanent_forward=false) |
| CORBA::Boolean | next_profile_retry (void) |
| TAO_ORB_Core * | orb_core (void) const |
| Accessor. | |
| CORBA::Boolean | is_collocated (void) const |
| Is this stub collocated with the servant? | |
| void | is_collocated (CORBA::Boolean) |
| Mutator to mark this stub as being collocated with the servant. | |
| CORBA::ORB_ptr | servant_orb_ptr (void) |
| This returns a duplicated ORB pointer. | |
| CORBA::ORB_var & | servant_orb_var (void) |
| This returns the ORB var itself (generally for temporary use). | |
| void | servant_orb (CORBA::ORB_ptr orb) |
| void | collocated_servant (TAO_Abstract_ServantBase *servant) |
| Mutator for setting the servant in collocated cases. | |
| TAO_Abstract_ServantBase * | collocated_servant (void) const |
| Accessor for the servant reference in collocated cases. | |
| void | object_proxy_broker (TAO::Object_Proxy_Broker *proxy_broker) |
| TAO::Object_Proxy_Broker * | object_proxy_broker (void) const |
| int | create_ior_info (IOP::IOR *&ior_info, CORBA::ULong &index) |
| void | destroy (void) |
| Deallocate the TAO_Stub object. | |
| CORBA::Boolean | optimize_collocation_objects (void) const |
| Return the cached value from the ORB_Core. | |
| CORBA::Boolean | marshal (TAO_OutputCDR &) |
| Needed to avoid copying forward_profiles for thread safety. | |
Public Attributes | |
| CORBA::String_var | type_id |
| All objref representations carry around a type ID. | |
Protected Member Functions | |
| virtual | ~TAO_Stub (void) |
| void | reset_profiles_i (void) |
| NON-THREAD SAFE version of reset_profiles (void);. | |
| TAO_Profile * | next_profile_i (void) |
| NON-THREAD SAFE version of next_profile (void). | |
Protected Attributes | |
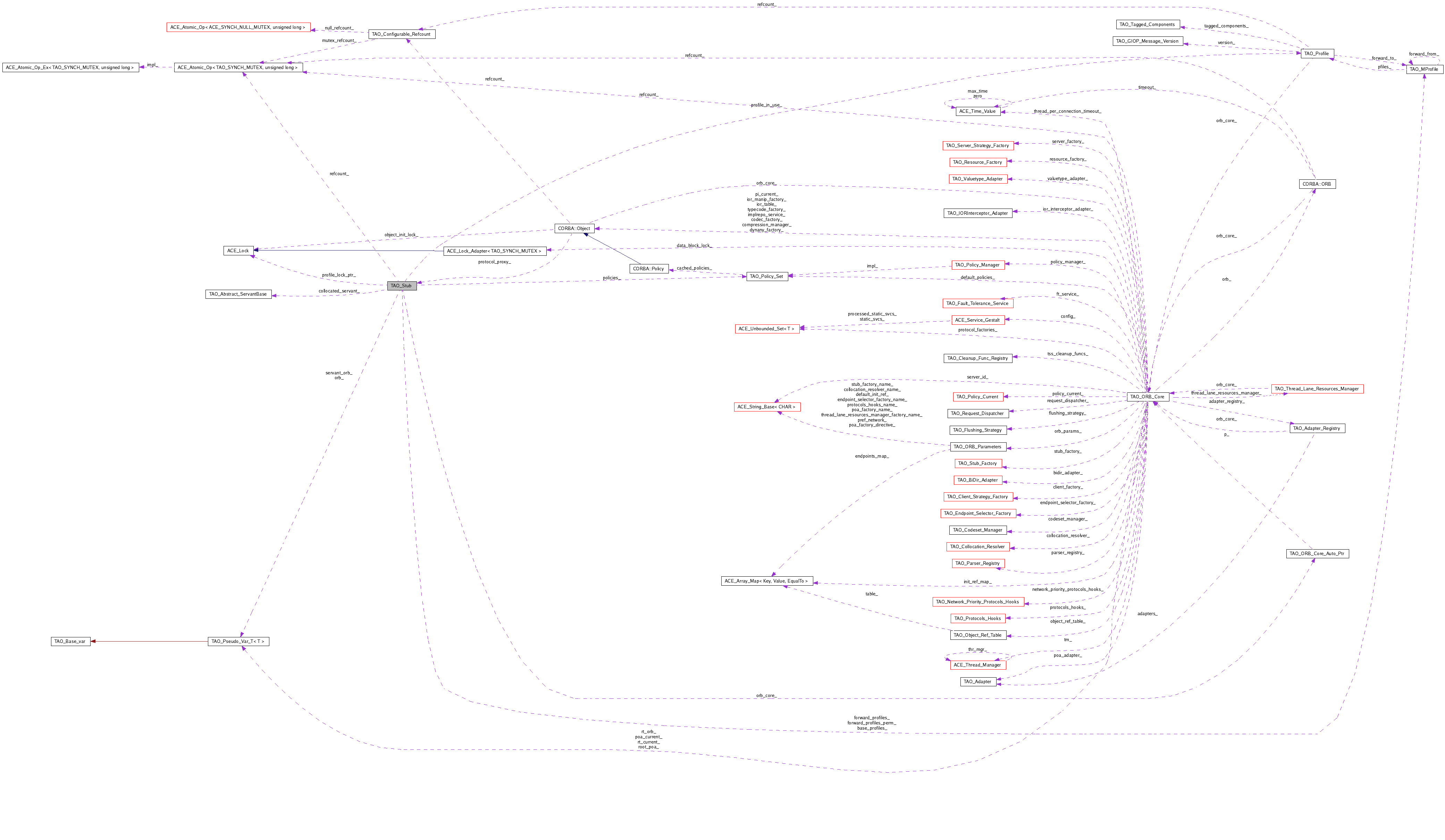
| TAO_ORB_Core_Auto_Ptr | orb_core_ |
| Automatically manage the ORB_Core reference count. | |
| CORBA::ORB_var | orb_ |
| CORBA::Boolean | is_collocated_ |
| CORBA::ORB_var | servant_orb_ |
| TAO_Abstract_ServantBase * | collocated_servant_ |
| Servant pointer. It is 0 except for collocated objects. | |
| TAO::Object_Proxy_Broker * | object_proxy_broker_ |
| Pointer to the Proxy Broker. | |
| TAO_MProfile | base_profiles_ |
| Ordered list of profiles for this object. | |
| TAO_MProfile * | forward_profiles_ |
| TAO_MProfile * | forward_profiles_perm_ |
| TAO_Profile * | profile_in_use_ |
| This is the profile that we are currently sending/receiving with. | |
| ACE_Lock * | profile_lock_ptr_ |
| Mutex to protect access to the forwarding profile. | |
| CORBA::Boolean | profile_success_ |
| Have we successfully talked to the forward profile yet? | |
| ACE_Atomic_Op < TAO_SYNCH_MUTEX, unsigned long > | refcount_ |
| Reference counter. | |
| TAO_Policy_Set * | policies_ |
| IOP::IOR * | ior_info_ |
| IOP::IOR * | forwarded_ior_info_ |
| Forwarded IOR info. | |
| const CORBA::Boolean | collocation_opt_ |
Private Member Functions | |
| TAO_Profile * | set_profile_in_use_i (TAO_Profile *pfile) |
| void | reset_base () |
| void | forward_back_one (void) |
| void | reset_forward () |
| TAO_Profile * | next_forward_profile (void) |
| NON-THREAD-SAFE. utility method for next_profile. | |
| int | get_profile_ior_info (TAO_MProfile &profile, IOP::IOR *&ior_info) |
| THREAD-SAFE Create the IOR info. | |
| TAO_Stub (const TAO_Stub &) | |
| TAO_Stub & | operator= (const TAO_Stub &) |
Per-objref data includes the (protocol-specific) Profile, which is handled by placing it into a subclass of this type along with data that may be used in protocol-specific caching schemes. The type ID (the data specified by CORBA 2.0 that gets exposed "on the wire", and in stringified objrefs) is held by this module. The stub APIs are member functions of this type.
| TAO_BEGIN_VERSIONED_NAMESPACE_DECL TAO_Stub::TAO_Stub | ( | const char * | repository_id, | |
| const TAO_MProfile & | profiles, | |||
| TAO_ORB_Core * | orb_core | |||
| ) |
Construct from a repository ID and a list of profiles.
| TAO_Stub::~TAO_Stub | ( | void | ) | [protected, virtual] |
Destructor is to be called only through _decr_refcnt() to enforce proper reference counting.
| TAO_Stub::TAO_Stub | ( | const TAO_Stub & | ) | [private] |
| CORBA::Policy_ptr TAO_Stub::get_policy | ( | CORBA::PolicyType | type | ) | [virtual] |
Returns the effective policy if type is a known client-exposed policy type. Returns the effective override for all other policy types.
| CORBA::Policy_ptr TAO_Stub::get_cached_policy | ( | TAO_Cached_Policy_Type | type | ) | [virtual] |
| TAO_Stub * TAO_Stub::set_policy_overrides | ( | const CORBA::PolicyList & | policies, | |
| CORBA::SetOverrideType | set_add | |||
| ) | [virtual] |
| CORBA::PolicyList * TAO_Stub::get_policy_overrides | ( | const CORBA::PolicyTypeSeq & | types | ) | [virtual] |
| ACE_INLINE TAO::Transport_Queueing_Strategy * TAO_Stub::transport_queueing_strategy | ( | void | ) |
Return the queueing strategy to be used in by the transport. Selection will be based on the SyncScope policies.
| CORBA::ULong TAO_Stub::hash | ( | CORBA::ULong | maximum | ) |
All objref representations know how to hash themselves and compare themselves for equivalence to others. It's easily possible to have two objrefs that are distinct copies of data that refers/points to the same remote object (i.e. are equivalent).
| CORBA::Boolean TAO_Stub::is_equivalent | ( | CORBA::Object_ptr | other_obj | ) |
Implement the is_equivalent() method for the CORBA::Object.
| void TAO_Stub::_incr_refcnt | ( | void | ) |
| void TAO_Stub::_decr_refcnt | ( | void | ) |
| ACE_INLINE ACE_Lock * TAO_Stub::profile_lock | ( | void | ) | const |
Return the Profile lock. This lock can be used at places where profiles need to be edited.
| ACE_INLINE TAO_Profile * TAO_Stub::profile_in_use | ( | void | ) |
returns a pointer to the profile_in_use object. This object retains ownership of this profile.
| const TAO::ObjectKey & TAO_Stub::object_key | ( | void | ) | const |
Return the ObjectKey.
| ACE_INLINE TAO_MProfile * TAO_Stub::make_profiles | ( | void | ) |
Copy of the profile list, user must free memory when done. although the user can call make_profiles() then reorder the list and give it back to TAO_Stub.
| ACE_INLINE const TAO_MProfile & TAO_Stub::base_profiles | ( | void | ) | const |
Obtain a reference to the basic profile set.
| ACE_INLINE TAO_MProfile & TAO_Stub::base_profiles | ( | void | ) |
Obtain a reference to the basic profile set.
| ACE_INLINE const TAO_MProfile * TAO_Stub::forward_profiles | ( | void | ) | const |
Obtain a pointer to the forwarded profile set.
| ACE_INLINE TAO_Profile * TAO_Stub::next_profile | ( | void | ) |
True if permanent location forward occured, in this case the lock must be set and the.
THREAD SAFE. If forward_profiles is null then this will get the next profile in the base_profiles list. If forward is not null then this will get the next profile for the list of forwarding profiles. If all profiles have been tried then 0 is returned and profile_in_use_ is set to the first profile in the base_profiles list.
| ACE_INLINE void TAO_Stub::reset_profiles | ( | void | ) |
THREAD SAFE this method will reset the base profile list to reference the first profile and if there are anmy existing forward profiles they are reset.
| ACE_INLINE CORBA::Boolean TAO_Stub::valid_forward_profile | ( | void | ) |
Returns 1 if a forward profile has successfully been used. profile_success_ && forward_profiles_
| ACE_INLINE void TAO_Stub::set_valid_profile | ( | void | ) |
NON-THREAD-SAFE. Will set profile_success_ to 0.
| ACE_INLINE CORBA::Boolean TAO_Stub::valid_profile | ( | void | ) | const |
Returns TRUE if a connection was successful with at least one profile.
| ACE_INLINE TAO_Profile * TAO_Stub::base_profiles | ( | const TAO_MProfile & | mprofiles | ) |
Initialize the base_profiles_ and set profile_in_use_ to reference the first profile.
| void TAO_Stub::add_forward_profiles | ( | const TAO_MProfile & | mprofiles, | |
| const CORBA::Boolean | permanent_forward = false | |||
| ) |
THREAD SAFE. Set the forward_profiles. This object will assume ownership of this TAO_MProfile object!! if permanent_forward is true, currently used profiles will be replaced permanently, otherwise stub may fallback to current profiles later. The flag permanent_forward=true is only valid if currently used profile set represents a GroupObject (IOGR), otherwise this flag will be ignored.
| ACE_INLINE CORBA::Boolean TAO_Stub::next_profile_retry | ( | void | ) |
THREAD SAFE Used to get the next profile after the one being used has failed during the initial connect or send of the message!
| ACE_INLINE TAO_ORB_Core * TAO_Stub::orb_core | ( | void | ) | const |
Accessor.
| ACE_INLINE CORBA::Boolean TAO_Stub::is_collocated | ( | void | ) | const |
Is this stub collocated with the servant?
| void TAO_Stub::is_collocated | ( | CORBA::Boolean | collocated | ) |
Mutator to mark this stub as being collocated with the servant.
| ACE_INLINE CORBA::ORB_ptr TAO_Stub::servant_orb_ptr | ( | void | ) |
This returns a duplicated ORB pointer.
| ACE_INLINE CORBA::ORB_var & TAO_Stub::servant_orb_var | ( | void | ) |
This returns the ORB var itself (generally for temporary use).
| ACE_INLINE void TAO_Stub::servant_orb | ( | CORBA::ORB_ptr | orb | ) |
| ACE_INLINE void TAO_Stub::collocated_servant | ( | TAO_Abstract_ServantBase * | servant | ) |
Mutator for setting the servant in collocated cases.
| ACE_INLINE TAO_Abstract_ServantBase * TAO_Stub::collocated_servant | ( | void | ) | const |
Accessor for the servant reference in collocated cases.
| ACE_INLINE void TAO_Stub::object_proxy_broker | ( | TAO::Object_Proxy_Broker * | proxy_broker | ) |
Mutator for setting the object proxy broker pointer. CORBA::Objects using this stub will use this for standard calls like is_a; get_interface; etc...
| ACE_INLINE TAO::Object_Proxy_Broker * TAO_Stub::object_proxy_broker | ( | void | ) | const |
Accessor for getting the object proxy broker pointer. CORBA::Objects using this stub use this for standard calls like is_a; get_interface; etc...
| int TAO_Stub::create_ior_info | ( | IOP::IOR *& | ior_info, | |
| CORBA::ULong & | index | |||
| ) |
Create the IOP::IOR info. We will create the info at most once. Get the index of the profile we are using to make the invocation.
| ACE_INLINE void TAO_Stub::destroy | ( | void | ) |
Deallocate the TAO_Stub object.
This method is intended to be used only by the CORBA::Object class.
| ACE_INLINE CORBA::Boolean TAO_Stub::optimize_collocation_objects | ( | void | ) | const |
Return the cached value from the ORB_Core.
This flag indicates whether the stub code should make use of the collocation opportunities that are available to the ORB.
| CORBA::Boolean TAO_Stub::marshal | ( | TAO_OutputCDR & | cdr | ) |
Needed to avoid copying forward_profiles for thread safety.
| ACE_INLINE void TAO_Stub::reset_profiles_i | ( | void | ) | [protected] |
NON-THREAD SAFE version of reset_profiles (void);.
| ACE_INLINE TAO_Profile * TAO_Stub::next_profile_i | ( | void | ) | [protected] |
NON-THREAD SAFE version of next_profile (void).
| TAO_Profile * TAO_Stub::set_profile_in_use_i | ( | TAO_Profile * | pfile | ) | [private] |
Makes a copy of the profile and frees the existing profile_in_use. NOT THREAD SAFE
| TAO_BEGIN_VERSIONED_NAMESPACE_DECL ACE_INLINE void TAO_Stub::reset_base | ( | void | ) | [private] |
NON-THREAD-SAFE. Utility method which resets or initializes the base_profile list and forward flags.
| void TAO_Stub::forward_back_one | ( | void | ) | [private] |
NON-THREAD-SAFE. Utility method which unrolls (removes or pops) the top most forwarding profile list.
| ACE_INLINE void TAO_Stub::reset_forward | ( | void | ) | [private] |
NOT THREAD-SAFE. Utility method which pops all forward profile lists and resets the forward_profiles_ pointer.
| ACE_INLINE TAO_Profile * TAO_Stub::next_forward_profile | ( | void | ) | [private] |
NON-THREAD-SAFE. utility method for next_profile.
| int TAO_Stub::get_profile_ior_info | ( | TAO_MProfile & | profile, | |
| IOP::IOR *& | ior_info | |||
| ) | [private] |
THREAD-SAFE Create the IOR info.
All objref representations carry around a type ID.
TAO_ORB_Core_Auto_Ptr TAO_Stub::orb_core_ [protected] |
Automatically manage the ORB_Core reference count.
The ORB_Core cannot go away until the object references it creates are destroyed. There are multiple reasons for this, but in particular, the allocators used for some of the TAO_Profile objects contained on each TAO_Stub are owned by the TAO_ORB_Core.
This must be the first field of the class, otherwise the TAO_ORB_Core is destroyed too early!
CORBA::ORB_var TAO_Stub::orb_ [protected] |
ORB required for reference counting. This will help us keep the ORB around until the CORBA::Object we represent dies.
CORBA::Boolean TAO_Stub::is_collocated_ [protected] |
Flag that indicates that this stub is collocated (and that it belongs to an ORB for which collocation optimisation is active).
CORBA::ORB_var TAO_Stub::servant_orb_ [protected] |
TAO_Abstract_ServantBase* TAO_Stub::collocated_servant_ [protected] |
Servant pointer. It is 0 except for collocated objects.
TAO::Object_Proxy_Broker* TAO_Stub::object_proxy_broker_ [protected] |
Pointer to the Proxy Broker.
This cached pointer instance takes care of routing the call for standard calls in CORBA::Object like _is_a (), _get_component () etc.
TAO_MProfile TAO_Stub::base_profiles_ [protected] |
Ordered list of profiles for this object.
TAO_MProfile* TAO_Stub::forward_profiles_ [protected] |
The list of forwarding profiles. This is actually implemented as a linked list of TAO_MProfile objects.
TAO_MProfile* TAO_Stub::forward_profiles_perm_ [protected] |
TAO_Profile* TAO_Stub::profile_in_use_ [protected] |
This is the profile that we are currently sending/receiving with.
ACE_Lock* TAO_Stub::profile_lock_ptr_ [protected] |
Mutex to protect access to the forwarding profile.
CORBA::Boolean TAO_Stub::profile_success_ [protected] |
Have we successfully talked to the forward profile yet?
ACE_Atomic_Op<TAO_SYNCH_MUTEX, unsigned long> TAO_Stub::refcount_ [protected] |
Reference counter.
TAO_Policy_Set* TAO_Stub::policies_ [protected] |
The policy overrides in this object, if nil then use the default policies.
IOP::IOR* TAO_Stub::ior_info_ [protected] |
The ior info. This is needed for GIOP 1.2, as the clients could receive an exception from the server asking for this info. The exception that the client receives is LOC_NEEDS_ADDRESSING_MODE. The data is set up here to be passed on to Invocation classes when they receive an exception. This info is for the base profiles that this class stores
IOP::IOR* TAO_Stub::forwarded_ior_info_ [protected] |
Forwarded IOR info.
const CORBA::Boolean TAO_Stub::collocation_opt_ [protected] |
TRUE if we want to take advantage of collocation optimization in this ORB. This should be the same value as cached in the ORB_Core. The reason for caching this helps our generated code, notably the stubs to be decoubled from ORB_Core. Please do not move it away.
1.5.3