#include <CEC_Reactive_Pulling_Strategy.h>


Public Member Functions | |
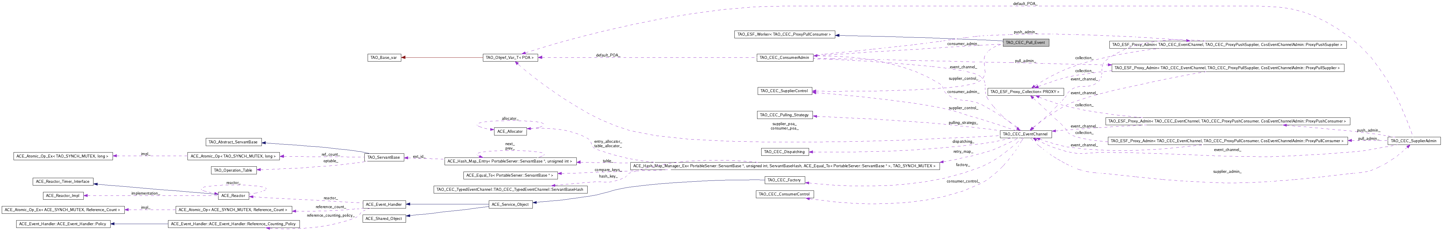
| TAO_CEC_Pull_Event (TAO_CEC_ConsumerAdmin *consumer_admin, TAO_CEC_SupplierControl *control) | |
| virtual void | work (TAO_CEC_ProxyPullConsumer *consumer) |
Private Attributes | |
| TAO_CEC_ConsumerAdmin * | consumer_admin_ |
| Used to propagate the events. | |
| TAO_CEC_SupplierControl * | supplier_control_ |
| To report failed or dead suppliers. | |
| TAO_CEC_Pull_Event::TAO_CEC_Pull_Event | ( | TAO_CEC_ConsumerAdmin * | consumer_admin, | |
| TAO_CEC_SupplierControl * | control | |||
| ) |
| void TAO_CEC_Pull_Event::work | ( | TAO_CEC_ProxyPullConsumer * | consumer | ) | [virtual] |
Implements TAO_ESF_Worker< TAO_CEC_ProxyPullConsumer >.
Used to propagate the events.
To report failed or dead suppliers.
1.5.8