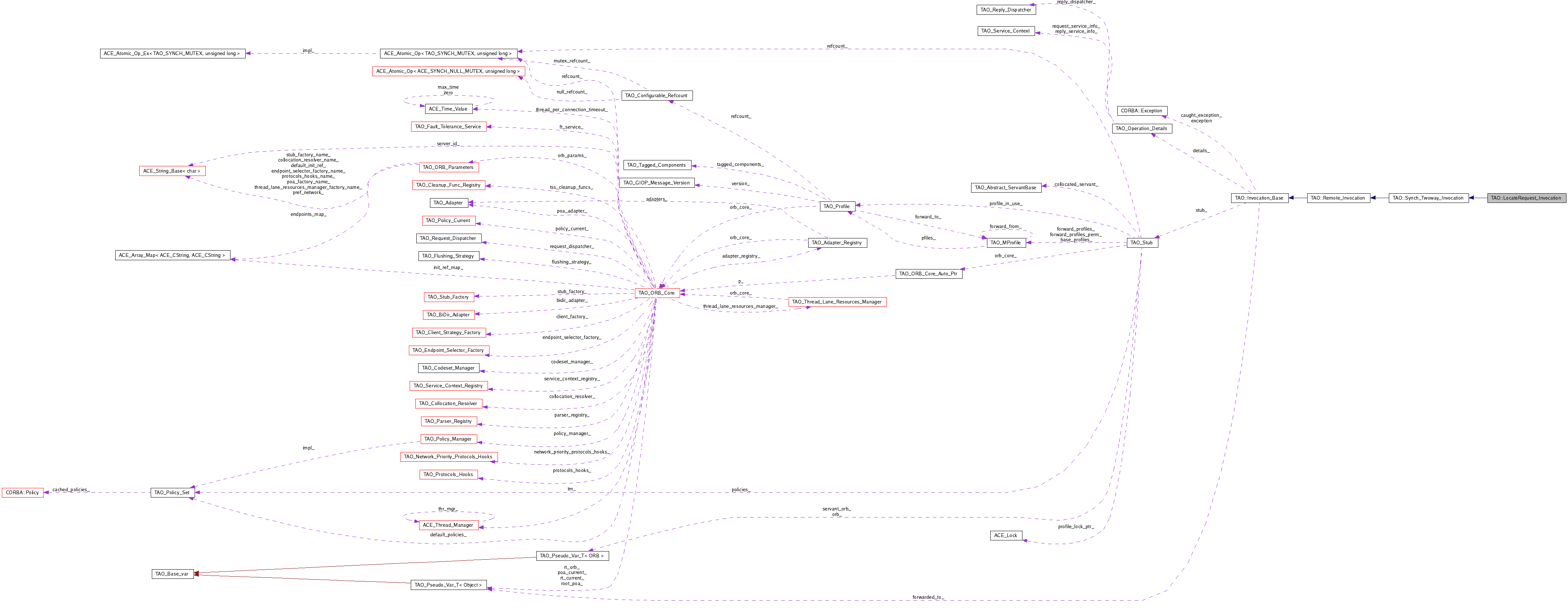
#include <LocateRequest_Invocation.h>


Public Member Functions | |
| LocateRequest_Invocation (CORBA::Object_ptr otarget, Profile_Transport_Resolver &resolver, TAO_Operation_Details &detail) | |
| Invocation_Status | invoke (ACE_Time_Value *max_wait_time) |
| Start the invocation. | |
Private Member Functions | |
| Invocation_Status | check_reply (TAO_Synch_Reply_Dispatcher &rd) |
| Helper to check the reply status. | |
| TAO::LocateRequest_Invocation::LocateRequest_Invocation | ( | CORBA::Object_ptr | otarget, | |
| Profile_Transport_Resolver & | resolver, | |||
| TAO_Operation_Details & | detail | |||
| ) |
| otarget | The target on which this invocation was started. | |
| resolver | Container of the profile and transport on which this invocation is on | |
| detail | Operation details of the invocation on target. This is of no practical importance since it is not used in this class. This is just to keep our base class happy. |
| Invocation_Status TAO::LocateRequest_Invocation::check_reply | ( | TAO_Synch_Reply_Dispatcher & | rd | ) | [private] |
Helper to check the reply status.
| Invocation_Status TAO::LocateRequest_Invocation::invoke | ( | ACE_Time_Value * | max_wait_time | ) |
Start the invocation.
1.5.8