#include <Acknowledge.h>


Public Member Functions | |
| Acknowledge (Parameters const ¶ms) | |
| virtual void | in_start (In_Element *in) |
| virtual void | out_start (Out_Element *out) |
| virtual void | out_stop () |
| virtual void | recv (Message_ptr m) |
| virtual void | send (Message_ptr m) |
Private Types | |
| typedef ACE_Hash_Map_Manager_Ex < Address, Queue, AddressHasher, ACE_Equal_To < Address >, ACE_Null_Mutex > | Map |
Private Member Functions | |
| void | collapse (Queue &q) |
| void | track () |
| void | track_queue (Address const &addr, Queue &q, Messages &msgs) |
| Profile_ptr | create_nrtm (u32 max_elem) |
Static Private Member Functions | |
| static ACE_THR_FUNC_RETURN | track_thunk (void *obj) |
Private Attributes | |
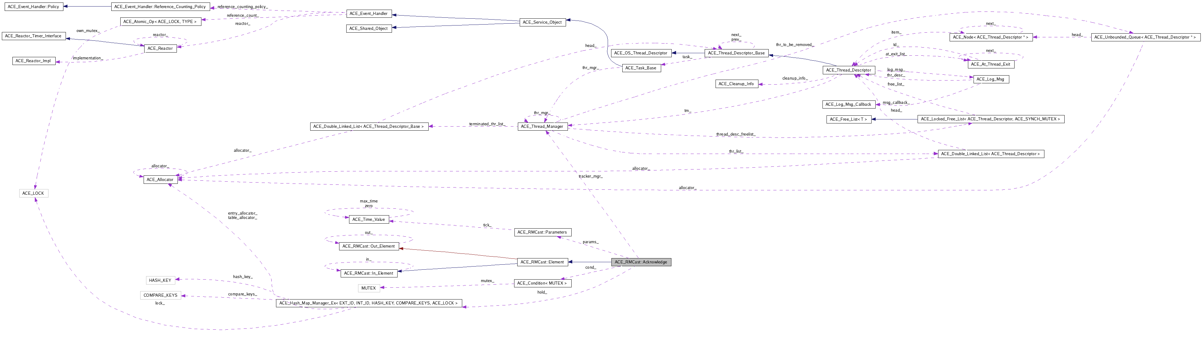
| Parameters const & | params_ |
| Map | hold_ |
| Mutex | mutex_ |
| Condition | cond_ |
| unsigned long | nrtm_timer_ |
| bool | stop_ |
| ACE_Thread_Manager | tracker_mgr_ |
Classes | |
| struct | Descr |
| struct | Queue |
typedef ACE_Hash_Map_Manager_Ex<Address, Queue, AddressHasher, ACE_Equal_To<Address>, ACE_Null_Mutex> ACE_RMCast::Acknowledge::Map [private] |
| ACE_RMCast::Acknowledge::Acknowledge | ( | Parameters const & | params | ) |
| void ACE_RMCast::Acknowledge::in_start | ( | In_Element * | in | ) | [virtual] |
Reimplemented from ACE_RMCast::In_Element.
| void ACE_RMCast::Acknowledge::out_start | ( | Out_Element * | out | ) | [virtual] |
Reimplemented from ACE_RMCast::Out_Element.
| void ACE_RMCast::Acknowledge::out_stop | ( | ) | [virtual] |
Reimplemented from ACE_RMCast::Out_Element.
| void ACE_RMCast::Acknowledge::recv | ( | Message_ptr | m | ) | [virtual] |
Reimplemented from ACE_RMCast::In_Element.
| void ACE_RMCast::Acknowledge::send | ( | Message_ptr | m | ) | [virtual] |
Reimplemented from ACE_RMCast::Out_Element.
| void ACE_RMCast::Acknowledge::collapse | ( | Queue & | q | ) | [private] |
| void ACE_RMCast::Acknowledge::track | ( | ) | [private] |
| void ACE_RMCast::Acknowledge::track_queue | ( | Address const & | addr, | |
| Queue & | q, | |||
| Messages & | msgs | |||
| ) | [private] |
| Profile_ptr ACE_RMCast::Acknowledge::create_nrtm | ( | u32 | max_elem | ) | [private] |
| ACE_THR_FUNC_RETURN ACE_RMCast::Acknowledge::track_thunk | ( | void * | obj | ) | [static, private] |
Parameters const& ACE_RMCast::Acknowledge::params_ [private] |
Map ACE_RMCast::Acknowledge::hold_ [private] |
Mutex ACE_RMCast::Acknowledge::mutex_ [private] |
Condition ACE_RMCast::Acknowledge::cond_ [private] |
unsigned long ACE_RMCast::Acknowledge::nrtm_timer_ [private] |
bool ACE_RMCast::Acknowledge::stop_ [private] |
1.5.3