#include <RTCORBAC.h>
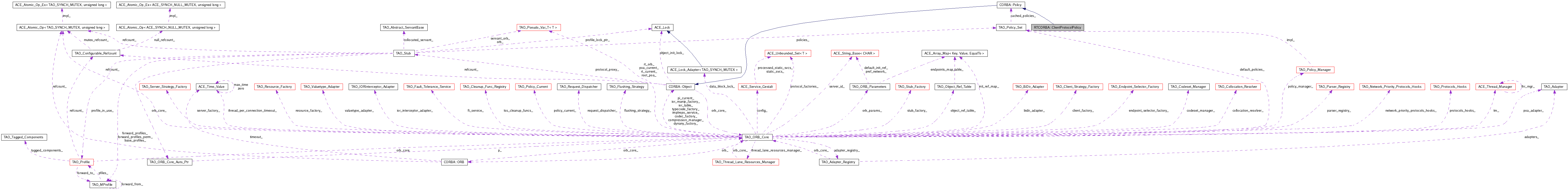
Inheritance diagram for RTCORBA::ClientProtocolPolicy:


Reimplemented from CORBA::Policy.
Reimplemented from CORBA::Policy.
| RTCORBA::ClientProtocolPolicy::ClientProtocolPolicy | ( | void | ) | [protected] |
| RTCORBA::ClientProtocolPolicy::~ClientProtocolPolicy | ( | void | ) | [protected, virtual] |
| RTCORBA::ClientProtocolPolicy::ClientProtocolPolicy | ( | const ClientProtocolPolicy & | ) | [private] |
| RTCORBA::ClientProtocolPolicy_ptr RTCORBA::ClientProtocolPolicy::_duplicate | ( | ClientProtocolPolicy_ptr | obj | ) | [static] |
| void RTCORBA::ClientProtocolPolicy::_tao_release | ( | ClientProtocolPolicy_ptr | obj | ) | [static] |
| RTCORBA::ClientProtocolPolicy_ptr RTCORBA::ClientProtocolPolicy::_narrow | ( | CORBA::Object_ptr | obj | ) | [static] |
Reimplemented from CORBA::Policy.
| RTCORBA::ClientProtocolPolicy_ptr RTCORBA::ClientProtocolPolicy::_unchecked_narrow | ( | CORBA::Object_ptr | obj | ) | [static] |
Reimplemented from CORBA::Policy.
| static ClientProtocolPolicy_ptr RTCORBA::ClientProtocolPolicy::_nil | ( | void | ) | [inline, static] |
Reimplemented from CORBA::Policy.
| void RTCORBA::ClientProtocolPolicy::_tao_any_destructor | ( | void * | ) | [static] |
Reimplemented from CORBA::Policy.
| virtual ::RTCORBA::ProtocolList* RTCORBA::ClientProtocolPolicy::protocols | ( | void | ) | [pure virtual] |
Implemented in TAO_ClientProtocolPolicy.
| virtual ::CORBA::Policy_ptr RTCORBA::ClientProtocolPolicy::copy | ( | void | ) | [pure virtual] |
| virtual void RTCORBA::ClientProtocolPolicy::destroy | ( | void | ) | [pure virtual] |
| CORBA::Boolean RTCORBA::ClientProtocolPolicy::_is_a | ( | const char * | type_id | ) | [virtual] |
Reimplemented from CORBA::Policy.
| const char * RTCORBA::ClientProtocolPolicy::_interface_repository_id | ( | void | ) | const [virtual] |
Reimplemented from CORBA::Policy.
| CORBA::Boolean RTCORBA::ClientProtocolPolicy::marshal | ( | TAO_OutputCDR & | cdr | ) | [virtual] |
Reimplemented from CORBA::Policy.
| void RTCORBA::ClientProtocolPolicy::operator= | ( | const ClientProtocolPolicy & | ) | [private] |
1.5.2-2