Main Page | Namespace List | Class Hierarchy | Alphabetical List | Class List | Directories | File List | Namespace Members | Class Members | File Members | Related Pages

os_select.h File Reference

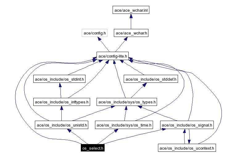
#include "ace/config-lite.h"
#include "ace/os_include/sys/os_time.h"
#include "ace/os_include/os_signal.h"
#include "ace/os_include/os_unistd.h"

Include dependency graph for os_select.h:

Include dependency graph

This graph shows which files directly or indirectly include this file:

Included by dependency graph

Defines

#define NFDBITS   32

Typedefs

typedef fd_set ACE_FD_SET_TYPE

Detailed Description

select types

Id
os_select.h,v 1.8 2004/08/25 16:05:41 shuston Exp

Author:
Don Hinton <dhinton@dresystems.com>

This code was originally in various places including ace/OS.h.


Define Documentation

#define NFDBITS   32
 


Typedef Documentation

typedef fd_set ACE_FD_SET_TYPE
 


Generated on Sun May 15 12:34:04 2005 for ACE by  doxygen 1.3.9.1