Main Page
Namespaces
Classes
Files
Related Pages
S
earch for
File List
File Members
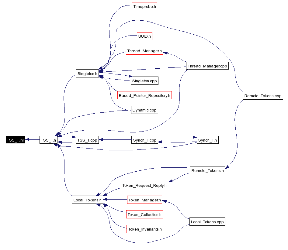
TSS_T.inl File Reference
This graph shows which files directly or indirectly include this file:
Generated on Wed Apr 19 03:04:34 2006 for ACE by
1.4.6-4