Main Page
Related Pages
Namespaces
Classes
Files
S
earch for
File List
File Members
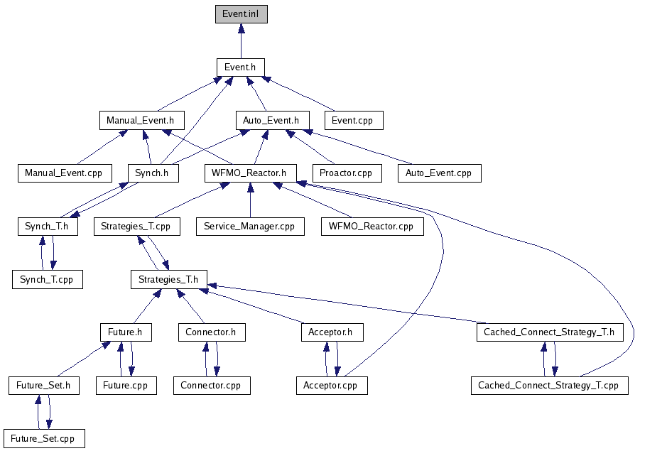
Event.inl File Reference
This graph shows which files directly or indirectly include this file:
Generated on Mon Jun 22 11:29:15 2009 for ACE by
1.5.8